7月3日,国网新疆综合能源服务有限公司发布2022年储能电站经营租赁项目储能电站运维服务招标公告,其中包含储能电站运维服务-若羌、储能电站运维服务-塔县。
暂定运维期限为5年,从招标方书面通知的开始工作之日起计算,实际运维时间根据储能电站起租日、租赁期限或承租方要求等情况确定。投标人须具有2020年1月1日至今光伏/风能/新能源场站/电站运维、检修工程业绩不少于1项。
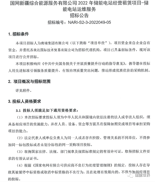
详情如下:





日期:2023-07-04 来源:中国招标投标公共服务平台
能源资讯一手掌握,关注 "储能头条" 微信公众号
看资讯 / 读政策 / 找项目 / 推品牌 / 卖产品 / 招投标 / 招代理 / 发文章
扫码关注
免责声明:本文仅代表作者本人观点,与国际储能网无关,文章内容仅供参考。凡本网注明"来源:国际储能网"的作品,均为本站原创,转载请注明“来源:国际储能网”!凡本网注明“来源:XXX(非国际储能网)”的作品,均转载自其它媒体,转载目的在于传递更多信息,并不代表本网赞同其观点和对其真实性负责。
如因作品内容、版权和其它问题需要同本网联系的,请在相关内容刊发之日起30日内进行,我们将第一时间进行删除处理 。联系方式:400-8256-198