1. 十年沉淀新能源,光伏+储能+铜箔将全面迎来收获期
1.1. 中天科技新能源产业布局积累长久
中天科技成立新能源集团,实现新能源子公司管理。

中天科技目前形成包括光通信、海洋业务以及新能源业务三大业务板块,新能源业务方面,公司在2012年开始积极入局新能源业务板块,成立包括中天科技光伏技术有限公司、中天科技储能科技有限公司等公司,在江苏中天科技股份有限公司下设新能源产业集团对六大新能源子公司进行管理。

布局三大业务板块。
中天科技新能源业务主要涉足三大板块,分别为光伏、储能以及铜箔。

中天科技新能源以电站建设为龙头,分布式光伏为特色,微电网技术为核心,关键材料为突破,大型储能系统为亮点,逐渐成长为中天科技新的增长极。

建立/收购子公司赋能新能源产业。
中天科技新能源集团下设六大子公司,管理光伏+储能+铜箔三大业务板块,其中中天光伏材料有限公司与中天光伏技术有限公司进行光伏相关产品和工程的生产、销售、维护,中天科技氟膜智能工厂则对功能性膜材料进行研发生产;中天储能科技有限公司与中天新兴材料科技有限公司负责对储能产品和原材料的生产销售;江东电子材料有限公司则主要研发生产电子铜箔相关产品。

聚焦新能源,全球布局赋能生产销售。
中天科技关注创新科技,聚焦新能源,在全球进行产品布局,拥有在印度、巴西等六地的海外工厂,同时在美国、墨西哥等10地具有营销中心、共设立54个海外办事处,具有国际化产品销售布局。

新能源业务收入未来有望迎来快速增长。
公司2012年开始布局新能源业务,目前已具备一定体量规模,2020年实现新能源业务销售收入15.06亿,同比增长13.55%,我们认为,随着公司三大业务板块不断发力,以及市场的快速发展助力下,公司新能源业务收入将持续快速增长。

2. 新能源行业长坡厚雪,持续高景气下打开广阔成长空间
2.1. 30·60计划推动新能源产业发展
我国碳排放量改革开放后快速增长。根据Our World in Data数据,我国碳排放量在1949年建国时每年5936万吨缓慢上升至1978年约14.9亿吨,随后呈现快速增长态势,2000年后增速再次上升,2019年我国碳排放量已经达到104.9亿吨。

我国是煤炭消费大国。
根据前瞻产业研究院的资料,2015年到2020年,尽管我国政府已经逐渐意识到节能减排的重要性,但煤炭消费量仍然总体呈现出上升趋势,2020年我国煤炭消费量为40.2亿吨,占终端能源消费的56.7%,是我国主要终端能源消费。

煤炭产生热能效率较低。
前瞻产业研究院资料显示,1 吨石油所产生的热量等于1.43吨标准煤产生的热量,等于1074.14立方米天然气所产生的热量。在产生相同热能量的情况下,燃烧煤所释放的二氧化碳远高于燃烧石油和天然气所排放的二氧化碳。

而碳排放量的增长对环境保护带来了挑战,绿色低碳生活被倡导。
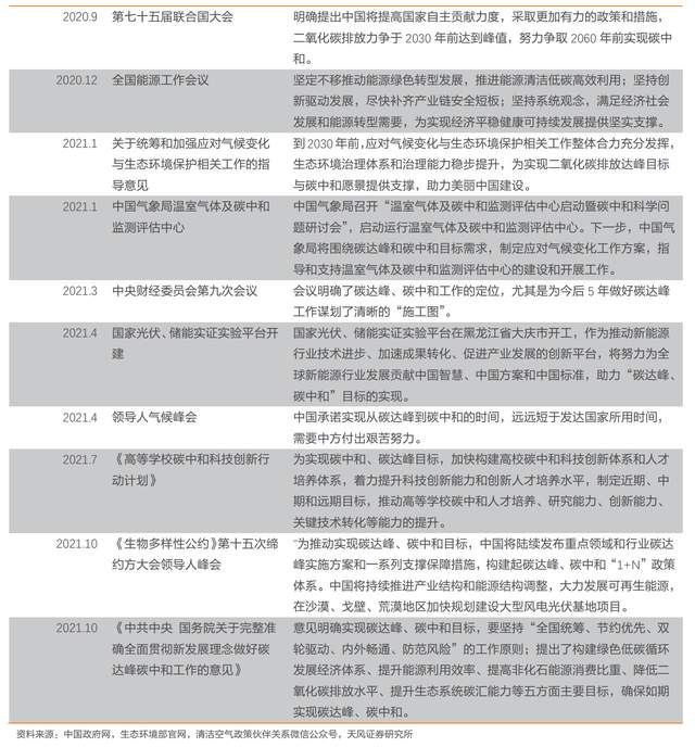
随着全球气候变暖等气候问题加剧,绿色生活被倡导,我国也提出了2030碳达峰,2060碳中和的战略目标,也据此推出了一系列环保政策措施,致力于降低碳排放量,建立绿色低碳社会


在政策的刺激下预计未来新能源领域将实现蓬勃发展。我国各地区均积极开始出台新能源相关推进措施,积极发展清洁能源产业。
2.2. 光伏装机量快速增长,产业链技术成熟+成本下降持续推动行业发展
光伏产业是新能源需求下大力发展的行业。光伏产业是国家战略性新兴产业之一,我国目前正大力发展光伏行业,正推动光伏行业成为在国际具备竞争力的优势产业。
光伏产业链包括上游多晶硅料、晶硅片,中游的单晶电池、多晶电池等以及下游的光伏发电系统应用。

应用涵盖广泛,逐渐成为地区发电主要途径。
经过多年发展,太阳能光伏发电在我国的应用范围逐渐扩大,从家庭用户太阳能电源到通讯/通信以及石油、海洋、气象等众多领域都可以见到太阳能光伏发电的应用。

上游材料产量持续增长,为行业发展赋能。
多晶硅方面,据中国光伏协会统计数据显示,2012年以来,我国多晶硅产量持续增长,2020 年,全国多晶硅产量为41.95万吨,同比增长22.7%。
此外我国在硅片产量方面也具有强劲实力,国内产量占全球产量的90%以上,根据前瞻产业研究院数据,2020年,国内硅片产量为161.3GW,同比增长19.8%。

光伏装机量持续高速增长。
据前瞻产业研究院数据显示,2013年以来,我国光伏发电累计装机容量增长迅速。
2013年,全国光伏发电累计装机容量仅为19.42GW,到2020年已经增长至253.43GW,期间复合增长率高达44.3%。
光伏新增装机量在经历531光伏新政影响后目前开始回升,2020年新增装机量48.2GW,同比增长59.5%,2021H1持续增长趋势,光伏发电新增装机13.01GW,同比增长12.93%。

光伏发电占全国发电比重增加,未来占比预计持续增长。
根据全国新能源消纳监测预警中心数据,我国2021年前三季度全国光伏新增并网装机1144 万千瓦,同比增长58.9%,新增装机较上季度增加289万千瓦。

新增装机规模较大的省份包括山东261万千瓦、河北192万千瓦、河南103万千瓦。同时,光伏与风电发电量持续快速提升,累计发电量7180亿千瓦时,同比增长34.9%,占全部发电量的比重为11.8%,同比提升1.8个百分点。
我们预计随着发展新能源需求的推动,光伏装机量持续提升,光伏发电占总发电比重将持续增长。

展望未来,产业链供需矛盾缓解后,预计光伏装机规模增长进一步提速。
2020年因扩产周期长,自然灾害及事故造成减产等原因,光伏上游材料如硅料、光伏玻璃价格持续上涨,硅料价格上涨50%,光伏玻璃价格上涨100%,全年整体产能属于紧平衡。
我们认为随着供需矛盾逐步缓解,上游材料产能有所恢复后,预计整体市场装机规模增长提速。

建设成本预计逐渐降低,带动光伏建设快速发展。
我国光伏系统初始全投资预计持续下降,组件、逆变器等关键设备成本预计将随技术进步以及规模化效益,未来具备降价空间。
2020年我国地面光伏系统初始全投资为3.99元/W左右,较2019年下降12.3%,工商业分布式光伏系统初始全投资为3.38元/W。
预计未来随着技术发展以及上游如多晶硅、玻璃等原材料价格的下降,全投资成本将持续下降,带动建设发展。
此外,电站运维成本也预计会略有下降。进一步降低光伏系统的建设、运维成本,推动产业发展。

2.3. 储能需求爆发元年,电化学储能市场将乘风而起高增长
储能产业链情况。储能产业链中储能系统安装为关键环节,属于产业链中游。其上游包括电池、电池管理、能量管理系统以及储能变流器供应商,下游则为终端应用客户,包括风/光/传统电站、电网公司、家用储能等。

2.3.1. 政策频出刺激储能发展
政策频繁出台推动行业发展。2020年以来,我国政府部门多次出台相关政策,致力于推动 储能产业与技术的发展,最新的《国家能源局关于加快推动新型储能发展的指导意见》指 出,至2025年,实现新型储能从商业化初期向规模化发展转变,装机规模达3000万千瓦以上;到2030年,实现新型储能全面市场化发展。

2.3.2. 装机量持续增长,电化学储能发展前景凸出
储能市场累计装机量持续增长。根据前瞻产业研究院援引CNESA数据,截至2020年底,中国已投运储能项目累计装机规模为35.6GW,占全球市场总规模的18.6%,同比增长9.8%,涨幅比2019年同期增长6.2个百分点。
图 21:我国储能市场累计装机规模

目前主要应用为抽水储能,电化学储能占比较小。
在中国储能市场中,抽水蓄能的累计装机规模最大,占比达到了89.3%;其次是电化学储能,装机规模占比为9.2%。但我们认为,电化学储能拥有良好的发展前景。

电化学储能预计实现高速增长,新增装机规模突破GW大关。
目前我国电化学储能累积装机规模仍较小,但呈现高速增长态势,2020年电化学储能累积装机规模达到3269.2MW,同比增长91.23%,同时新增装机规模突破GW大关。
预计未来电化学储能将持续维持快速增长态势,至2025年累计装机规模达到35519.1MW,2021-2025年复合增长率为57.4%。

进一步细分来看,储能锂电池有望进入商业化加速期。
高工产研锂电研究所(GGII)预测,至2025年中国储能锂电池出货量有望达到180GWh,比2020年规模增长10倍以上,5年复合增长率超60%。

2.4. 铜箔市场行业需求旺盛,锂电铜箔占比有望持续提升
铜箔主要分为锂电铜箔和电子铜箔,锂电铜箔一般为6~20um厚度的双光铜箔,主要用于动力、消费类、储能等领域的锂电池生产;电子铜箔则主要用于电子信息产业,如印刷电路板(PCB)。
电解铜箔产量持续增长。
根据前瞻产业研究院援引CCFA数据,2015-2020年,中国电解铜箔产量逐年上升,至2020 年电解铜箔产量已达到46.5万吨,较2019年同比增长7.99%。

锂电铜箔占比持续提升。
电解铜箔的两类产品中,从产品产量占比来看,电子铜箔仍然占据主流市场,2020年占比为66.59%,但可以看到近年来锂电铜箔发展迅速,产量所占比例不断攀升,至2020年达到33.41%。

细分产品出货量来看,中国锂电池铜箔市场预计将迎来快速发展,受益于我国锂电池应用增多预计行业出货量将迎来增长,2020年锂电池铜箔出货量为 9.9 万吨,据中商情报网数据,预计2021年将达到14.4万吨,同比增长45.45%。

PCB 铜箔市场稳中有升,预计持续增长。
随着中国PCB产业对PCB铜箔需求的增长以及我国PCB铜箔向高端产品市场的逐步渗透,预计我国PCB铜箔的产量将持续增长,2020年出货量达到31.2万吨,根据中商情报网数据,预计2021年 PCB 铜箔出货量将达到32.6万吨。

3. 中天科技新能源产业具备强竞争优势,产业链布局迎收获期
3.1. 行业先行者,具备先发+技术+客户优势
3.1.1. 产业布局早,具备先发优势
公司在新能源业务已深耕布局多年。
中天科技早在2012年便进入新能源领域,建立了中天光伏技术有限公司、中天光伏材料有限公司以及中天储能科技有限公司,随后通过募资、收购、扩建等方式在新能源领域持续布局,经过多年沉淀发展,已在产业内具备较强的竞争力。

3.1.2. 技术领先,斩获多项荣誉
公司技术获得认可,收获多项新能源相关方面的荣誉。中天科技在新能源领域多年不断积累经验和前端技术,深受产业内的认可,近年来获得多项新能源领域的相关荣誉奖项,彰显公司在行业内的强大实力。


3.1.3. 项目经验丰富,客户资源强劲
中天科技承办多个国家级、世界级项目,积累了丰厚的项目经验。
在将近10年的布局发展中,中天科技参与多项重大新能源项目的建设,包括承建我国首批18个国家级分布式光伏发电150兆瓦示范区工程项目、承建江苏省最大的单体商用锂电储能项目等。在这些国家级项目的承建过程中不断提升技术水平,积累项目落地经验。

客户多为实力强劲的国企公司。
中天科技新能源业务的客户包括众多领先国企,如中国铁塔、苏交控、国电投、中国联通等,公司在新能源业务多年发展积累了良好的品牌口碑以及客户资源。


3.2. 光伏业务:手握丰富项目资源,成长空间快速打开
产品质量备受认可。
中天科技在光伏行业领域主要涉足氟膜生产制造、背板制造以及光伏 EPC 总包方案。
公司在光伏领域提供性能优异,质量高保障的产品,中天光伏材料的ZTT-KPO等 7 款背板荣获江苏省“高新技术产品认定”,ZTT-KPK 等 3 款背板荣获江苏省“新产品鉴定”,ZTT-KPO荣获“南通市科学进步奖”,并且两届获得德国 TUV 莱茵“质胜中国”优胜奖。

推出透明背板,对比双面双玻组件更具优势。
中天科技集团王同心博士在《2020平价白皮书系列——双面发电》线上研讨会上作了《双面组件与透明背板》报告,从产品良率、增效风险、运输安装、产业供应四个方面对双面双玻组件和透明背板组件进行对比和解读。
可以发现中天科技推出的透明背板可以提高产品良率,降低运输安装成本和上游供应成本, 为客户提供更具竞争力的组件选择。

透明背板多项指标表现优异。
透明背板的机理是阻隔紫外,保证反射的可见光到达电池片,提高光伏组件双面发电功率。
而中天科技透明背板方案在透过率、紫外阻隔、力学性能、耐高温等方面拥有优异的指标表现,产品性能领先。
同时中天科技透明背板还能实现降低成本,根据公司披露搭配中天 T3 氟膜的透明背板相比于玻璃,还可降低组件成本0.06元/W。

超大订单助力光伏业务腾飞。
公司在2021年与江苏省如东县政府签署协议,共同推动光伏资源综合利用,实现产业发展,同时海上风电资源在统筹后优先考虑支持中天科技集团;将氢能产业列入如东清洁能源发展规划,支持中天科技集团与央企合作,利用如东资源禀赋开发氢能产业,抢占前沿领域。如东县地理位置和滩涂资源丰富。
根据中天科技官方数据,如东拥有全长85.87千米海岸线,约占全省的1/9,滩涂资源丰富,可利用面积约为6.93万公顷。
丰富的滩涂资源赋能建设潮间带光伏电站,形成了上层风力发电、中间光伏发电、下层滩涂养殖的“风光渔”一体化立体空间资源应用模式。

中天科技利用如东资源,大力进行光伏装机建设,在如东规划的2021年光伏装机规模达到300万千瓦,同时根据中天科技新能源产业集团总裁缪永华测算,中天科技可以在如东利用滩涂资源拉动约28亿的光伏电缆、支架产业规模,27亿元的氟膜以及164亿元的EPC收入。
在光伏开发的同时,可以附带起约800MWh的储能装置,带来近12亿元的收入,合计收入将超230亿元。
此外,通过资源置换,中天科技还可以获得与发电央企深度绑定,进行战略合作,获得更多业务拓展,从而带动更大规模的收入。

产能方面,中天科技在2020年初持有电站数48个,装机容量为306.71MV,2020年末持有54个电站,装机规模为361.67MW,我们预计公司在获得如东县资源后,将大力扩充电站装机规模,逐步达到300万千瓦以上装机规模,在未来数年实现业绩大规模增长。
表 7:中天科技光伏电站数量与装机规模

3.3. 储能业务:全产业链布局,核心技术助力业务成长
全产业链布局,产业领先企业。
经过多年在储能行业的发展,中天科技储能业务形成含电池正负极材料、结构件、铜箔、锂离子电池、BMS、PCS、EMS、变压器、开关柜、储能集装箱等核心部件的完整储能产业链,实现电网侧储能电站所需设备内部自主配套率95%以上,用户侧储能电站所需设备内部自主配套率99%以上,凭借产业链优势,逐渐成为储能行业公认的领跑者。

具备六大核心技术护航业务发展。
中天科技在储能业务具有六大核心技术,包括长寿命高安全电芯及模组、先进的三级管理架构BMS+电气安全设计、多层级的消防保障设计、全寿命周期诊断分析系统、赫利乌斯能源管理平台、子系统整合能力技术储备。
六大核心技术使中天科技在业内具备强大影响力,护航业务发展,助力项目的承建。

资历丰富,承建项目获得多个“之最”。
中天科技储能业务近年承建了多个项目,具备丰富经验,在电网侧、用户侧均有布局,同时有数个产品获得了业内奖项,承建项目中,包括国内单体容量最大的湖南长沙芙蓉52MWh 电网侧站房式储能电站、全球最大的江苏昆山208MWh电网侧储能电站等,项目实力获得业内广泛认可。

推出国际领先水平户外高压型储能系统。
在最近的第八届中国国际光储充大会暨展览会上,中天科技总工程师靳承铀发表“强可靠性大型储能系统”主题演讲,同时携户外高压型储能系统等产品出席。
公司自主研发的ZTT-HES-387户外高压型储能系统具有高寿命、产品模块化设计、运输便捷、更易安装和维护等特点,综合技术性能达到国际先进水平,并获得了TUV南德国际专业检测机构的全国第一张系统检测报告及认证,走在了储能行业的前列。

产能方面,根据中天科技2020年度报告,公司储能实现产能1.3GWh。
2021年2月,中天科技“210项目”(即大容量高效储能系统智能工厂项目)正式揭牌,储能改扩建全面启动。
项目建成后可形成年产5GWh高效锂电池储能系统的生产能力。
我们预计公司产能将在未来进一步提升扩产,提升公司储能业务方面收入。

3.4. 铜箔行业:扩建二期项目,产能释放拉动业绩增长
专注于锂电铜箔+PCB铜箔。
中天科技在铜箔行业主要提供锂电铜箔与电路板铜箔的生产制造,能够生产高性能线路板用铜箔和 6 微米超薄锂电池用铜箔,广泛应用于锂电池、手机、电脑、家电及新能源客车等方面。
产品包括双面光锂电铜箔,高抗拉锂电铜箔,高温高延伸铜箔(HTE箔),高 Tg、无卤板材用电解铜箔以及反转处理电解铜箔。

变更募集资金项目,发力铜箔建设布局。
中天科技于2021年5月28日发布《关于将募集资金项目变更为“高性能电子铜箔”项目及扩大“高性能锂电池”项目实施范围的公告》,拟变更募集资金项目“新型金属基石墨烯复合材料制品生产线项目”为“新型高性能电子铜箔研发及产业化项目”,新项目投资总额13,000万元,中天科技股份拟以对江东电子材料现金出资的方式将变更后的募集资金投向新项目,计划使用募集资金10,000万元,新项目预计正常投产并产生收益的时间为2022年。
这次募集资金项目的变更表现出公司对于大力扩产铜箔的需求,预计产能提升后将大幅拉动铜箔业务收入业绩增长。

高性能电子铜箔二期项目开工奠基。
2021 年 7 月,中天科技旗下江东电子材料有限公司高性能电子铜箔二期项目正式开工奠基,该项目总投资 20 亿元,预计可形成年销售 24 亿元、年利税超 3 亿元。
预计在高性能电子铜箔二期项目竣工后,中天科技新能源集团铜箔年产能将达到 4 万吨,为集团贡献可观的销售收入。

总结来看:公司新能源业务三大板块均具备十足的增长亮点。
光伏业务方面:
公司提出的透明背板方案受到业内认可,背板生产线年产能 8000 万平米。同时公司收获超级订单赋能发展,如东县滩涂资源使公司能建设 300 万千瓦的光伏装机规模,带动超 200 亿的销售收入,我们预计将在2022-2025年逐步释放,对公司收入形成高额贡献。
储能业务方面:
公司拥有六大核心技术,承建多个项目“之最”,拥有丰富的项目经验和技术积累,2020 年产能达到 1.3GWh。2021年 2 月启动储能电池扩产项目,产能预计将持续增长,为公司创造收入。
铜箔业务方面:
公司变更募集资金项目,发力高性能电子铜箔生产,高性能电子铜箔二期项目开工与2021 年7月正式开工,建成后预计累计总产能达到 4 万吨一年,将为公司带来可观的营收贡献。
4. 盈利预测与估值
4.1. 盈利预测
业务基本假设:
商品贸易系列2021-2023年收入增速分别为0%、-90%和0%;毛利率皆为0.5%;
光通信及网络系列2021-2023年收入增速分别为-30%、35%和15%;毛利率分别为20%、28%和30%;
电力传输系列2021-2023年收入增速分别为10%、10%和10%;毛利率分别为14%、14.5% 和15%;
海洋系列2021-2023年收入增速分别为75%、5%和10%;毛利率分别为48%、47%和45%;
铜产品系列2021-2023年收入增速为25%、20%和0%;毛利率皆为3.3%;
新能源产品系列2021-2023年收入增速为70%、100%和60%;毛利率分别为20%、23%和25%;
其他主营业务2021-2023年收入增速皆为10%;毛利率皆为14%;
其他业务2021-2023年收入增速为-23.9%、0%和0%,毛利率皆为20%。

4.2. 估值分析
整体看,公司围绕通信+能源布局光通信、电力传输、海洋业务、新能源四大板块。其中:
1)光纤光缆供求关系持续改善,行业反转后有望进入三年景气向上周期,公司作为龙头之一,该业务盈利能力有望持续向上增长;
2)海上风电在产业链共同努力下,未来有望迎来平价上网,双碳目标下未来行业广阔空间有望充分释放,公司作为海缆&海工龙头有望充分受益;
3)新能源十年深度耕耘,行业高景气背景下,公司储能+铜箔+光伏有望迎来全面快速发展机遇;
4)电力传输业务平稳增长。考虑新能源行业高景气,公司该业务未来盈利能力有望持续改善,我们上调公司21-23年归母净利润为3.20亿、38.51亿(原值为35.62亿)和45.44亿元(原值为44.04亿),参考可比公司估值,给予22年19倍PE,对应目标价23.94元。

5. 风险提示
1、上游原材料持续维持高价风险:
目前光伏产业上游原材料如多晶硅、玻璃等价格仍然处于高位,上游原材料成本高居不下以及供应紧张对项目盈利能力和如期交货能力产生影响。
2、行业技术发展不及预期:
光伏电站建设以及储能系统建设需要较高的初始全投资,电站维护成本也较高,新能源企业此前多处于盈亏平衡点,未来行业技术发展可能带动初始全投资的下降,存在技术发展不及预期,投资成本持续较高的风险。
3、扩产进度不及预期风险:
中天科技在江苏如东县光伏电站装机规模较大,目前产能难以满足需求,需要进行扩产,此外储能电站与铜箔均正在进行扩产项目建设,扩产进度将影响公司项目建设以及满足需求的能力,对营业收入造成影响。
4、项目推进进度不及预期风险:
公司可能面临新能源项目推进进度不及预期的影响,从而影响收入确认,工程交付。
5、高端通信相关资产仍存在减值的风险:
公司高端通信业务遭遇重大风险,公司在2021年上半年进行了部分资产减值计提,但仍存在部分相关资产需要计提减值,存在风险。
6、涉及诉讼对本期和期后利润影响存在不确定性的风险:
中天科技2021年8月收到诉讼,主要诉讼请求为要求公司退还已收取的货款,因案件尚未开庭审理,最终的判决尚不确定,目前无法预计对本期或期后利润的影响。
切换行业




正在加载...



