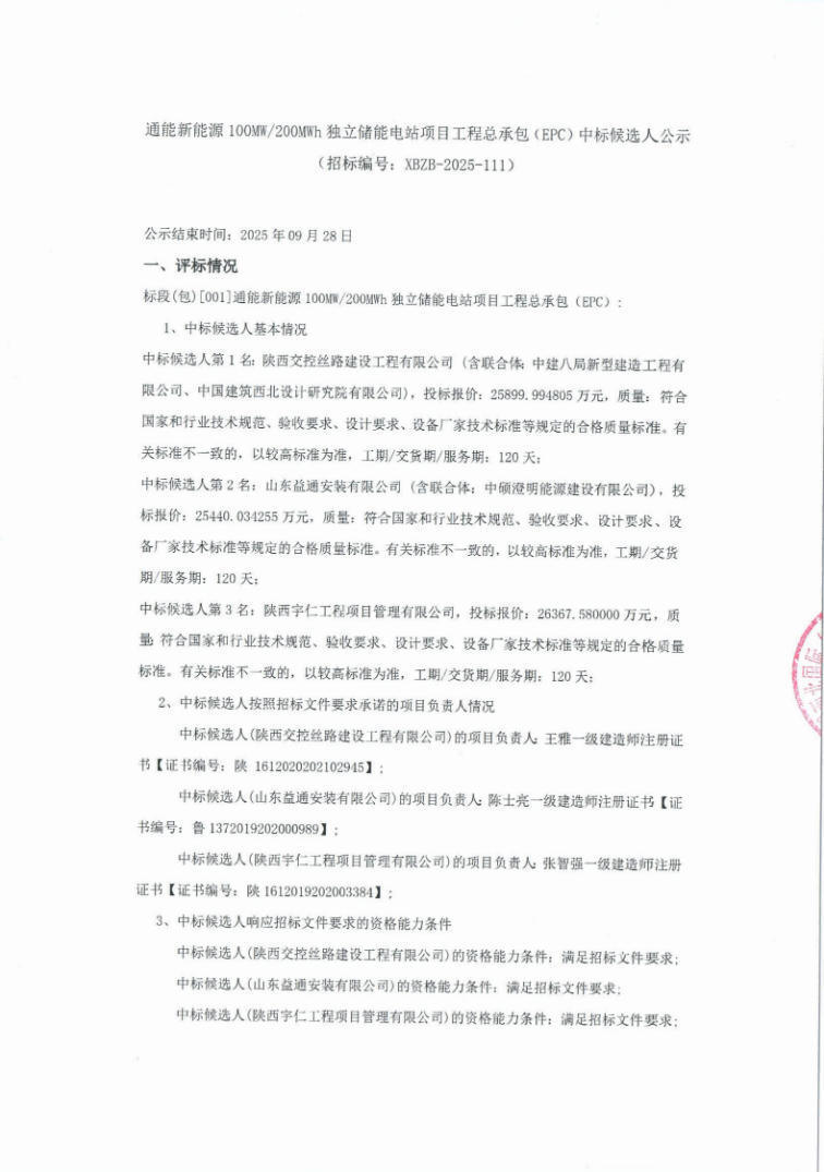
9月24日,通能新能源100MW/200MWh独立储能电站项目工程总承包(EPC)中标候选人公示。
中标候选人第1名为陕西交控丝路建设工程有限公司(含联合体:中建八局新型建造工程有限公司、中国建筑西北设计研究院有限公司),投标报价为25899.994805万元,折合单价1.295元/Wh;中标候选人第2名为山东益通安装有限公司(含联合体:中硕澄明能源建设有限公司),投标报价为25440.034255万元,折合单价1.272元/Wh;中标候选人第3名为陕西宇仁工程项目管理有限公司,投标报价为26367.580000万元,折合单价1.318元/Wh。

项目招标人为陕西控股企业通能(宝鸡)新能源有限公司,项目位于陕西省宝鸡市凤翔县,拟建100MW/200MWh(交流侧)储能电站、电能物联网远程运维中心,项目用地面积 20000平方米(约30亩)。项目投资总额35000.00万元,折合单价1.75元/Wh,计划工期120日历天。
原公告如下:



切换行业




正在加载...



