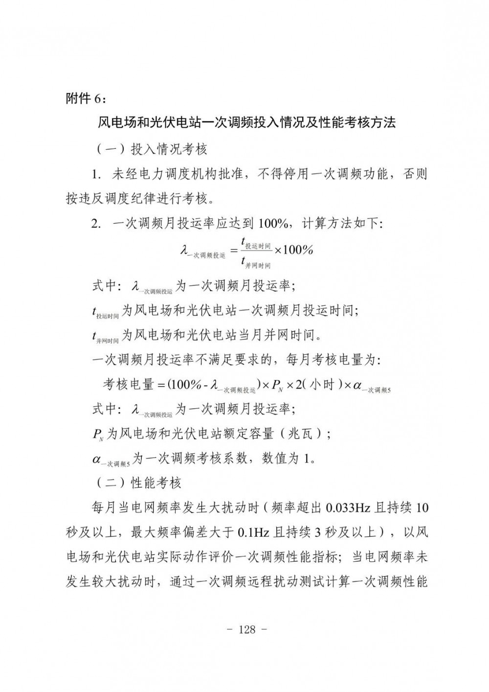
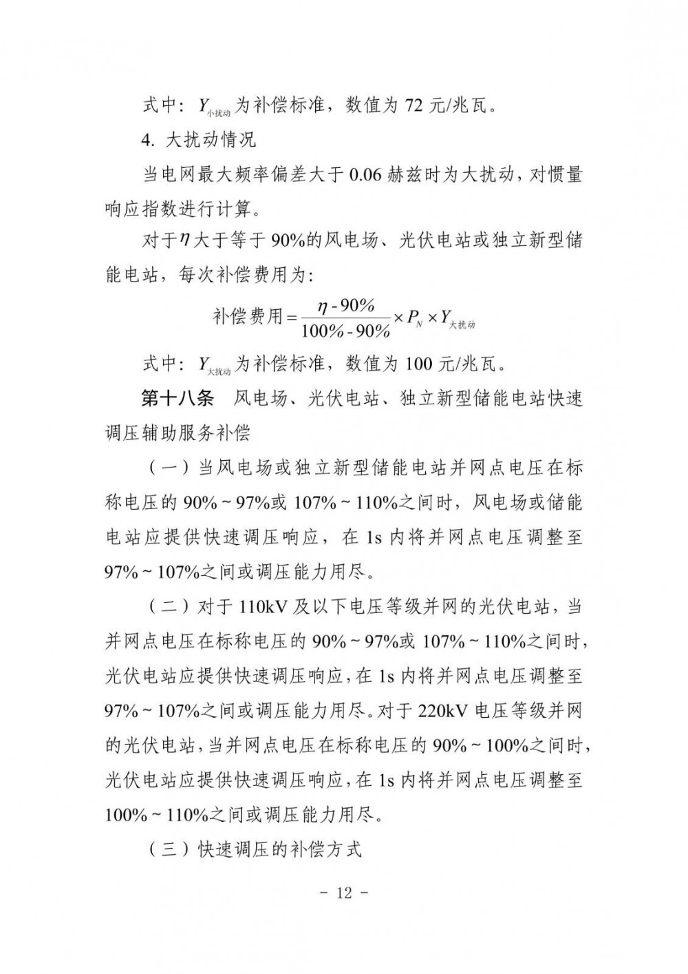
9月30日,国家能源局山东监管办公室发布《山东省电力并网运行管理实施细则(征求意见稿)》《山东省电力辅助服务管理实施细则(征求意见稿)》意见的通知。为加强涉网安全管理,补充调整风电光伏储能故障穿越能力、电压频率运行适应性等涉网性能考核要求。同时也明确了惯量响应、快速调压等补偿标准为72元/MW。
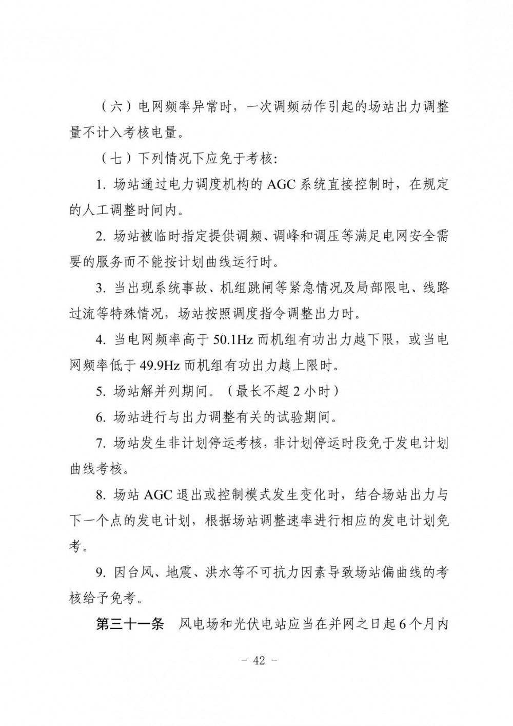
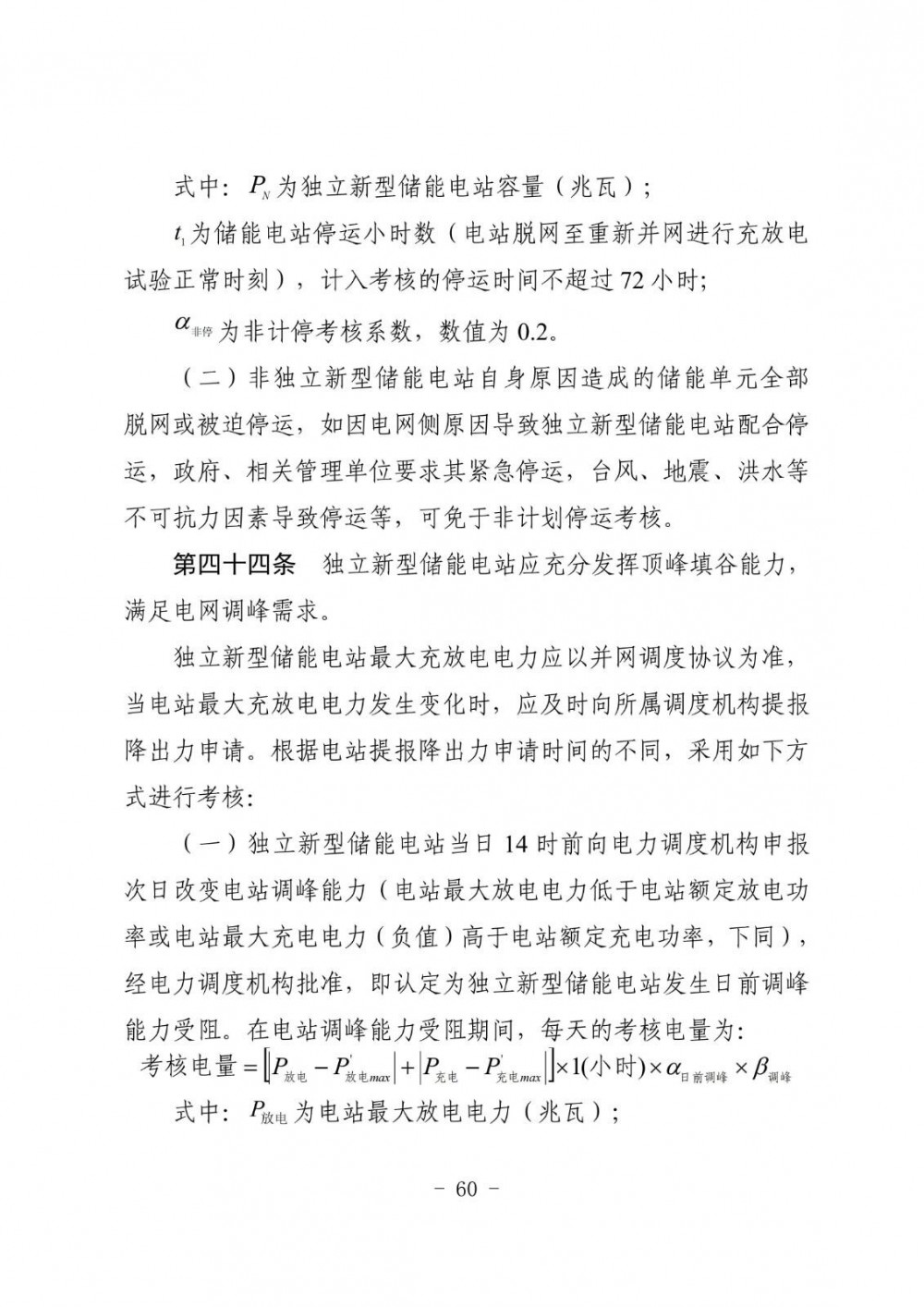
而且为确保大电网安全稳定,增加功率振荡考核。各类并网主体因自身原因造成功率振荡,每次考核当月上网电量的0.2%。
惯量响应补偿:小扰动的风电场、光伏电站或独立新型储能电站,补偿标准为72元/兆瓦。
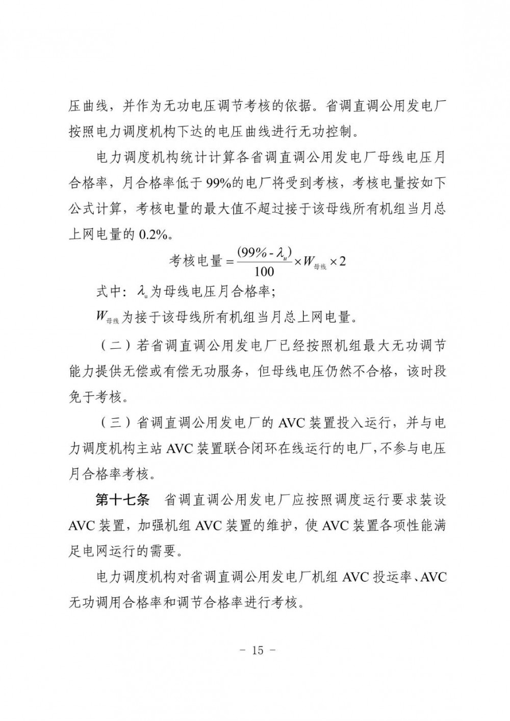
快速调压补偿:当风电场或独立新型储能电站并网点电压在标称电压的90%~97%或107%~110%之间时,风电场或储能电站应提供快速调压响应,在1s内将并网点电压调整至97%~107%之间或调压能力用尽。补偿标准为72元/兆瓦。
黑启动电源按照30万元/次进行补偿;因电网故障提供实际黑启动服务,按照1000万元/次进行补偿。
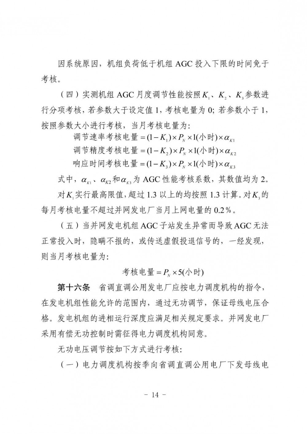
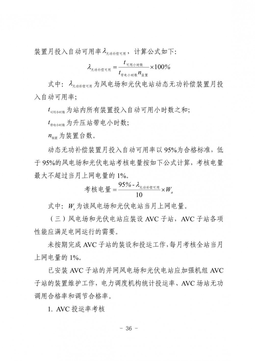
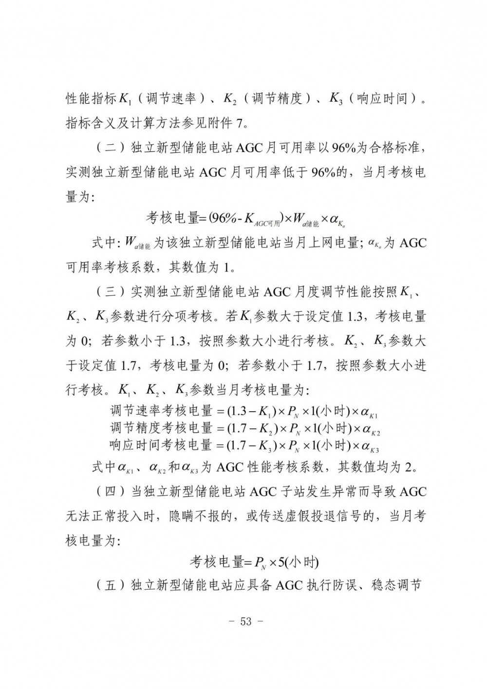
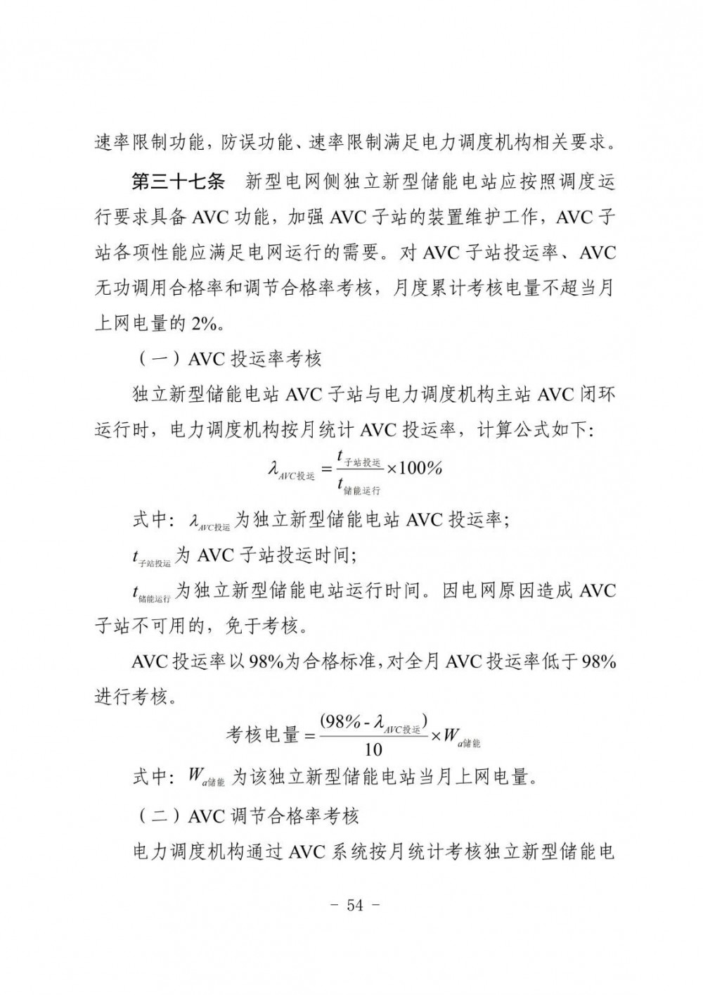
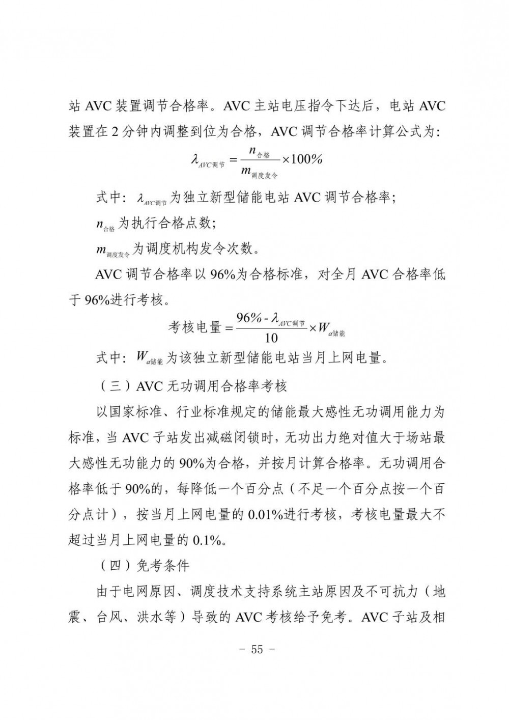
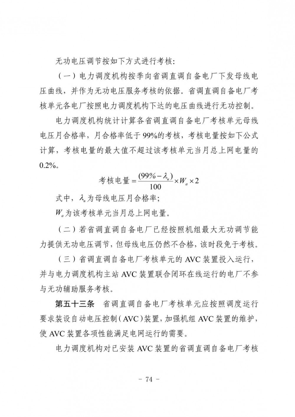
而为进一步提升新型储能调度适应能力,充分发挥灵活调节作用,文件优化了储能AGC运行考核管理。而风电场、光伏电站和独立新型储能电站提供的一次调频不再纳入有偿辅助服务补偿范围。与此同时,对AVC等固定补偿类辅助服务品种,根据服务发挥作用,由特定分摊主体调整为由所有并网主体分摊。
另外值得注意的是,本次最大改变在于,新增分布式光伏考核管理条款,将所有并网点电压等级为10千伏的分布式光伏电站纳入考核范围,设置AGC子站装设情况、AGC子站投运率、偏离发电计划曲线(或实时调度指令)、发生影响电网安全运行异常时将场站停运等考核条款。
原文如下:
关于公开征求《山东省电力并网运行管理实施细则(征求意见稿)》《山东省电力辅助服务管理实施细则(征求意见稿)》意见的通知
根据《中华人民共和国电力法》《电力监管条例》《电力并网运行管理规定》《电力辅助服务管理办法》《发电机组进入及退出商业运营办法》等文件要求,深入贯彻落实新能源上网电价市场化改革部署要求,进一步完善电力辅助服务市场价格机制,组织市场运营机构和相关单位研究修订了《山东省电力并网运行管理实施细则(征求意见稿)》《山东省电力辅助服务管理实施细则(征求意见稿)》,现向社会公开征求意见。
欢迎有关单位和社会各界人士提出宝贵意见建议。请在本公告发布之日起30日内将相关意见建议传真至0531-67800757,或通过电子邮件发至scjgc@cnea.gov.cn。感谢参与和支持!
附件:
山东能源监管办
2025年9月29日

























.jpg)























































.jpg)





.jpg)












.jpg)












































.jpg)


















.jpg)

















切换行业




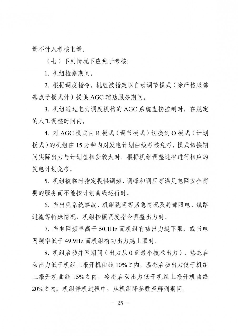
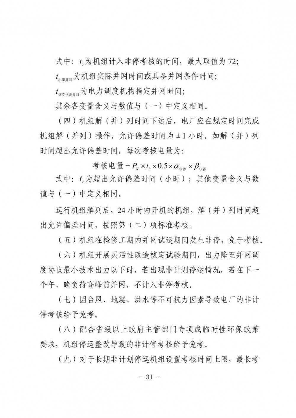
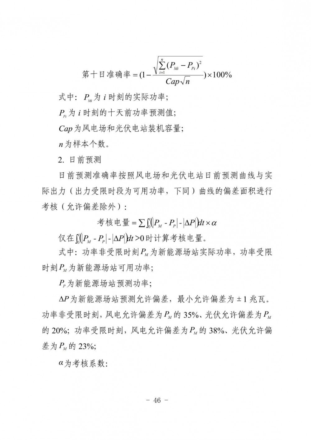
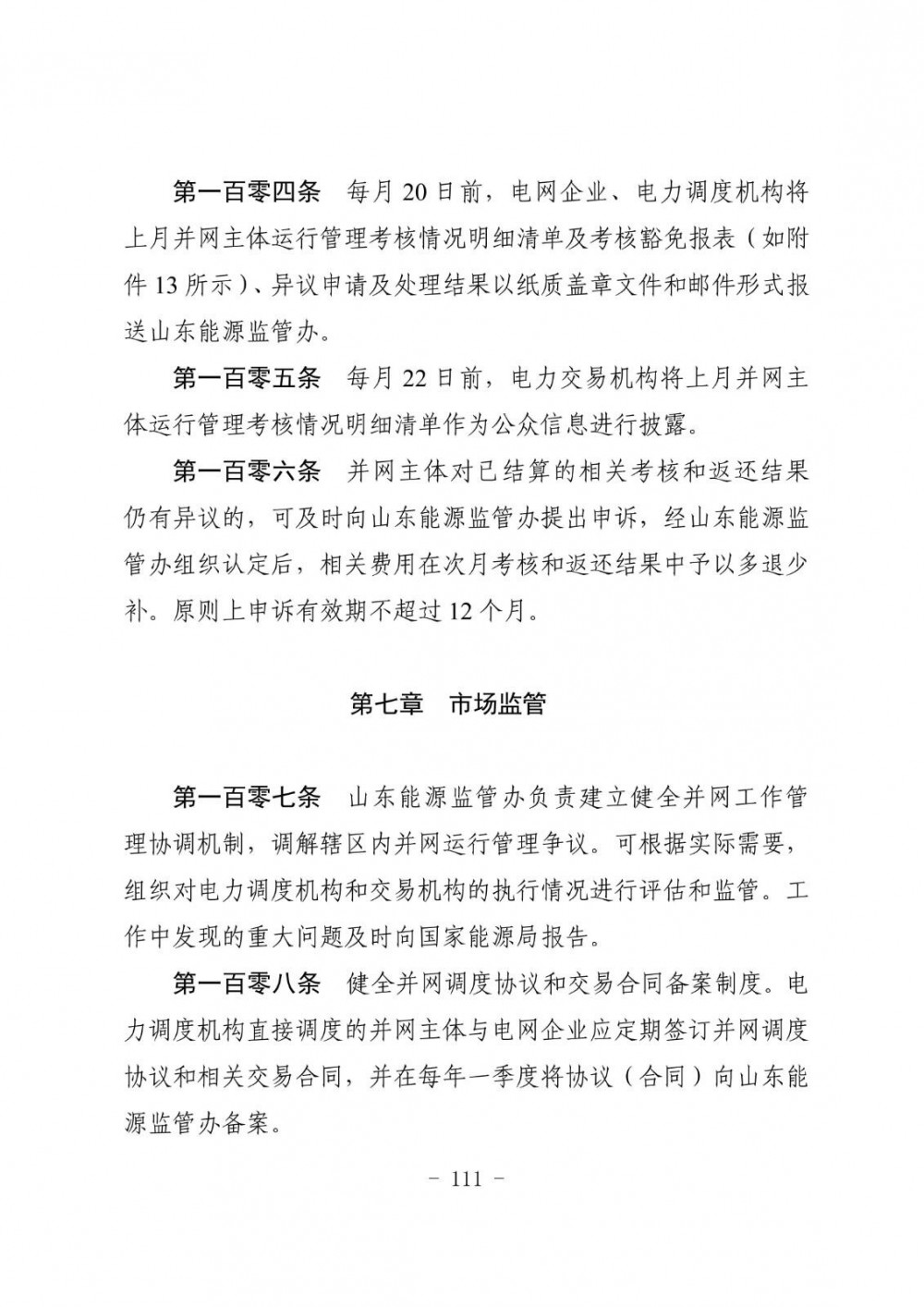
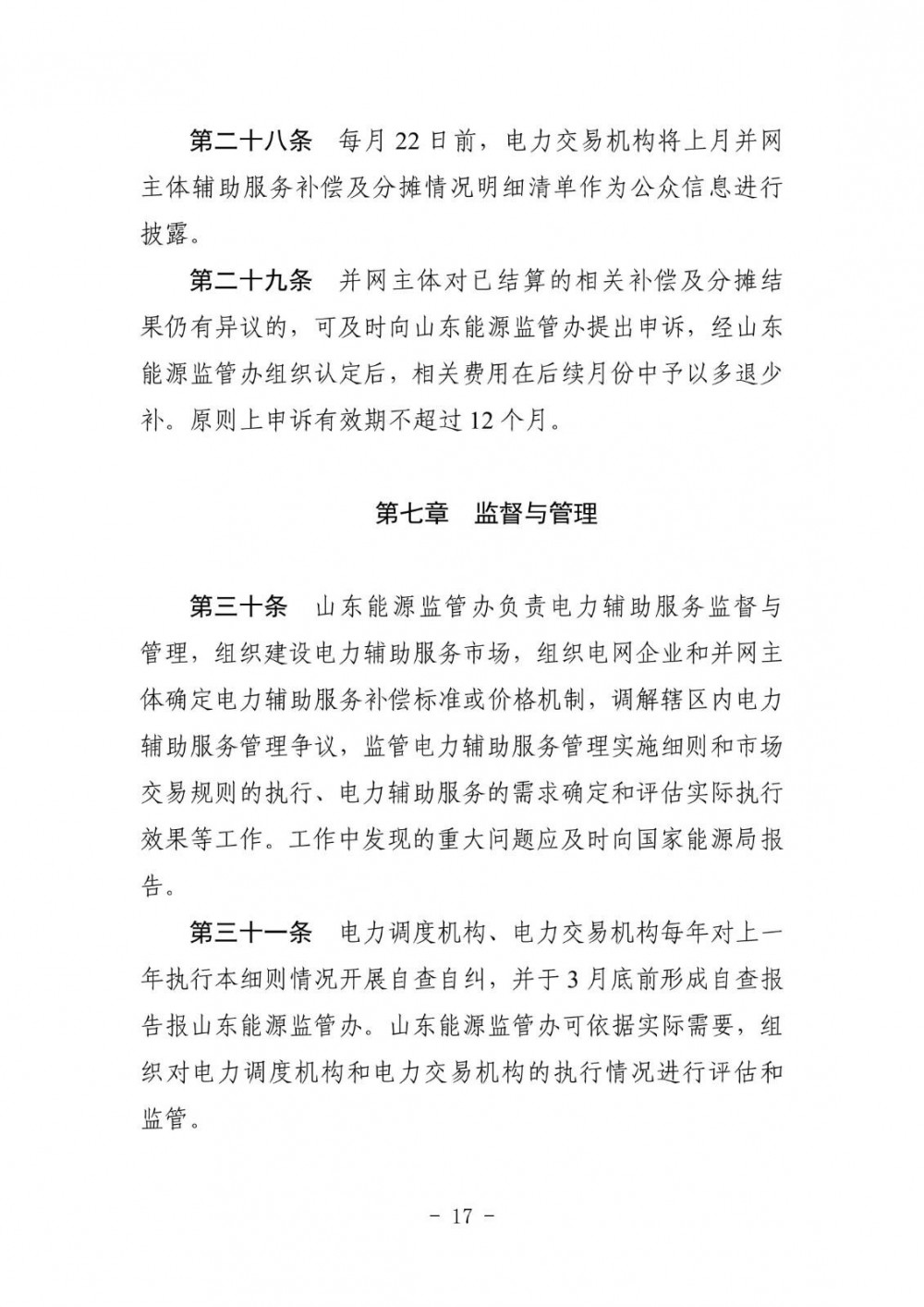
正在加载...



