储能头条获悉,10月11日,云南省能源局、国家能源局云南监管办联合印发《关于开展电力源网荷储一体化试点工作的通知》,组织开展试点工作。
公布《云南省第一批电力源网荷储一体化试点项目专家评审结果公示》,共有三个项目入选,主要建设内容涵盖集中式光伏、屋顶分布式光伏、风电、储能、配套输配电工程等。
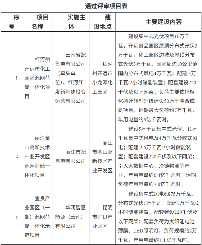
三个项目共建设光伏22万千瓦,风电25.875万千瓦,配置85MW/170MWh。详情如下:
红河州开远市化工园区源网荷储一体化项目:建设集中式光伏项目10万千瓦,分布式光伏6万千瓦,分布式风电4万千瓦;配建5万千瓦/2小时储能装置;
丽江金山高新技术产业开发区源网荷储一体化项目:建设5万千瓦集中式光伏、11万千瓦集中式风电及4万千瓦分散式风电;配建2.5万千瓦/2小时储能装置;
宜良产业园区(一期)源网荷储一体化示范项目:建设集中式风电6.875万千瓦,分布式光伏1万千瓦,配建1万千瓦/2小时储能装置。
项目实施单位分别为:云南省配售电有限公司、丽江市配售电有限公司、华润智慧能源(云南)有限公司。前两者均由云南能投控股。
原文如下:
云南省第一批电力源网荷储一体化试点项目专家评审结果公示
为贯彻《国家发展改革委 国家能源局关于推进电力源网荷储一体化和多能互补发展的指导意见》(发改能源规〔2021〕280号)有关要求,按照省委、省政府关于电力源网荷储一体化发展的工作部署,云南省能源局、国家能源局云南监管办联合印发《关于开展电力源网荷储一体化试点工作的通知》,组织开展试点工作。经组织申报评审,拟确定3个通过评审项目进入试点项目清单。现公示如下:

公示期为5个工作日(2025年10月11日—10月16日)。公示期内,任何单位和个人如有异议,欢迎以信函、电话或来访等形式反映情况。以单位名义反映情况的材料须加盖单位公章,以个人名义反映情况的材料须署名并提供联系方式,对匿名和超出公示期的异议不予受理。
联系地址:云南省昆明市盘龙区东风东路76号云南省能源局 邮编:650041
电子邮箱:ynnyjdlc@sina.com
联系电话:省能源局电力处0871-64885563、64885585省能源局机关纪委0871-64885690
云南省能源局
2025年10月11日
来源:云南省能源局
切换行业




正在加载...

