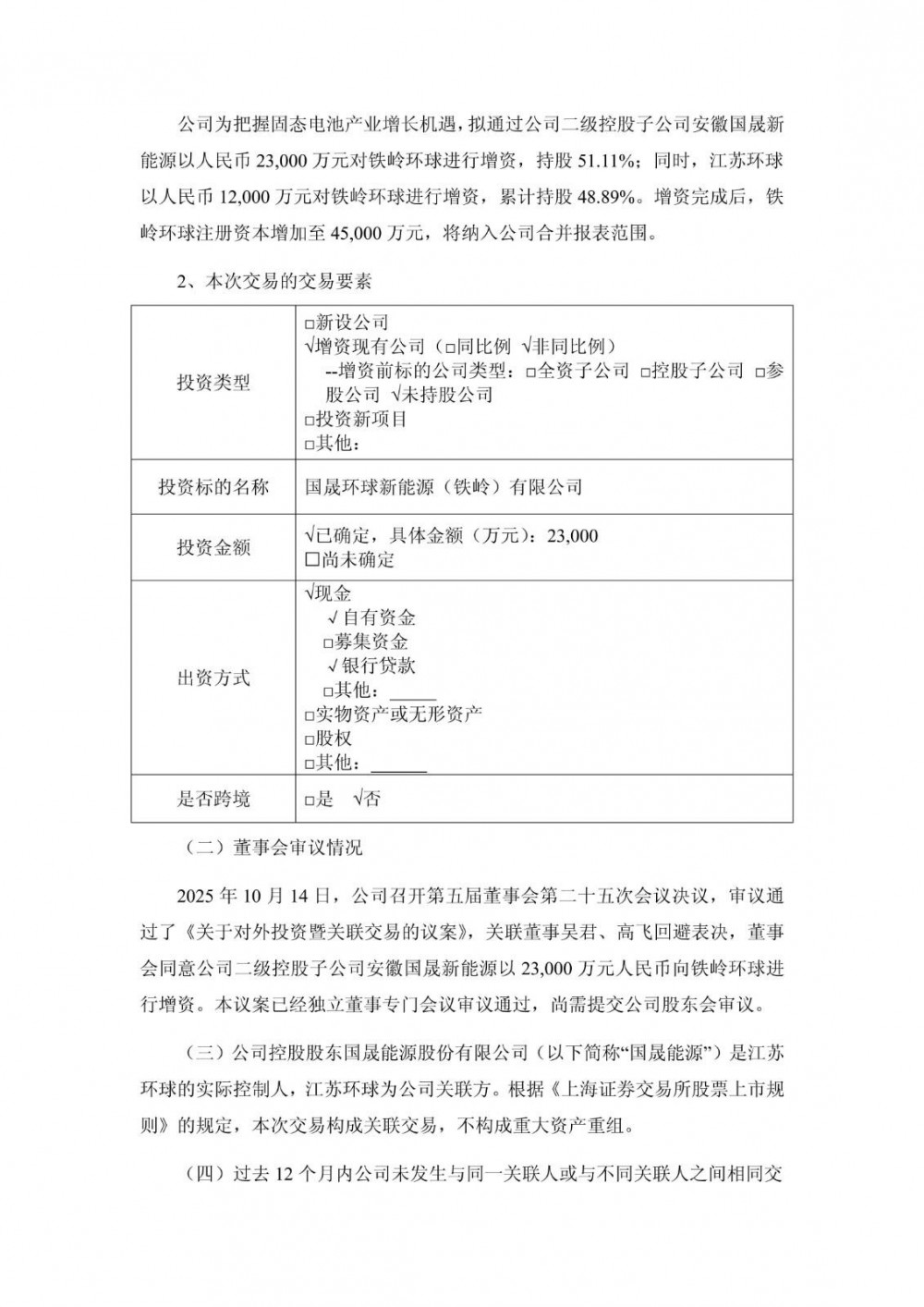
10月14日,国晟科技发布公告称,公司二级控股子公司安徽国晟新能源科技有限公司(以下简称“安徽国晟新能源”)拟计划以23,000万元人民币向国晟环球新能源(铁岭)有限公司(以下简称“铁岭环球”)进行增资,后续投资建设固态电池产业链AI智能制造项目。
国晟科技表示,公司本次对外投资是为了发展电池储能业务,铁岭环球拟投资的年产10GWh固态电池产业链AI智能制造项目已取得项目备案手续;并且铁岭环球已取得电池回收及固态电池生产制备所需的知识产权许可使用授权;本项目的固态电池产品植入AI高智能BMS核心模块,将主要服务于具身智能、低空经济、智慧储能、智驾动力等科技领域,目前已签署3份国内销售意向协议,1份国际销售意向协议。铁岭环球本次投资的项目已列入2025年度国家发改委“新型政策性金融工具”首批推荐清单。本次投资符合公司战略方向、能提升公司的核心竞争力。
原公告如下:







.jpg)

切换行业





正在加载...



