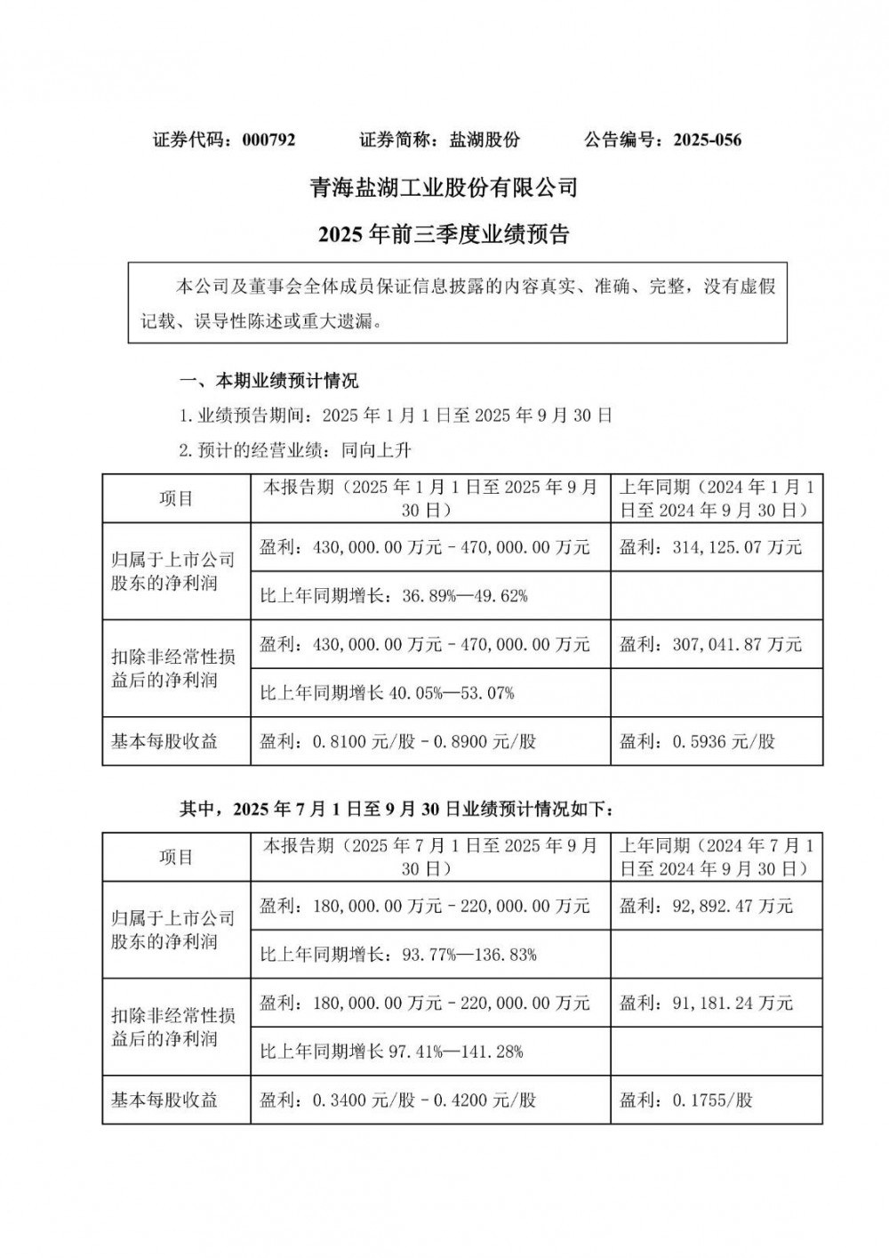
10月15日,盐湖股份发布公告称,公司预计2025年前三季度归属于上市公司股东的净利润为43.00亿元~47.00亿元,比上年同期增长36.89%~49.62%。其中,第三季度归属于上市公司股东的净利润为18亿元~22亿元,比上年同期增长93.77%~136.83%。
报告期,盐湖股份氯化钾产量约326.62万吨,销量约286.09万吨;碳酸锂产量约3.16万吨,销量约3.15万吨。报告期内,氯化钾价格较上年同期有所上升,带动该业务板块盈利增长;碳酸锂市场价格出现下行调整,但综合来看,公司整体业绩较上年同期实现增长。
原公告如下:


切换行业




正在加载...

