储能头条为您精选一周内储能企业代表性的事件,欢迎读者朋友在文末“写留言”处,与我们互动、交流、探讨。


储能政策
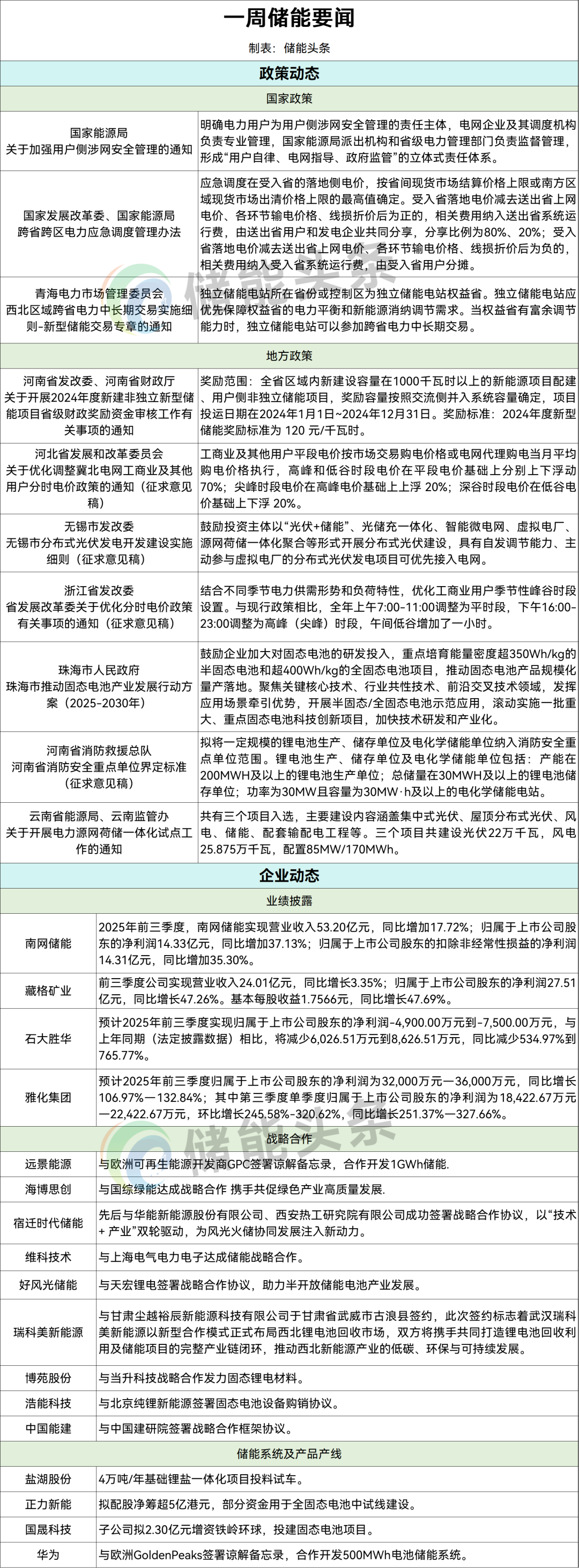
1、国家政策
国家能源局:加强用户侧涉网安全管理,电力用户是涉网安全责任第一主体
10月16日,国家能源局发布《关于加强用户侧涉网安全管理的通知》。《通知》明确电力用户为用户侧涉网安全管理的责任主体,电网企业及其调度机构负责专业管理,国家能源局派出机构和省级电力管理部门负责监督管理,形成“用户自律、电网指导、政府监管”的立体式责任体系。这一规定有效解决了以往用户侧涉网安全管理用户责任落实不到位、电网企业权责不匹配、政府监管不明确等问题。主要内容包括:一是明确总体要求。(来源:国家能源局)
送出受入省用户侧参与电费分摊!两部委印发《跨省跨区电力应急调度管理办法》!
2025年10月13日,国家发展改革委、国家能源局印发《跨省跨区电力应急调度管理办法》,《办法》提到,应急调度在受入省的落地侧电价,按省间现货市场结算价格上限或南方区域现货市场出清价格上限的最高值确定。受入省落地电价减去送出省上网电价、各环节输电价格、线损折价后为正的,相关费用纳入送出省系统运行费,由送出省用户和发电企业共同分享,分享比例为80%、20%;受入省落地电价减去送出省上网电价、各环节输电价格、线损折价后为负的,相关费用纳入受入省系统运行费,由受入省用户分摊。(来源:国家发改委)
西北区域储能跨省中长期交易:充放电价市场形成,上网电量对应充电电量免输配电价及附加
近日,青海电力市场管理委员会发布关于书面投票表决西北区域跨省电力中长期交易实施细则-新型储能交易专章的通知。细则明确,参与新型储能交易的经营主体为独立储能电站;非独立储能电站具备条件时可选择转为独立储能电站,作为经营主体参与新型储能交易。独立储能电站所在省份或控制区为独立储能电站权益省。独立储能电站应优先保障权益省的电力平衡和新能源消纳调节需求。当权益省有富余调节能力时,独立储能电站可以参加跨省电力中长期交易。(来源:青海电力交易中心)
2、地方政策
120 元/KWh!河南:2024年度新建非独立新型储能项目省级财政奖励资金申报启动!
日前,河南省发改委、河南省财政厅联合下发《关于开展2024年度新建非独立新型储能项目省级财政奖励资金审核工作有关事项的通知》,对符合条件的非独立新型储能项目给予奖励资金。奖励范围:全省区域内新建设容量在1000千瓦时以上的新能源项目配建、用户侧非独立储能项目,奖励容量按照交流侧并入系统容量确定,项目投运日期在2024年1月1日~2024年12月31日。奖励标准:2024年度新型储能奖励标准为 120 元/千瓦时。(来源:河南省发改委)
河北拟调整冀北电网工商业分时电价,2026年1月1日起执行
10月16日,河北省发展和改革委员会发布关于公开征求《关于优化调整冀北电网工商业及其他用户分时电价政策的通知(征求意见稿)》意见的公告。工商业及其他用户平段电价按市场交易购电价格或电网代理购电当月平均购电价格执行,高峰和低谷时段电价在平段电价基础上分别上下浮动 70%;尖峰时段电价在高峰电价基础上上浮 20%;深谷时段电价在低谷电价基础上下浮 20%。(来源:河北省发展和改革委员会)
江苏无锡:鼓励投资主体以“光伏+储能”、光储充一体化、源网荷储一体化聚合等形式开展分布式光伏建设
10月15日,江苏无锡市发改委发布关于公开征求《无锡市分布式光伏发电开发建设实施细则(征求意见稿)》意见建议的公告。文件指出,鼓励投资主体以“光伏+储能”、光储充一体化、智能微电网、虚拟电厂、源网荷储一体化聚合等形式开展分布式光伏建设,具有自发调节能力、主动参与虚拟电厂的分布式光伏发电项目可优先接入电网。鼓励分布式光伏通过聚合商聚合参与绿色电力交易。(来源:无锡市发展和改革委员会)
浙江拟优化分时电价:全年午间增加1h低谷!
10月15日,浙江省发改委发布关于公开征求《省发展改革委关于优化分时电价政策有关事项的通知(征求意见稿)》意见的通知。其中指出,结合不同季节电力供需形势和负荷特性,优化工商业用户季节性峰谷时段设置。与现行政策相比,全年上午7:00-11:00调整为平时段,下午16:00-23:00调整为高峰(尖峰)时段,午间低谷增加了一小时。(来源:浙江省发展和改革委员会)
广东珠海市推动固态电池产业发展行动方案(2025-2030年)印发!重点培育超400Wh/kg全固态电池等!
10月12日,广东珠海市人民政府办公室印发《珠海市推动固态电池产业发展行动方案(2025-2030年)》。文件提到,鼓励企业加大对固态电池的研发投入,重点培育能量密度超350Wh/kg的半固态电池和超400Wh/kg的全固态电池项目,推动固态电池产品规模化量产落地。聚焦关键核心技术、行业共性技术、前沿交叉技术领域,发挥应用场景牵引优势,开展半固态/全固态电池示范应用,滚动实施一批重大、重点固态电池科技创新项目,加快技术研发和产业化。(来源:珠海市人民政府)
30MW/30MWh及以上电化学储能电站纳入河南省消防安全重点单位范围
10月11日,河南省消防救援总队发布《河南省消防安全重点单位界定标准(征求意见稿)》,拟将一定规模的锂电池生产、储存单位及电化学储能单位纳入消防安全重点单位范围。锂电池生产、储存单位及电化学储能单位包括:产能在200MWH及以上的锂电池生产单位;总储量在30MWH及以上的锂电池储存单位;功率为30MW且容量为30MW·h及以上的电化学储能电站。(来源:河南省消防救援总队)
配储85MW/170MWh!云南第一批源网荷储试点项目公示
10月11日,云南省能源局、国家能源局云南监管办联合印发《关于开展电力源网荷储一体化试点工作的通知》,组织开展试点工作。公布《云南省第一批电力源网荷储一体化试点项目专家评审结果公示》,共有三个项目入选,主要建设内容涵盖集中式光伏、屋顶分布式光伏、风电、储能、配套输配电工程等。三个项目共建设光伏22万千瓦,风电25.875万千瓦,配置85MW/170MWh。(来源:云南省能源局)
行业动态
1、国际动态
西班牙Iberdrola耗资3亿欧元收购澳大利亚1GWh储能项目
近日,西班牙公用事业公司 Iberdrola 从 RES 集团手中收购了位于南澳大利亚的 270MW/1,080MWh Tungkillo 电池储能项目。这个储能时长4 小时储能项目将成为 Iberdrola在澳大利亚资产的一部分,该公司计划到 2028 年在澳大利亚全国范围内投资 10 亿欧元(11.6 亿美元)。Iberdrola 证实已以 2.95 亿欧元的价格收购了该项目。(来源:国际能源网编译)
Principia在希腊建成49MW/98MWh储能项目
近日,Principia公司仅用六个月就建成了其首个电池系统。Themelio电池系统位于希腊北部哈尔基季基州,运行功率为49兆瓦,将有助于减少风电和太阳能发电厂的弃风现象,并有助于电网稳定。希腊首批独立电池储能项目之一将于12月投入运营。Principia 表示,其在希腊哈尔基季基半岛 Vouno 地区建造了 Themelio项目,以配合国家电网稳定。该电池储能系统的容量为 49 兆瓦,持续时间为两小时,相当于保证容量为98兆瓦时,而标称容量为127兆瓦时。(来源:国际能源网编译)
Renalfa 在保加利亚65 MW/260 MWh 电池储能投运
总部位于维也纳的独立电力生产商Renalfa IPP在保加利亚启动大型电池储能系统 (BESS) 的第一阶段建设。作为 Tenevo 混合可再生能源项目的一部分,该公司已将计划中的 315 MW/760 MWh 电池储能系统 (BESS) 中的 65 MW/260 MWh 投入运营。该混合项目位于保加利亚东南部,由Tenevo Solar Technology公司开发,该公司是Renalfa IPP和丹麦开发商Eurowind Energy的合资公司。(来源:国际能源网编译)
澳大利亚250MW/500MWh储能项目进入调试阶段
近日,澳大利亚国有能源公司 CleanCo Queensland 的 250MW/500MWh Swanbank 电池储能系统 (BESS) 已正式向 AEMO 注册并开始测试和调试阶段。该电池储能系统位于昆士兰州伊普斯维奇,原斯旺班克煤电站所在地,距离布里斯班西南约45公里。它将选址在斯旺班克B的场址。该发电站于1971年投入使用,拥有四台120兆瓦的燃煤蒸汽轮机,并于2012年退役。(来源:国际能源网编译)
智利340MW 太阳能项目+960MWh储能项目开工建设
近日,西班牙独立电力生产商(IPP)Grenergy开始在智利比奥比奥地区的埃尔卡布雷罗建设一个340MW太阳能项目,该项目拥有960MWh的储能容量。该项目投资2.64亿美元,是中央绿洲平台的一部分,该平台包含1.1吉瓦的太阳能发电容量和3.8吉瓦时的储能容量。该平台预计将于2027年初投入运营。该项目分为五个阶段,所有阶段均已签订购电协议(PPA),其中包括与智利国有铜业公司Codelco签订的具有里程碑意义的基荷PPA,这是该国首个全天候可再生能源供应协议。(来源:国际能源网编译)
北马其顿收到4.2吉瓦储能项目建设申请
近日,欧洲巴尔干半岛中部国家——北马其顿能源、矿业和矿产资源部长桑娅·博日诺夫斯卡透露,北马其顿共收到新建风电场、太阳能发电站和燃气发电厂的申请,总容量为 7,100 兆瓦,以及独立储能和与发电厂共置储能的申请,总运行功率为 4,172 兆瓦。北马其顿能源、矿业和矿产资源部已收到一项495兆瓦燃气热电联产厂的建设计划。(来源:国际能源网编译)
IPS在保加利亚首个电池储能工厂启动
近日,国际电源公司 (International Power Supply ,IPS) 已正式启用其位于保加利亚索非亚附近的全新电池储能制造工厂。该工厂已被欧盟委员会认定为《净零工业法案》下的战略项目。该工厂拥有垂直整合的供应链,除磷酸铁锂 (LFP) 电池外,几乎所有关键部件均由公司自主设计和制造。(来源:国际能源网编译)
远景能源与欧洲可再生能源开发商GPC签署谅解备忘录,合作开发1GWh储能
近日,中欧和东欧最大的独立可再生能源生产商之一 GoldenPeaks Capital (GPC) 和全球绿色科技领导者 Envision 签署了一份谅解备忘录 (MoU),合作在欧洲供应和部署1GWh电池储能项目。根据协议,远景能源将提供其最新一代高能量密度电池储能系统 (BESS) 技术,旨在快速响应可再生能源间歇性问题,并增强电网规模的系统灵活性。前两个项目已授予远景能源,总容量为 344 兆瓦时,而计划容量为 1 吉瓦时,这标志着该合作进入实施阶段。此次合作旨在加速下一代储能系统的部署,以增强电网稳定性,并推动欧洲主要市场的能源转型。(来源:国际能源网编译)
葡萄牙电力公司EDP将加速澳大利亚光储能项目建设
10月13日,葡萄牙电力公司 EDP表示,在获得政府长期创收奖励后,预计将加快其在澳大利亚的太阳能和电池存储项目。EDP是一家葡萄牙电力公司,成立于1976年,由14家国有电力公司合并而成,总部位于里斯本。其子公司 EDP Renewables Australia 在一份声明中表示,该公司两个项目获得政府产能投资计划 (CIS) 下的发电收入计划保障,这两个项目将为该国的能源结构增加超过 1.7GWh太阳能和电池储能。(来源:国际能源网编译)
2、国内动态
海博思创与国综绿能达成战略合作 携手共促绿色产业高质量发展
10月15日,北京海博思创科技股份有限公司(以下简称“海博思创”)与国综绿能控股(北京)集团有限公司(以下简称“国综绿能”)正式签署合作协议。双方将在标杆项目打造、资源共享及市场协同等多个维度展开深度合作,共同推动新能源项目的高效开发与可持续发展,为绿色产业注入强劲动能。(来源:海博思创)
西北超大规模!退役锂电池储能系统回收基地即将投产
10月3日,武汉瑞科美新能源有限公司与甘肃尘越裕辰新能源科技有限公司于甘肃省武威市古浪县签约,此次签约标志着武汉瑞科美新能源以新型合作模式正式布局西北锂电池回收市场,双方将携手共同打造锂电池回收利用及储能项目的完整产业链闭环,推动西北新能源产业的低碳、环保与可持续发展。(来源:RKM瑞科美)
南网储能2025年前三季净利14.33亿元 同比增长37.13%
10月14日,南网储能2025年前三季度业绩快报公告发布。2025年前三季度,南网储能实现营业收入53.20亿元,同比增加17.72%;归属于上市公司股东的净利润14.33亿元,同比增加37.13%;归属于上市公司股东的扣除非经常性损益的净利润14.31亿元,同比增加35.30%;主要原因是调峰水电厂来水增加,发电量同比增加。报告期末公司总资产562.02亿元,较年初增加11.36%,归属于上市公司股东的所有者权益224.21亿元,较年初增加5.04%。(来源:南网储能)
双战签约!宿迁时代储能携手华能新能源、西安热工院共促能源转型
10月12日,中国国际科技促进会“2025 风光火储协同科技创新大会暨风光火储分会成立大会”在北京隆重举行。宿迁时代储能科技有限公司(以下简称“宿迁时代储能”)参会并收获重要成果,先后与华能新能源股份有限公司、西安热工研究院有限公司成功签署战略合作协议,以“技术 + 产业”双轮驱动,为风光火储协同发展注入新动力。(来源:宿迁时代储能)
维科技术储能事业部与上海电气电力电子达成储能战略合作
2025年10月10日,维科技术储能事业部与上海电气电力电子有限公司在上海举行储能战略合作协议签约仪式。上海电气输配电集团有限公司副总裁童悦出席签约仪式,维科技术副总裁韩心戈与上海电气电力电子有限公司总经理赵金良代表双方签约,标志着两大企业在储能领域的协同发展迈入新阶段。(来源:维科技术)
好风光储能与天宏锂电签署战略合作协议,助力半开放储能电池产业发展
2025年10月15日,好风光储能与浙江天宏锂电股份有限公司 在国科大杭州高等研究院正式签署战略合作协议,确立长期战略合作伙伴关系。双方将围绕本征安全半开放电池储能系统集成、电站建设与产业投资等领域开展深度合作。(来源:好风光储能)
储能数据
2025年1-9月全国动力和其他电池销量同比增长42.2%
9月,我国动力和其他电池销量为146.5GWh,环比增长9.0%,同比增长42.2%。其中,动力电池销量为110.5GWh,占总销量75.5%,环比增长11.8%,同比增长44.4%;其他电池销量为36.0GWh,占总销量24.5%,环比增长1.0%,同比增长36.1%。1-9月,我国动力和其他电池累计销量为1067.2GWh,累计同比增长55.8%。其中,动力电池累计销量为786.0GWh,占总销量73.7%,累计同比增长48.9%;其他电池累计销量为281.1GWh,占总销量26.3%,累计同比增长78.9%。(来源:中国汽车动力电池产业创新联盟)
2025年1-9月全国动力电池装车量同比增长39.5%
9月,我国动力电池装车量76.0GWh,环比增长21.6%,同比增长39.5%。其中三元电池装车量13.8GWh,占总装车量18.2%,环比增长26.5%,同比增长5.2%;磷酸铁锂电池装车量62.2GWh,占总装车量81.8%,环比增长20.5%,同比增长50.4%。1-9月,我国动力电池累计装车量493.9GWh, 累计同比增长42.5%。其中三元电池累计装车量91.2GWh,占总装车量18.5%,累计同比下降7.8%;磷酸铁锂电池累计装车量402.6GWh,占总装车量81.5%,累计同比增长62.7%。(来源:中国汽车动力电池产业创新联盟)
2025年1-9月全国动力和其他电池出口量同比增长28.3%
9月,我国动力和其他电池合计出口26.7GWh,环比增长18.2%,同比增长28.3%。合计出口占当月销量18.2%。其中,动力电池出口量为17.6GWh,占总出口量66.0%,环比增长17.1%,同比增长50.9%;其他电池出口量为9.1GWh,占总出口量34.0%,环比增长20.3%,同比下降0.5%。1-9月,我国动力和其他电池累计出口达199.9GWh,累计同比增长45.5%。合计累计出口占前9月累计销量18.7%。其中,动力电池累计出口为129.1GWh,占总出口量64.6%%,累计同比增长32.7%;其他电池累计出口量为70.7GWh,占总出口量35.4%,累计同比增长76.3%。(来源:中国汽车动力电池产业创新联盟)
2025年1-9月全国动力和其他电池产量同比增长35.4%
9月,我国动力和其他电池合计产量为151.2GWh,环比增长8.3%,同比增长35.4%。1-9月,我国动力和其他电池累计产量为1121.9GWh,累计同比增长51.4%。(来源:中国汽车动力电池产业创新联盟)
储能标事
1、招标项目
中国电建广西北流40MW/80MWh共享储能电站项目EPC招标
10月12日,中电建(北流)新能源有限公司发布北流市塘岸共享储能电站项目(一期)工程EPC总承包二次招标公告。项目位于广西壮族自治区北流市塘岸镇,本项目拟建设一座终期规模为额定容量200MW/400MWh独立储能电站,其中跟网型储能系统额定容量180MW/360MWh、构网型储能系统额定容量20MW/40MWh。本期建设的为本项目(一期)工程,规划建设额定容量40MW/80MWh跟网型储能系统,配套建设1座占地53.04亩的220kV升压站,站内安装1台200MVA主变,经8个5MW/10MWh磷酸铁锂电池储能单元就地升压后经2回35kV集电线路接入配套建设的220kV升压站35kV配电室,再经35kV/220kV主变升压后以新建的一回1km220kV线路接入长坡变220kV站送出。(来源:中国电建阳光采购网)
1.2元/Wh!宁夏200MW/800MWh储能电站EPC招标计划
10月13日,石嘴山国家高新区独立新型储能项目招标计划表发布,估算投资96000万元,约合1.2元/Wh。建设1座容量为200MW/800MWh的储能电站,包括建设1座储能电站,配套建设1座110kV升压站,储能电站共设置80套2.5MW/10MWh磷酸铁锂储能单元,通过8回35kV集电线路接入配套110kV升压站的35kV交流母线。(来源:宁夏回族自治区公共资源交易网)
河北立中四通10MW/20.06MWh用户侧储能项目EPCO招标
10月15日,河北立中四通10兆瓦/20.06兆瓦时用户侧储能项目EPCO总承包工程招标公告发布。立中四通轻合金集团股份有限公司10MW/20.06MWh储能项目,该项目厂内进线电压等级为10kV,共三条10kV进线,分别为变电站#573线路、#581线路和#591线路,目前基本电费计费方式为“按需量计费”的模式。本期项目地址位于河北省保定市清苑区发展西街359号,厂区内负荷稳定,储能总装机容量设计为10MW/20.06MWh。(来源:招商局集团电子招标采购交易平台)
山东泰安新泰市翟镇200MW/400MWh新型储能电站项目设计施工总承包招标
10月15日,新泰市翟镇200MW/400MWh新型储能电站项目设计施工总承包招标公告发布。项目位于新泰市莲花山煤矿内,本项目建设规模200MW/400MWh。其中磷酸铁锂电池设置80套2.5MW/5MWh电池单元,每个储能单元配置1台2500kw变流升压一体机。新建一座220千伏升压站,以新建1回220千伏外送线路接入国网山东省电力公司甫盛220千伏变电站220千伏侧出线间隔,项目拟占地面积约40亩。(来源:中国招标投标公共服务平台)
四川能投旺苍焦化有限公司3MW/6MWh储能项目EPC招标
10月15日,四川能投旺苍焦化有限公司3MW/6MWh储能项目EPC总承包招标公告发布。规划建造总容量为8MW/16MWh储能项目,分期实施。一期(实施):受现有110kV焦化变电站主变容量限制,本期建造3MW/6MWh储能,配置2台3MWh电池集装箱,配置两台PCS,PCS出线经3150kVA变压器升压成10kV,通过10kV并网柜接入厂区110kV焦化变电站10kV侧完成并网。(来源:天府阳光采购服务平台)
200MW/400MWh!永泰河南信阳息县夏庄镇独立储能EPC招标
10月13日,永泰息县夏庄镇独立储能电站项目设计施工总承包(EPC)招标公告发布。项目占地面积40亩,建筑面积5000平方米,新建200MW/400MWh预制式集装箱储能电站1座,主要建设预制式集装箱储能集群及控制工程、调度控制系统用房、配电楼、室外道路、给排水、消防、办公楼等。(来源:安徽省招标投标信息网)
2、中标项目
0.935元/Wh!新疆喀什300MW/1200MWh构网型储能EPC中标结果公示
10月13日,怡亚通英吉沙县30万千瓦/120万千瓦时构网型独立储能EPC总承包工程中标结果公示发布,中国能源建设集团新疆电力设计院有限公司、中国葛洲坝集团机电建设有限公司联合体中标该项目,中标价格112175.752942万元,折合单价0.935元/Wh。招标公告显示,项目位于新疆喀什地区英吉沙县境内,规划新建一座 300MW/1200MWh 构网型独立储能电站和一座 220kV 汇集站,配套建设送出工程。储能装置采用磷酸铁锂电池储能系统,变流器系统和储能电池系统全部为预制舱式布置,拟以 12回独立的 35kV 电缆线路接入本工程新建 220ky 升压汇集站的 35k母线侧,本期一次性整装建成。(来源:中国招标投标公共服务平台)
鹏辉能源、许继集团、利民实业入围南方电网旗下公司15MW/30MWh储能系统采购
10月14日,广东甬金金属科技有限公司储能项目储能设备专项采购-招标-中标候选人公示,结果显示,鹏辉能源、许继集团、利民实业入围,分别列第1、第2、第3中标候选人。据招标公告显示,广东甬金金属科技有限公司储能项目储能设备物资专项采购招标,该项目规模为15MW/30MWh,招标人为阳江市鼎兴达企业管理有限公司,采购范围包含:2.5MW/5MWh储能电池舱6套(含电池簇、汇流控制柜、UPS电源、电池管理系统BMS、温控系统、视频监控、通风系统、消防系统、箱体及附件等)、5250kVA和2625kVA升压变流一体机各2套(含10kV箱变、10kV高压柜、通讯动力柜、PCS变流器、箱体及附件等)、能量管理系统1套(含1套操作员站主机、显示器、操作系统等)、储能视频监控系统1套、线缆及辅助设备(含内部线缆、通信线缆等)、备品备件及专用工具1套、设备调试及系统调试等。(来源:中国南方电网电子采购交易平台)
0.6623~0.6749元/Wh!华润四川凉山光伏项目20MW/40MWh配套储能PC中标候选人公示
10月14日,华润新能源光伏发电(木里)有限公司发布凉山木里卡拉光伏发电项目-20MW(40MWh)配套储能PC工程总承包中标候选人公示。第一中标候选人为湖北省电力装备有限公司,投标报价26996635.89元,折合单价0.6749元/Wh;第二中标候选人为华自科技股份有限公司,投标报价26493032.71元,折合单价0.6623元/Wh。(来源:华润宁正采购交易平台)
中车株洲所、万帮数字能源入围!白马山全绿电工厂22.5MW/45MWh储能系统设备中标候选人公示
10月15日,白马山全绿电工厂22.5MW/45MWh储能系统设备中标候选人公示。第一中标候选人为中车株洲电力机车研究所有限公司,第二中标候选人为万帮数字能源股份有限公司。本项目场址位于项目场址位于白马厂。本项目储能建设容量为22.5MW/45MWh。储能系统布置在厂区内,输出电压等级6kV,接入总降变电站系统,实现能量存储和回馈。(来源:安天e采)
精控能源、科华数能入围重庆200MW/400MWh储能设备采购!单价最低0.5639元/Wh
10月16日,重庆万盛经开区200MW/400MWh电网侧储能项目设备采购及配套服务(1标段,2标段)中标候选人公示,精控能源和科华数能分别入围两个标段,分别列第1、第2中标候选人,折算单价分别为0.5639元/Wh、0.5818元/Wh。据招标公告显示,招标项目为拟在万盛经开区万东镇永利社区杨柳组投资建设“200MW/400MWh电网侧储能项目"。该项目总投资约5.2亿元,规划建设200MW/400MWh电网侧储能装置及电力设施,分两期建设。(来源:国e平台)
储能材料
1、正/负极材料
蔚蓝锂芯拟出资2000万美元参与格林美印尼项目增资扩股
10月14日,蔚蓝锂芯发布公告称,公司董事会审议通过了《关于参与格林美印尼项目增资扩股的议案》,同意公司参与格林美印尼项目增资扩股事项,出资2000万美元增资PT INDONESIA QINGMEI ENERGYMATERIALS(简称“目标公司”),最终获得目标公司5.95%股权。(来源:蔚蓝锂芯)
博苑股份与当升科技战略合作发力固态锂电材料
10月15日,当升科技发布公告称,公司与山东博苑医药化学股份有限公司于2025年10月15日签署《战略合作框架协议》。为充分发挥各自优势,经友好协商,双方一致同意在固态锂电材料技术合作开发、产品供应、市场推广、股权投资等领域建立长期、全面、稳定的战略合作关系。当升科技表示,此次合作有利于充分发挥双方优势,提升公司固态锂电相关材料产品性能及产业化能力,加快构建安全、高效且具备成本竞争优势的固态锂电硫化物电解质产品原材料供应链体系,提升产品盈利能力;同时进一步推动公司产品在无人机、eVTOL等低空飞行器以及人形机器人等新兴市场应用,提升公司综合竞争优势。(来源:当升科技)
藏格矿业2025年前三季度净利润 同比增长47.26%
10月16日,藏格矿业公布2025年三季报,前三季度公司实现营业收入24.01亿元,同比增长3.35%;归属于上市公司股东的净利润27.51亿元,同比增长47.26%。基本每股收益1.7566元,同比增长47.69%。2025年前三季度,藏格矿业已分别完成全年氯化钾产销量目标的70.16%、82.51%;平均售价(含税)同比增长26.88%;平均销售成本同比下降19.12%;毛利率同比增加20.78%。为响应国家政策要求,保障市场供应,公司于2025年前三季度释放国储氯化钾库存约8万吨。因此,报告期内销售量高于生产量约8.22万吨。(来源:藏格矿业)
2、电解液
石大胜华预计2025年前三季度亏损4900万元-7500万元
10月15日,石大胜华发布公告称,预计2025年前三季度实现归属于上市公司股东的净利润-4,900.00万元到-7,500.00万元,与上年同期(法定披露数据)相比,将减少6,026.51万元到8,626.51万元,同比减少534.97%到765.77%。扣除非经常性损益事项后,预计2025年前三季度归属于上市公司股东的扣除非经常性损益的净利润-5,300.00万元到-7,900.00万元,与上年同期(法定披露数据)相比,将减少5,555.16万元到8,155.16万元,同比减少2,177.13%到3,196.10%。(来源:石大胜华)
3、锂盐
锂盐产品销量大幅增长!雅化集团第三季度净利润同比预增251.37%至327.66%
10月14日,雅化集团发布公告称,预计2025年前三季度归属于上市公司股东的净利润为32,000万元—36,000万元,同比增长106.97%—132.84%;其中第三季度单季度归属于上市公司股东的净利润为18,422.67万元—22,422.67万元,环比增长245.58%-320.62%,同比增长251.37%—327.66%。报告期内,雅化集团优质头部客户订单稳定,部分客户终端产品市场反馈良好带动公司锂盐产品第三季度销量大幅增长,公司加强生产运营各环节管控,加强矿、产、销平衡,提高效率,降低成本,使公司经营业绩回升向好,较去年同期有所增长。(来源:雅化集团)
盐湖股份4万吨/年基础锂盐一体化项目投料试车
近日,盐湖股份发布公告称,公司“十四五”生态盐湖产业发展规划中“扩大锂”战略部署,公司此前启动投资建设4万吨/年基础锂盐一体化项目。截至本公告披露日,该项目已基本建成,关键装置吸附提锂装置试车产出合格液,纳滤反渗透系统完成膜安装及水联动,沉锂及公辅工程完成核心设备单机试车,正式进入投料试车阶段并产出合格的电池级碳酸锂产品。(来源:盐湖股份)
储能电池
1、锂电池
当升科技投资设立锂离子动力电池回收合资公司
10月16日,当升科技发布公告称,公司积极开展电池回收领域布局,以进一步构筑安全稳定的供应链体系,践行绿色发展的企业责任。公司与北京北矿资环科技有限公司、邳州市循环经济产业园开发建设有限公司、诚通科创投资基金(北京)合伙企业(有限合伙)签订《投资合作协议》,拟以共同投资方式在江苏省邳州市设立合资公司北矿资环科技(江苏)有限公司(具体名称以登记机关核准信息为准),负责废旧锂离子动力电池绿色循环利用等业务。合资公司注册资本为人民币78,800万元,其中,公司拟以货币方式认缴出资7,880万元,持有合资公司10%股权。(来源:当升科技)
2、固态电池
正力新能拟配股净筹超5亿港元,部分资金用于全固态电池中试线建设
10月16日,正力新能发布公告称,公司与独家配售代理订立配售协议,据此,独家配售代理已同意作为公司的代理,尽最大努力促使不少于六名承配人以每股H股10.98港元的配售价购买合共4592.1000万股新H股。假设全部配售股份获悉数认购,于交割时,所得款项净额估计为5.0038亿港元,其中约70%将用于支持集团与常熟的新生产工厂二期工程有关的建设、设备购置及预备费,约10%将用于全固态电池中试线的建设,约10%将用于研发活动,约10%将用于营运资金及一般公司用途。(来源:正力新能)
国晟科技子公司拟2.30亿元增资铁岭环球!投建固态电池项目
10月14日,国晟科技发布公告称,公司二级控股子公司安徽国晟新能源科技有限公司拟计划以23,000万元人民币向国晟环球新能源(铁岭)有限公司进行增资,后续投资建设固态电池产业链AI智能制造项目。(来源:国晟科技)
浩能科技与北京纯锂新能源签署固态电池设备购销协议!
近日,江门市科恒实业股份有限公司(以下简称“科恒股份”)全资子公司深圳市浩能科技有限公司与北京纯锂新能源科技有限公司正式签署固态电池生产设备购销协议,标志着这段强强联合的伙伴关系从战略蓝图迈向产业共建的崭新阶段。(来源:浩能科技)
储能系统
华为与欧洲GoldenPeaks签署谅解备忘录,合作开发500MWh电池储能系统
近日,中欧和东欧最大的独立电力公司GoldenPeaks Capital (GPC) 和华为波兰公司签署了一份关于电池储能系统 (BESS) 合作的谅解备忘录 (MoU),将围绕欧洲 500MWh 并网储能项目展开合作。根据谅解备忘录,华为表示将提供其全场景并网储能平台及其安全标准。(来源:国际能源网编译)
天合储能携新一代6MWh+储能系统亮相沙特,加速中东能源转型
10月12日,沙特阿拉伯规模最大、影响力最强的太阳能与储能行业展会之一——Solar & Storage Live KSA在沙特利雅得盛大开幕。展会现场,天合储能重磅发布新一代6.25WMh大型储能系统Elementa 金刚3,以更高能量密度、更强安全性和更优经济性,引领沙特及中东储能技术升级与能源转型。(来源:天合储能)
产品交付!电工时代储能系统助力胜利石油打造安全高效绿色工程
10月15日,胜利石油光伏储能项目在山东东营顺利完成交付。作为该项目储能系统核心供应商,电工时代与中石化胜利石油工程有限公司深度协同,量身打造适配石油石化特殊场景的储能解决方案,提供3台高性能工商业储能柜,以稳定可靠的储能设备和技术服务,为项目顺利投运奠定坚实基础,开启了双方在绿色能源领域战略合作的新篇章。(来源:山东电工时代能源)
储能变流器
云天数能Mars系列工商业储能PCS正式获得奥地利市场准入资格
云天数能 Mars 系列工商业储能 PCS 成功通过奥地利 Oesterreichs Energie 认证,近日已完成 125kW 风冷与液冷 PCS 产品列名,标志着品牌正式获得奥地利市场准入资格。作云天数能 Mars 系列工商业储能逆变器凭借卓越的技术实力与稳定可靠的性能,在严格的标准审核中脱颖而出。从技术参数验证到实地运行测试,产品全程表现优异,最终顺利通过所有检验环节,充分展现了云天数能在储能领域的研发与制造实力。(来源:云天数能)
全部就位!乌兹塔什干光储项目储能站储能电池舱、PCS设备安装圆满收官
近日,由中国能建国际集团、浙江火电、安徽院总承包建设的乌兹塔什干光储项目储能站现场280台储能电池舱及70台PCS全部安装就位,圆满完成关键节点任务。乌兹塔什干光储项目是由ACWA Power与乌兹别克斯坦能源部共同开发的IPP项目,包含200MW光伏电站和500MW/h储能系统。项目建成后,将有效提升乌兹别克斯坦清洁能源占比,为当地电网稳定和区域能源结构优化提供坚实保障。项目全体成员将以更加饱满的干劲,推动项目高质量履约,积极为乌兹能源转型和高质量共建“一带一路”贡献力量。(来源:中国能建国际)
抽水蓄能
浙江天台抽水蓄能电站1号机组一次性成功启动
北京时间2025年10月16日12时50分,我国单机容量最大的抽水蓄能电站——浙江天台抽水蓄能电站首台机组顺利完成首次冲转,正式进入有水调试阶段。在完成紧急事故停机试验后,于16时16分一次性成功升速至额定转速,机组各项运行参数指标正常,标志着这一国家“十四五”重点工程取得关键性进展。(来源:三峡建工)
贵州黔南抽水蓄能电站拉开下水库大坝混凝土主体结构施工序幕
10月13日,随着最后一方混凝土的精准入仓,水电十六局承建的贵州黔南抽水蓄能电站下水库大坝趾板首仓混凝土浇筑任务圆满完成,标志着项目正式拉开大坝混凝土主体结构施工的序幕。贵州黔南抽水蓄能电站是贵州省“十四五”重点能源项目,总装机容量1500兆瓦,被誉为贵州电网的“超级充电宝”,电站建成后,将在保障电网安全、促进新能源消纳方面发挥关键作用,为贵州省实现“双碳”目标,推动经济社会高质量发展增添强劲的绿色动能。(来源:中国水电十六局)
广东省能源集团与广东省潮州市饶平县人民政府签署饶平西岩山抽水蓄能电站项目合作框架协议
10月13日上午,水电分公司党委副书记、总经理王军率队与饶平县委书记蔡益雄,县委副书记、县长杨镇荣会谈,并见证双方签署《饶平西岩山抽水蓄能电站项目合作框架协议》。本次签约仪式标志着双方在绿色能源领域的战略合作迈入了实质性阶段。根据已开展的前期工作成果,饶平西岩山抽水蓄能电站项目位于潮州市饶平县境内,距潮州市直线距离约50km。电站初拟装机容量1200MW,初拟额定水头497.8m,工程预计投资78亿元。项目区位条件好,利用水头较好、距高比适中,经济指标较优,暂未发现制约因素。(来源:粤电新丰江)
广西百色抽水蓄能电站下水库、地下厂房及尾水工程开工
10月10日,广西百色抽水蓄能电站下水库、地下厂房及尾水工程开工,标志着项目主体工程进入全面建设阶段。
广西百色抽水蓄能电站下水库、地下厂房及尾水工程主要包括下水库大坝、地下厂房系统、扩库开挖、库岸防护、输水系统等。首批开工的项目为下水库大坝左岸坝肩及开关站边坡,主要施工内容为边坡开挖及支护,左岸坝肩边坡最大开挖高度约40米,设计二级马道,开关站边坡最大开挖高度约50米,设计三级马道。(来源:水电八局)
云浮水源山抽蓄电站主桥机完成吊装
10月12日,广东云浮水源山抽蓄电站主厂房250吨+250吨/50吨/10吨双小车电动双梁桥式起重机吊装任务顺利完成。据悉,此次吊装桥机系此电站核心起重设备,跨距24.5米,总宽度11.2米。操作室安装于上游侧副厂房梁体处;滑触线布置于下游侧。主梁配置两台小车,上游侧小车配备副起升系统。本次吊装作业前期技术交底详实、过程监管到位、现场作业安全有序,获得业主单位及监理方一致高度评价。(来源:水电七局)
陕西佛坪抽水蓄能电站工程顺利开展截流验收
近日,陕西佛坪抽水蓄能电站项目下水库工程顺利通过截流验收。工程初期导流采用枯水期二十年一遇洪水标准,采取“围堰一次拦断河床、枯水期隧洞导流、汛期坝体临时挡水”的方案,因地制宜地为下水库施工创造良好的工作开展环境。本工程陕西省抽水蓄能规划‘十四五’重点实施项目,也是未来行业发展依据国家规划的重点方向,这次顺利通过验收为公司在抽水蓄能相关项目打下了坚实的基础。(来源:水电十五局)
河南五岳抽水蓄能电站全容量投产发电
10月14日,中国水电四局承建的河南五岳抽水蓄能电站最后一台(1号)机组圆满完成15天考核试运行并正式投入商业运行。至此,该电站4台机组实现全容量投产发电,标志着这一服务国家能源战略、助力区域发展的重点工程全面建成投用。电站共安装4台单机容量为25万千瓦的水泵水轮发电电动机组,总装机容量100万千瓦,年发电量8.57亿千瓦时。中国水电四局承担了4台机组及其附属设备的安装、调试任务,以及部分土建工程。(来源:四局机电)
河北易县抽水蓄能电站首台机组顶罩吊装完成
10月12日,由机电安装分局承建的易县抽水蓄能电站机电安装工程首台机组(1号)顶罩顺利完成吊装,标志着机组正式进入总装收尾阶段,为年底实现投产发电目标奠定坚实基础。易县抽水蓄能电站共安装4台单机容量300兆瓦的立轴单级混流可逆式水泵水轮机,总装机容量达1200兆瓦。根据规划,电站首台机组将于2025年底投产发电,全部机组于2026年建成投运。电站建成后,将以500千伏线路接入河北南部电网,承担电网调峰、填谷、调频、调相及紧急事故备用等重要任务,为区域电网安全稳定运行和清洁能源消纳提供有力支撑。(来源:四局机电)
浙江天台抽水蓄能电站首批机组顺利通过启动验收
10月11日,浙江天台抽水蓄能电站机组启动验收委员会第一次会议顺利召开。三峡建工党委委员、副总经理唐波出席会议,相关单位启委会委员参加会议。会前,验收专家组实地检查了机电设备安装与调试情况,审阅了相关工作报告,并听取主要参建单位关于电站工程建设、机电设计、安装、监理及电力生产准备情况的汇报。会议认为电站整体形象面貌符合要求,首批机组及相关机电设备安装质量优良,整体达到“精品工程”水平,基本符合“美丽机电”标准。专家组结论为1号机组已具备启动试运行条件,可按计划开展启动调试工作;2号机组待完成无水调试后可择机启动。(来源:三峡建工)
蒙东首座抽水蓄能电站首台机组转轮吊装成功
近日,内蒙古芝瑞抽水蓄能电站首台机组转轮吊装成功,标志着电站机电安装工作进入了崭新阶段。芝瑞抽水蓄能电站主要枢纽建筑物由上水库、下水库、输水系统、地下厂房系统和地面开关站等组成,总装机容量 1200 兆瓦,安装 4 台单机容量300 兆瓦可逆式水泵水轮机组,设计年抽水电量26.77亿千瓦时,设计年发电量20.08亿千瓦时。电站建成后,可以满足蒙东电网不断增长的调峰需求,有利于提高供电质量和电网的安全经济运行,在提高蒙东电网调峰能力、促进地方经济发展方面将起到重要的作用。(来源:中国电建北京院)
压缩空气储能
世界最大盐穴压缩空气储能电站2号主厂房钢屋架顺利吊装就位
近日,由山东电建一公司承建、上海电力监理公司监理的华能金坛2×350兆瓦盐穴压缩空气储能发电项目2号机组主厂房钢屋架顺利吊装就位,这一关键节点的顺利完成,标志着主厂房建设进入冲刺阶段,为主厂房封闭断水和后续设备安装奠定了坚实基础,有力地推动了项目整体进程。作为新型长时储能电站,华能金坛2×350兆瓦盐穴压缩空气储能发电项目年预计充放电330次,储能8小时,发电4小时,整个过程无需化石燃料补燃,可实现资源的高效利用和零碳排放,避免环境污染。(来源:山东电建一公司)
世界首例石灰岩地层储气库350兆瓦压气储能项目地上主体建筑安装工程开工!
10月16日,中国能建建筑集团承建的铜川市耀州区350兆瓦/1400兆瓦时压缩空气储能电站地上工程主厂房第一罐混凝土浇筑完成,标志着项目正式开工。作为入选国家发改委发布的源头减碳类型绿色低碳先进技术示范项目,此次开工建设是公司聚焦“双碳”目标,牢固树立“八字方针”和精益化管理理念,加快布局战新产业的具体实践。(来源:中能建建筑集团)
内蒙古乌兰察布市化德县大规模压缩空气储能系统示范项目成功并网发电
近日,国家级揭榜挂帅项目、内蒙古首批电网侧独立储能示范项目——乌兰察布市化德县大规模压缩空气储能系统示范项目成功并网发电,由内蒙古电力集团乌兰察布供电公司承建的配套接网工程,已提前282天竣工待命,用电力“先行一步”的实效,为这一重大项目投产按下“快进键”。该公司创新电网建设政企协同模式,较常规流程节省27天,从筹备到核准仅用40天。开工后,施工团队克服高寒、地形复杂等挑战,倒排工期、挂图作战,仅用70天完成1个110千伏间隔扩建、63基铁塔架设及17.18千米线路新建任务,提前为项目接入电网打通“最后一公里”。(来源:内蒙古电力集团)
云南能投子公司拟18.72亿元投建昆明安宁350MW压缩空气储能示范项目
10月16日,云南能投发布公告称,公司董事会2025年第八次临时会议审议通过了《关于安宁云能投储能科技有限公司投资建设昆明安宁350MW压缩空气储能示范项目的议案》。为积极践行国家和云南省能源发展战略,满足电网调峰和新能源大规模并网及消纳的需要,推进昆明盐矿退役盐穴资源的综合开发利用,健全公司新能源产业发展生态,同意公司全资子公司安宁云能投储能科技有限公司投资建设昆明安宁350MW压缩空气储能示范项目,项目总投资187,167.00万元。本项目资本金按总投资的20%计,其余资金采用银行贷款等债务融资方式筹措。(来源:云南能投)
央国企动态
中国能建与中国建研院签署战略合作框架协议
10月15日,中国能建党委副书记、总经理倪真在公司总部与中国建研院党委书记、董事长许杰峰,党委副书记、总经理樊金龙会谈。双方就深化能源产业与传统产业融合、科技创新、数字化转型、绿色低碳建造等领域务实合作进行深入交流,并共同见证中国能建与中国建研院签署战略合作框架协议。(来源:中国能建)
华电科工熔盐储热试验平台成功完成首台罐车蒸汽充装
近日,华电科工熔盐储热试验平台于华电科工股份有限公司旗下河南华电金源管道有限公司成功开展首台罐车蒸汽充装作业。华电科工股份与百川畅银作为合作单位,共同参与并见证了这一具有标志性意义的操作。此操作标志着该平台在能源多元化输出及实际应用方面迈出了关键的一步,熔盐储热技术正从试验阶段加速迈向商业化推广进程。(来源:华电科工股份有限公司)
三峡能源2025年Q3独立储能发电量1.66亿千瓦时,同期下降2.35%
10月13日,三峡能源发布公告称,截至2025年9月30日,独立储能完成发电量1.66亿千瓦时,较上年同期下降2.35%。独立储能完成发电量5.08亿千瓦时,较上年同期增长43.10%。(来源:三峡能源)
储能项目
三峡黑龙江肇东独立共享储能EPC示范项目开工
10月13日,三峡能源黑龙江肇东市独立共享储能示范项目EPC总承包项目正式启动开工仪式。该项目位于肇东市明久乡,紧邻G301国道,拟建设100MW/200MWh储能电站1座,规划安装一台120MVA升压变压器,储能设备升压回路汇流经35kV集电线路接入35kV配电装置,经升压后通过一回220kV线路接入500kV大庆实证试验平台汇集站220kV侧。该项目建成后,能“消化”更多风电、光伏等清洁能源,加速能源结构从化石能源向可再生能源转型,同时增强电网应对极端天气或用电高峰的韧性。(来源:中国能建龙江能建)
上海碳索1.1MW/2.365MWh储能项目成功投运
近日,由上海碳索能源投资建设的中航光电子1.1MW/2.365MWh 工商业储能项目顺利并网运行!作为上海碳索在储能领域的又一标杆项目,标志着公司在助力企业绿色低碳转型与能源高效管理方面迈出坚实一步。该储能电站接入设计合理,安全可靠,共配置11台100kW/215kWh 智慧储能一体柜,采用0.4kV低压多点并网方式,并配置分区防火墙与完善的消防设施。项目充分利用上海市峰谷差价及需求侧响应激励政策,为企业开辟多元化节能收益通路,有效降低用电成本。(来源:上海碳索能源服务股份有限公司)
新疆阿克苏乌什500MW/2GWh储能电站完成人工短路试验
近日,由索英电气供货的全国最大的构网型混合电化学储能项目——新疆阿克苏乌什500MW/2GWh储能电站已顺利完成人工短路试验,正式转商用运行。这座巨型"城市充电宝"在期间充分展现了其作为电网"稳定器"的卓越性能,有效提升了新疆电网对新能源的消纳能力。该项目的成功实践,充分验证了索英电气所提供的构网型解决方案的成熟性与可靠性,为行业发展树立了可复制的标杆。(来源:索英电气)
广东省河源市和平县蓝威新能源储能电站项目一次并网成功
近日,中国能建山西电建承建的和平县蓝威新能源储能电站项目一次并网成功。项目位于广东省河源市和平县大坝镇,总用地面积约78亩,建设规模为200兆瓦/400兆瓦时电化学储能电站,配套220千伏送电线路,新建单回线路总长约2.48千米。(来源:中国能建山西电建)
安徽海创新能源材料有限公司2*800kW/2088KWh储能电站项目顺利并网
近日,由中电鑫龙全资子公司安徽北辰能源工程技术有限公司承建的安徽海创新能源材料有限公司2*800kW/2088KWh 储能电站项目,成功实现并网运行。这一成果不仅充分彰显了公司在工业级储能领域的卓越技术实力与精湛工程能力,更为安徽海创新能源材料有限公司优化能源架构、降低运营成本、提升用电安全提供了坚实保障,为区域新能源产业的协同发展注入强劲动力。(来源:中电鑫龙)
龙城新能源35MWh储能项目竣工
在江苏电价新政深度落地、新型储能产业加速升级的关键阶段,由龙城国控集团旗下龙城新能源公司投资建设的飞荣达科技(江苏)有限公司35MWh储能项目近日圆满完成竣工验收。据测算,项目投运后年放电量可达2148万度,35MWh的总装机容量如同一个“大型能源充电宝”,每年能为企业节省用电成本超900万元,降低企业用电成本达14%,将有效缓解企业用电高峰压力,为企业稳定生产、降本增效筑牢能源保障。(来源:龙城新能源)
国综绿能携手新疆生产建设兵团第十四师昆玉市共启300MW/1200MWh储能电站项目
10月13日,国综绿能控股(北京)集团有限公司与新疆生产建设兵团第十四师昆玉市商务局正式达成合作,共同建设昆玉市电网侧300MW/1200MWh独立储能电站。这一总投资预计超 14 亿元的绿色能源项目,将充分释放昆玉市在塔克拉玛干沙漠南缘的区位优势,为南疆电网稳定运行注入强劲动力,标志着当地新能源产业发展迈入“储输一体化” 新阶段。(来源:国综绿能)
益创铝业0.3MW/0.699MWh储能系统项目成功并网
10月16日由永州领航负责投资建设的湖南益创铝业有限公司储能项目,正式完成全系统并网运行。该储能项目并网不仅标志着永州领航与益创铝业在新能源合作领域斩获阶段性成果,更为双方助力 “双碳” 战略落地筑牢根基,为区域能源转型注入强劲动力。(来源:湖南领航投资发展有限公司)
华电西藏拉萨堆龙200MW光储项目顺利并网
2025年10月16日22时16分,随着中控室传来“设备带电运行正常”的清晰指令,华电西藏单期装机规模最大的新能源保供项目——西藏华电拉萨堆龙德庆邦村200MW牧光互补光储项目正式并网。作为距离西藏自治区负荷中心最近的保供电源项目,它的并网不仅将为西藏自治区今冬明春电力保供增添“新引擎”,也为全区加快优化能源结构奋力实现“双碳”目标提供了“新支撑”。(来源:华电新能西藏分公司)
来源:储能头条
切换行业




正在加载...



