近日,江西省萍乡市人民政府发布关于印发国家碳达峰试点(萍乡)实施方案的通知。
其中提到,加强新型储能系统示范推广应用,鼓励新能源发电项目同步配套建设储能系统,加快推进集中式电化储能项目落地,积极谋划实施一批“源网荷储”一体化项目,探索构建区域微电网和虚拟电厂等创新电力模式,形成“源网荷储”提供顶层设计、微电网实现物理支撑、虚拟电厂挖掘市场价值的“三位一体”新型电力系统架构。引导用户侧储能灵活发展,探索“零碳园区+储能”融合发展新场景。到2030年,力争建成储能系统8万千瓦。加强电力系统全网协同运行,保障清洁能源优先调度。优化电源侧多能互补调度运行方式,加强“风光水火储”联合运行能力。
采取“揭榜挂帅”“赛马制”等创新机制,探索龙头企业“包干制”,持续推进低碳零碳负碳和储能关键核心技术攻关。构建企业主导的科技成果转化体系,推进创新链、产业链、资金链、人才链深度融合。依托“1+M+N”全省科技成果转移转化服务体系,探索建设萍乡市绿色低碳技术成果转移转化基地。聚焦金属材料、装备制造等重点产业,联合开展节能装备、低碳原料替代等技术攻关。健全完善绿色技术创新成果转化机制和扶持政策,推动绿色技术供需精准对接。
树牢“科技论英雄”导向,积极参与国家“双碳”科技专项,争取省级重大研发专项。根据萍乡市产业基础,支持“双碳”先进适用技术研发应用,聚焦可再生能源大规模利用、节能环保、氢能、新材料研发等重点领域深化研究。鼓励重点企业引进氢能应用技术、矿井储能技术、新材料产品开发等先进技术,谋划开展全流程、集成化、规模化示范应用项目。鼓励安源电厂探索开展二氧化碳捕集利用与封存(CCUS)技术研发及应用。
原文如下:
萍乡市人民政府关于印发国家碳达峰试点(萍乡)实施方案的通知
各县(区)人民政府,市政府各部门:
现将《国家碳达峰试点(萍乡)实施方案》印发给你们,请认真贯彻落实。
萍乡市人民政府
2025年9月29日
(此件主动公开)
国家碳达峰试点(萍乡)实施方案
为深入贯彻落实中共中央、国务院关于碳达峰碳中和战略决策部署,积极推进萍乡市碳达峰试点城市建设,根据国家碳达峰试点建设要求,结合我市实际,制定本方案。
一、总体要求
(一)试点定位
以习近平新时代中国特色社会主义思想为指导,深入贯彻习近平总书记考察江西重要讲话精神,完整、准确、全面贯彻新发展理念,将碳达峰碳中和纳入经济社会发展和生态文明建设整体布局,以产业转型升级标杆城市建设为核心,打好碳减排改革创新控碳、治碳、降碳3套组合拳,实施新旧动能转换、现代能源体系建设等8大重点行动,构建“萍碳+”十大应用场景,推动动能转换、产业转型、成果转化、方式转变,着力打造中部地区新旧动能转换示范区、资源枯竭型城市绿色低碳转型先行区、绿色低碳生活全民行动样板区,为全国资源枯竭型城市转型和新旧动能转换助力碳达峰提供萍乡经验。
1.打造中部地区新旧动能转换示范区
加快新旧动能转换,围绕萍乡五大传统产业,锚定新材料、智能制造、食品、电子信息细分领域,以及湘赣边仓储物流基地、农产品加工基地“4+2”新动能培育方向,创新推动再生资源产业集群培育,以产业链现代化建设为抓手,实现传统产业转型升级与新兴产业蓬勃发展齐头并进,促进产业结构优化,探索新旧动能转换为城市绿色转型提供崭新活力的新路径。
2.打造资源枯竭型城市绿色低碳转型先行区
以机制体制改革创新为驱动,加快绿色低碳转型,加大财政、金融、价格政策支持碳达峰力度,探索“碳核算+碳预算”管理机制、碳排放影响评价、碳足迹管理体系、以碳减排为核心的企业“深度减负”机制等制度创新,构建政府、企业、公众协同的制度保障新格局。
3.打造绿色低碳生活全民行动样板区
以武功山风景区低碳旅游景区创建为基础,在低碳旅游路线、低碳出行方式、低碳餐饮住宿、低碳能源利用等方面总结经验,并通过低碳旅游宣传,以点带面,促进民众日常生活方式绿色低碳转变,形成以低碳旅游带动全民低碳行动的新模式。
(二)总体目标
以碳达峰试点城市建设为抓手,健全保障“双碳”目标实现的政策制度体系,推动产业结构优化升级,打造产业转型升级标杆城市,扎实推进高质量发展,凝练形成一批示范效应突出的碳达峰实践经验。
到2030年,新旧动能转换促进碳达峰成果显著,重点耗能行业能源利用效率达到国内先进水平,绿色低碳技术实现普遍应用,绿色低碳循环发展政策体系全面形成,为全国同类型地区提供可复制、可推广的绿色低碳转型经验做法。
萍乡市碳达峰试点城市建设目标指标表

注:植树造林面积为2021年以来的累计值。
二、重点任务
(一)有序推动全市新旧动能转换
1.推动传统产业转型升级
钢铁:有序推动萍安钢关停工作,合理化解与钢铁行业关联的冶金石灰、合金材料、工业气体等产业过剩产能。(市工信局、市发改委、市生态环境局等按职责分工负责)
水泥:精准施策,稳妥指导水泥熟料企业错峰生产。支持昌盛水泥、印山台水泥、南方水泥使用生物质、可燃固废等替代燃煤消耗,推广水泥窑协同处置技术。鼓励水泥熟料制造原料替代,提高炉渣、石英污泥等资源替代石灰石比重,重点研发突破含钙固废资源替代技术。积极推广高贝利特水泥、铝酸盐水泥等低碳水泥制造技术。(市工信局、市发改委、市科技局、市生态环境局等按职责分工负责)
陶瓷:持续推进陶瓷行业煤改气。探索开发电热型梭式窑、钟罩窑在工业陶瓷上的应用,研究开发氢能隧道窑、辊道窑等新型窑炉设备。充分发挥“中国电瓷之都”品牌优势,加快高附加值新产品开发,健全断路器、电容器、互感器等产品体系。鼓励湘东工业陶瓷企业和芦溪电瓷企业开发环保陶瓷、高温结构陶瓷等新型功能陶瓷和结构陶瓷,向节能环保、成套设备、高分子材料等产业上下游领域发展。(市工信局、市发改委、市科技局、市生态环境局等按职责分工负责)
2.推动新兴产业绿色低碳发展
坚持强长板、壮链条、夯基础“三管齐下”,深耕光电显示、智能终端、智能安防等电子信息产业细分领域,形成电子信息产业智能制造高地。推动节能环保产业与工业陶瓷产业紧密结合,加快普天高科环保陶瓷过滤设备生产项目等一批项目建成投产,打造国家环保材料及装备高新技术产业化基地。围绕电子设备、汽车零部件、智能装备等产业,完善产业链条,做大做强装备制造业及配套产业。建设布局合理、错位发展、协同互补的新能源电池产业制造基地,加快发展新一代太阳能电池,推动燃料电池核心技术突破,探索布局氢能前沿产业。(市工信局、市发改委、市科技局、市生态环境局等按职责分工负责)
3.加强绿色制造体系建设
以现有工业园区为培育对象,加快打造一批基础条件好、代表性强的绿色园区。支持装备制造、电子信息、食品加工等行业,以产业链“链主企业”为关键节点,鼓励开展“点对点”企业间循环生产模式,构建上下游联动的绿色低碳供应链,培育一批绿色供应链管理企业。发挥绿色供应链管理企业引领辐射作用,带动市内上下游企业积极创建绿色工厂。以国家级和省级绿色工厂为基础,持续提升企业能源和资源利用水平,建立健全企业碳排放管理体系,探索创建一批零碳工厂。到2030年,力争创建省级绿色供应链管理企业5个、国家级绿色供应链管理企业2个,力争创建省级绿色工厂60个、国家级绿色工厂20个,省级绿色园区6个、国家级绿色园区3个。(市工信局、市发改委、市科技局、市生态环境局、市商务局等按职责分工负责)
4.探索零碳园区创建
实施一批低碳零碳负碳示范工程,鼓励湘东循环经济产业园、上栗返乡创业基地等近零碳园区建设,探索萍乡经开区国家级零碳园区建设。探索新型增量配电网、智能微电网等区域电网系统建设路径,支持产业园区通过绿电直供、“网对网”绿电直购、绿电绿证消费认定等方式,提升园区新能源消纳比例。研究建立“电、热、冷、汽、氢”多能互补的能源供应系统,协同推进原燃料低碳转型。健全完善园区用能和碳排放管理制度,提升碳排放统计核算、监测分析和预算管理能力。(市发改委、市工信局、市科技局、市生态环境局、市商务局、国网萍乡供电公司等按职责分工负责)
(二)加快建设新型现代能源体系
1.积极发展新能源
积极推动太阳能利用,鼓励利用废弃矿山建设光伏电站。在学校、医院、党政机关、事业单位建筑物和构筑物推广小型分布式光伏发电系统。力争到2030年,全市光伏发电装机容量达到100万千瓦。有序推进风电发展,重点谋划实施“芦溪县千乡万村驭风行动”试点建设,力争到2030年,全市风电并网装机容量达13万千瓦。谋划实施华能莲花风光氢储综合能源一体化等一批氢能项目,探索风光制氢规模化发展。(市发改委、市机关事务管理中心、市资规局、市生态环境局、市住建局、国网萍乡供电公司等按职责分工负责)
2.推动化石能源清洁高效利用
推进煤炭清洁高效利用与减量替代,有序淘汰除燃煤电厂外的中小型燃煤锅炉。鼓励华能安源电厂实施现役发电机组节能升级和灵活性改造,推进供热改造。合理控制成品油消费,鼓励工业、交通领域“油改电”“油改气”。加快天然气发展利用,完善上栗县、莲花县城市天然气管道网络建设。重点引导湘东工业园陶瓷集聚区相关企业实施“煤改气”工程,在保障用能基础上稳步提高工业用气比例。(市发改委、市生态环境局、市工信局、市住建局、市交通运输局等按职责分工负责)
3.积极构建新型电力系统
加强新型储能系统示范推广应用,鼓励新能源发电项目同步配套建设储能系统,加快推进集中式电化储能项目落地,积极谋划实施一批“源网荷储”一体化项目,探索构建区域微电网和虚拟电厂等创新电力模式,形成“源网荷储”提供顶层设计、微电网实现物理支撑、虚拟电厂挖掘市场价值的“三位一体”新型电力系统架构。引导用户侧储能灵活发展,探索“零碳园区+储能”融合发展新场景。到2030年,力争建成储能系统8万千瓦。加强电力系统全网协同运行,保障清洁能源优先调度。优化电源侧多能互补调度运行方式,加强“风光水火储”联合运行能力。(市发改委、市科技局、市资规局、市水利局、国网萍乡供电公司等按职责分工负责)
4.加强绿电、绿证交易
健全可再生能源电力消纳保障机制,落实消纳责任权重实施与电力交易、绿证制度有序有效衔接。配合落实国家和江西省可再生能源电力消纳政策,督促相关市场主体履行消纳义务,推动用电企业科学参与绿电和绿证交易。加强本地绿电资源统筹,推动本地可再生能源绿电和绿证就近消纳,探索绿电直供模式。(市发改委、市工信局、国网萍乡供电公司等按职责分工负责)
(三)着力提高能源资源利用效率
1.增强节能综合管理能力
推动能耗双控向碳排放双控转变,建立健全碳排放双控工作体系。加强重点用能单位能耗在线监测系统建设,以现有能碳平台为基础,加强数据采集与共享能力建设,建设完善全市统一的控碳平台。加强节能监察队伍建设,建立跨部门联动的节能监察机制。大力培育专业化节能降碳服务机构和人才队伍,鼓励开展“一园区一机构”的精准服务模式。(市发改委、市工信局、市市场监管局、市机关事务管理中心等按职责分工负责)
2.实施节能降碳重点工程
以湘东区、上栗县、萍乡经开区、安源工业园等省级碳达峰试点为重点,实施区域基础设施节能降碳改造,推动城市综合能效提升。鼓励重点工业园区探索数智能源调度平台、可再生能源共享管理系统等新型管理模式,重点推动萍乡经开区综合智能管理平台等项目建设。鼓励企业对照行业能效标杆水平开展能效对标达标创标行动。以大规模设备更新为重点,实施重大节能降碳技术示范工程,实施拓源实业、百斯特电瓷等一批节能改造项目。以花炮、电瓷等产品为重点开展碳足迹评价认证及应用研究,探索制定重点产品碳足迹数据库及核算标准。(市发改委、市科技局、市工信局、市生态环境局、市住建局、市交通运输局等按职责分工负责)
3.深入开展园区循环化改造
持续推进园区循环化改造,创建低碳循环发展的生态型智慧园区,推动园区内企业循环式生产、产业循环式组合。加快园区供热、供电、污水处理、中水回用等公共基础设施共建共享,推进工业余压余热、废水废气废液资源化利用,加强一般固废、危废集中贮存和处置,实现污染治理专业化、集中化和产业化。探索以微电网、分布式、多能互补为特点的新型园区供能模式。积极建设萍乡市循环经济产业园。(市发改委、市工信局、市生态环境局、市科技局、市商务局等按职责分工负责)
4.健全资源循环利用体系
统筹推进再生资源回收网点与生活垃圾分类网点“两网融合”。依托欧冶链金公司打造全国再生资源线上交易服务平台,通过线上平台辐射赣、湘、粤、闽等地区,实现再生资源产业的数字化、智能化发展。大力推动农作物秸秆、林业“三剩物”(采伐、造材和加工剩余物)、规模化畜禽养殖场粪污的资源化利用,因地制宜发展各类沼气工程和燃煤耦合秸秆发电工程。扎实推进生活垃圾分类,建立涵盖生产、流通、消费等领域的各类废弃物源头减量机制,到2030年,城镇生活垃圾资源化率力争提升至65%左右。(市商务局、市发改委、市工信局、市生态环境局、市城管局、市农业农村局等按职责分工负责)
5.培育再生资源产业集群
推动除尘灰、陶瓷废渣、副产石膏等工业固废综合利用,推进顺源环保等一批工业固废和建筑垃圾综合利用项目建设。依托湘东区物流运输(赣西港)优势,建设废旧家电、电子产品自动化拆解和再利用产业园。布局完善废弃光伏玻璃回收网络。依托萍锋纸业,建立花炮包装用纸等废弃纸张回收网络。依托国家火炬萍乡粉末冶金特色产业基地,着力突破粉末冶金材料制备技术。加快推进江铼新材料动力电池回收再利用、雷硕年产2万吨碳酸锂及年处理5万吨废旧磷酸铁锂动力电池工程等项目建设,打造锂电循环产业链。推动再生资源规模化、规范化、清洁化利用,打造湘赣边区域资源循环利用产业基地。(市发改委、市工信局、市生态环境局、市科技局、市商务局等按职责分工负责)
(四)积极提升城乡建设发展品质
1.推行绿色低碳城乡发展理念
立足萍乡市海绵城市建设基础,结合“城市双修”,采用“全域管控—系统构建—分区治理”的系统化建设模式和智慧监测与数字孪生的智慧管理技术,打造防灾减灾能力不断提高的韧性城市。加强重要生态空间保护与退化区域修复治理,推动绿色城市、森林城市、生态园林城市(镇)建设。加强建筑节能低碳技术应用,在条件较好的机关单位、社区、小镇、商业区,引导开展超低能耗、近零能耗建筑试点示范和近零碳排放社区试点建设。建立健全绿色低碳为导向的城乡规划建设管理机制,杜绝大拆大建。探索5G、物联网、人工智能、建筑机器人等新技术在工程建设领域的应用。(市住建局、市发改委、市资规局、市城管局、市生态环境局等按职责分工负责)
2.推动新建建筑绿色低碳发展
从规划、设计、施工、竣工、运行等阶段对绿色建筑实行全生命周期管理,鼓励发展高星级绿色建筑,推动萍乡市文化产业创新创业中心、人民医院、儿童医院等二星级绿色建筑项目落地建设。大力发展装配式建筑,政府投资项目和县(区)直属国有企事业单位投资的房屋建筑工程符合装配式建造条件的应全部采用装配式建造方式(装配率不低于30%)。推动绿色农房建设,推广使用轻钢结构的新型房屋。推动政府投资工程率先采用绿色建材,支持绿色建材下乡,逐步提高新建建筑中绿色建材应用比例。到2030年,装配式建筑占当年城镇新建建筑的比例达到50%。(市住建局、市工信局、市发改委、市生态环境局、市市场监管局等按职责分工负责)
3.加快既有建筑节能降碳改造
严格落实建筑领域节能降碳标准,结合老旧小区改造、美丽城镇建设和海绵城市建设等工作,在居住建筑和公共建筑节能改造中推广“物联网+节能降碳”模式,开展智慧照明、暖通变频、节能控制改造,重点实施萍乡经开区经贸大厦节能改造项目。在机关单位和重点用能企业加快推广合同能源管理服务模式,实施建筑能耗碳排放在线监测。开展农村公益性建筑节能改造示范工作。到2030年,既有居住建筑节能改造面积达到20万平方米,既有公共建筑节能改造面积达到3万平方米。(市住建局、市发改委、市生态环境局、市市场监管局等按职责分工负责)
4.大力优化建筑用能结构
推进太阳能光伏建筑一体化建设,新建公共机构建筑、新建厂房可安装光伏屋顶力争实现应装尽装。建立以可再生能源为依托的电、热、冷、气综合供能系统,提高建筑用能柔性。因地制宜发展农村沼气,推进沼气集中供气、发电上网。在建筑领域因地制宜推行浅层地温能、生物质能、太阳能等清洁低碳能源供应。鼓励使用电力驱动热泵分散采暖,推广生活热水、炊事高效电气化技术与设备。到2030年,建筑能耗中电力消费比例超过65%。(市住建局、市发改委、市生态环境局、市农业农村局、市科技局、市机关事务管理中心、市投发集团、国网萍乡供电公司等按职责分工负责)
(五)高效推进交通运输绿色发展
1.推动交通工具装备低碳绿色转型
探索燃油汽车和电动汽车差异化管控机制,逐步提高电动汽车在新车产销和汽车保有量中的占比。以绿色矿山建设为突破口,加快推进矿产资源开采运输领域新能源重卡及专用车辆推广应用。推动城市公交、出租车(含网约车)、分时租赁、旅游观光、物流配送、城市环卫、城际客运等公共服务领域车辆电气化替代。到2030年,公交车、出租车(含网约车)新能源汽车占比分别达到100%、85%。(市交通运输局、市发改委、市工信局、市生态环境局、市资规局、市邮政管理局等按职责分工负责)
2.加快构建绿色高效交通运输体系
统筹综合交通基础设施布局,搭建完善全市智慧物流平台,加快发展多式联运,推进物流重点环节绿色低碳建设。按需建设大型水陆港口、物流园区、工矿企业铁路专用线,完善市内物流枢纽集疏运体系。落实厦渝高铁长赣段建设,推动萍水——渌水航道项目前期研究工作,加快构建综合立体交通网络。加快自行车车棚、自行车租赁点与大型公共建筑、公交站点、公园景区等的衔接建设,打通绿色出行“最后一公里”。围绕物流配送、空中交通、城市管理等领域打造一批低空经济示范应用场景。到2030年,铁路货运量占比力争达到23%。(市交通运输局、市发改委、市生态环境局、市住建局、市公安局、市城管局、市商务局等按职责分工负责)
3.加快绿色交通基础设施建设
开展铁路、客运场站等交通基础设施绿色提升改造,加快布局汽车充换电、加气、分布式光伏、配套电网等基础设施。以主城区、重点工业园区、武功山风景名胜区等为重点,积极建设快充为主、慢充为辅的充换电配套设施,重点实施萍乡经开区光储充智能充电桩建设项目等一批交通基础设施绿色提升项目。在新建住宅、大型公共建筑、社会公共停车场、商业、工业类项目停车位、已建住宅小区停车场合理配建充电桩。到2030年,全市公共充电桩达到1400个。(市交通运输局、市工信局、市发改委、市资规局、市生态环境局、市住建局等按职责分工负责)
4.加快发展城市智慧交通
全面提升城市交通基础设施数字化管理水平,构建覆盖中心城区的交通网络运行监测与信息服务平台。完善城市交通信号控制与管理系统,推广自动化潮汐车道,建设停车引导信息系统。健全ETC发行和售后服务体系,提高汽车租赁、货运车辆的ETC使用率。探索绿色驾培,推广运用汽车驾驶模拟教学设施设备。探索物流园区、科技园区、停车场等限定场景的无人驾驶汽车商业化运营。(市公安局、市交通运输局、市发改委、市工信局等按职责分工负责)
(六)推进实现减污降碳协同增效
1.强化减污降碳源头防控
落实城市化地区、农产品主产区、重点生态功能区差异化减污降碳政策。动态更新“三线一单”内容,逐步建立与碳达峰碳中和目标相适应的生态环境分区管控体系,探索在重点产业、重点区域的管控单元增加减污降碳协同管控要求。加强温室气体排放监测,开展温室气体排放评估。(市生态环境局、市资规局等按职责分工负责)
2.优化环境治理协同控制
一体化推进重点行业大气污染深度治理与节能降碳行动,推进大气污染治理设备节能降耗,重点发展燃煤电厂和大中型工业装置脱硫、脱硝、除尘高效深度治理成套装置。推进水环境治理协同控制,推动工业园区逐步实现串联用水、分质用水、一水多用、梯级利用。探索推进城市再生水循环利用体系。推进“无废机关”“无废医院”“无废社区”“无废乡村”“无废商圈”“无废企业”等各领域、多层次的“无废细胞”建设,加快培育一批具有萍乡特色的“无废城市”建设示范项目。(市生态环境局、市工信局、市水利局、市发改委、市农业农村局、市城管局等按职责分工负责)
3.实施减污降碳协同创新
鼓励工业园区因地制宜探索减污降碳协同增效,实施减污降碳协同机制创新试点,探索建立减污降碳“四张清单”工作机制。支持园区和企业发展生物质废弃物用作污水处理碳源、RTO废气催化燃烧处理、生产原料梯级回收利用等减污降碳协同模式。加快萍乡经开区污水源热泵项目建设,创新污水处理减污降碳协同模式。鼓励国有企业、省属重点企业等探索减污降碳协同创新路径,打造一批“双近零”排放标杆企业。(市生态环境局、市工信局、市发改委、市国资委等按职责分工负责)
(七)全面促进生态系统碳汇提升
1.提升生态系统碳汇能力
实施退化林修复、低效林改造、森林抚育等重点工程,推进芦溪县国有林场CCER林业碳汇试点建设。重点推广废弃矿山修复“湘东模式”,在芦溪县南坑镇、安源区高坑镇等重点地区开展矿山复绿行动。深入实施武功山草甸修复等生态保护重大工程。以袁水、萍水、草水、栗水、莲江为主体,因地制宜建设亲水生态岸线,推进江河水系生态廊道建设。推广“零碳景区”“零碳公园”理念,探索生态保护与绿色低碳协同发展。(市林业局、市资规局、市水利局、市发改委、市生态环境局、市文广旅局、市城管局等按职责分工负责)
2.加强生态系统碳汇基础支撑
完善生态资源监测评价体系,提高对生物多样性、森林和草地面积、蓄积等指标的监测效率与精准度。完善林业灾害监测预警,充分应用遥感、定位、通信等技术,构建天空地一体化监测预警评估体系。建立健全生态补偿机制,将碳汇价值纳入生态保护补偿核算内容,积极推动生态系统碳汇类温室气体自愿减排项目(CCER)和江西省温室气体自愿减排项目(JCER)开发及交易。(市林业局、市资规局、市科技局、市发改委、市生态环境局、市气象局、市财政局等按职责分工负责)
3.探索生态产品价值实现机制
巩固莲花县省级生态产品价值实现机制示范基地建设成果,探索构建区域生态系统碳汇与重点耗能企业长效联动机制,研究制定具有本地特色的碳汇价值转化政策,鼓励企业主动参与碳汇消纳。加快推进安源区林业碳票试点落地,逐步实现资源变现。提高硒锌功能农产品等生态产品供给能力,挖掘生态资源优势和品牌价值,探索兼顾生态保护与协调发展的共同富裕模式。(市发改委、市资规局、市生态环境局、市林业局、市政府办等按职责分工负责)
(八)深入落实县区达峰重点任务
安源区:以红色文旅活化与工业创新转型为双引擎,依托产城融合优化空间格局,通过智慧化改造与生态管控,实现历史底蕴与现代产业协同发展。重点推进新能源、装备制造、陶瓷新材料及节能环保、服装家居、食品、电子信息6条重点产业链,不断壮大材料加工和装备制造2个先进制造业集群。进一步深化安源工业园省级碳达峰试点建设,推动能源资源高效利用,加快实施集群式项目满园扩园行动,完善电子信息产业园、人工智能产业园等“园中园”建设。(安源区人民政府负责)
湘东区:坚持矿山生态修复与智能制造升级双轮驱动,双向赋能,依托赣湘国际物流枢纽深化区域开放,构建“生态治理-产业集聚-城乡共富”的全域空间发展体系。推动节能环保、电子信息、工业陶瓷等产业链培育升级。聚焦建材、市政、采矿选矿等行业需求,形成以环保陶瓷、催化剂、废水处理、大气治理、装备制造为主导,以资源再利用及环境修复、技术服务、工程总包为特色的节能环保产业链。打造以工业陶瓷产业为重点的行业研究中心,通过补短板和锻长板,研发陶瓷产业共性技术,促进技术成果转化。(湘东区人民政府负责)
上栗县:以“2+2+N”现代工业体系为核心支柱,聚焦产业绿色低碳转型升级、融合优化绿色农业建设和数字赋能创新驱动。加快冶金、建材、化工、造纸等行业落后产能淘汰,推动产业链实现产品技术、工艺装备、能效环保等水平全面跃升。打造全国知名电子电路产业聚集区,建设全国烟花爆竹转型升级集中区。以花炮产业数字化转型为核心驱动力,依托赣湘区域合作拓展电子电路等新兴产业,通过“花炮+文旅”融合激活生态资源价值,构建“传统产业升级-新兴产业集聚-生态经济转化”的全域生态空间发展体系。(上栗县人民政府负责)
莲花县:以“小县大城”战略为引领,通过生态修复与产业转型两线并进,双效叠加,依托莲江生态廊道串联城乡空间,构建“全域绿色基地-特色产业集群-红色文旅经济”的三位一体发展格局。聚焦“1+2+N”产业高质量发展行动,聚焦新材料、电子信息细分领域、以压缩机为核心的装备制造三大主导产业延链补链强链,深入实施传统产业优化重组。坚持绿色、高端、多元发展方向,鼓励传统企业利用先进技术改造升级,提升生产工艺、技术装备、能效管理,做强装备制造(压缩机)和电子信息等特色优势产业,推动新材料、医药食品等产业向高端化、聚集化、绿色化发展。(莲花县人民政府负责)
芦溪县:以电瓷电气、新能源新材料为双首位产业,电子信息、食品及农产品加工业为重点产业,构建绿色高效“2+1+1”现代产业体系,推进电瓷电气、电子信息等产业向智能化、品牌化、数字化转型升级。以“电瓷+数字”双核驱动,构建产业高地,依托“硒锌土壤+辣文化”打造特色农业与文旅IP,通过智慧基建与生态转化实现产城融合,最终形成全域均衡、多维联动的生态空间发展格局。(芦溪县人民政府负责)
萍乡经开区:发展以绿色低碳经济、数字经济为主的新质生产力。加快培育电子信息、新能源新材料、智能装备制造、食品医药等新兴产业,着力打造“产业新地标”。依托电子信息首位产业基础,以数字经济小镇为载体,聚焦5G、大数据和云计算、移动物联网、人工智能等重点领域,加快打造数字产业集聚区。围绕国家级园区循环化改造试点,积极发展资源循环利用产业,奋力打造全省领先、全国一流的绿色低碳循环发展示范园区,实现先进制造业标杆、产城人融合样板、集约高效循环园区、减污降碳协同创新区共建互促。(萍乡经开区管理委员会负责)
武功山风景名胜区:大力发展户外经济、避暑经济、度假经济、夜游经济、生态经济。深入推进绿色环保银行实践,开发低碳旅游路线,逐步建设全电气化碳中和生态景区,打造“低碳景区”示范样板。加强景区森林植被保护及抚育,持续增强景区碳汇能力。加快推进景区网络通信基础设施建设与管理数字化转型升级,打造智慧景区综合管理平台。(武功山风景名胜区管理委员会负责)
三、科技创新
(一)完善绿色低碳技术创新生态
采取“揭榜挂帅”“赛马制”等创新机制,探索龙头企业“包干制”,持续推进低碳零碳负碳和储能关键核心技术攻关。构建企业主导的科技成果转化体系,推进创新链、产业链、资金链、人才链深度融合。依托“1+M+N”全省科技成果转移转化服务体系,探索建设萍乡市绿色低碳技术成果转移转化基地。聚焦金属材料、装备制造等重点产业,联合开展节能装备、低碳原料替代等技术攻关。健全完善绿色技术创新成果转化机制和扶持政策,推动绿色技术供需精准对接。(市科技局、市发改委、市工信局、市教育局、市生态环境局、市市场监管局等按职责分工负责)
(二)支持绿色低碳创新平台建设
加快引进共建高端研发机构,重点培养碳达峰碳中和领域创新平台载体和新型研发机构。支持芦溪高压电瓷电气研究院创建国家级科创平台、上栗县创建国家火炬电子电路特色产业基地、安源区建设半导体陶瓷新材料中试基地。以国家环保材料及装备高新技术产业化基地为基础建设节能环保科创城,加快节能环保技术装备研发应用。推动湘赣边新材料现代产业研究院、湘赣边食品现代产业研究院、新能源材料中试基地等平台提升科创服务能力。推动萍乡(长沙)飞地科创中心扩容提质,构建“1个总院+N个专业性研究所和产业技术创新中心”的科创平台体系。统筹省级补助资金和市本级财政资金,加快推进创新平台建设,用好“科贷通”和科技创新券,全链条优化创新生态。(市科技局、市发改委、市工信局、市教育局、市生态环境局、市市场监管局等按职责分工负责)
(三)加快绿色低碳技术研发和推广应用
树牢“科技论英雄”导向,积极参与国家“双碳”科技专项,争取省级重大研发专项。根据萍乡市产业基础,支持“双碳”先进适用技术研发应用,聚焦可再生能源大规模利用、节能环保、氢能、新材料研发等重点领域深化研究。鼓励重点企业引进氢能应用技术、矿井储能技术、新材料产品开发等先进技术,谋划开展全流程、集成化、规模化示范应用项目。鼓励安源电厂探索开展二氧化碳捕集利用与封存(CCUS)技术研发及应用。(市科技局、市发改委、市工信局、市资规局等按职责分工负责)
(四)加强“碳达峰碳中和”人才引育
将“双碳”人才纳入高层次人才及重点产业急需紧缺人才引育和服务保障范围,积极开展“双招双引”、组团引才等活动,在各产业链引育一批绿色低碳高素质专业化人才。推动人才“引育用留”全链条优化升级,推行“科技副总”、人才飞地等引才用才模式。依托国家、省、市科研平台、基金课题与项目等载体凝聚并培育“碳中和”创新人才,培育一批优秀的青年人才和领军创新创业团队。加强重点企业低碳管理培训,鼓励企业通过顾问指导、挂职、兼职、技术咨询、项目合作等多种方式,提升企业碳管理能力。探索多渠道师资培养模式,加强相关专业师资培养和研究团队建设。(市委组织部、市科技局、市发改委、市工信局、市教育局、市生态环境局等按职责分工负责)
四、政策创新
(一)创新“碳核算+碳预算”管理机制
按照省碳排放核算体系建设要求,积极稳妥推进各县区能源活动碳排放总量和强度核算工作。依托省级《设区市碳排放统计核算方法制度(能源活动部分)》,建立健全覆盖市本级、各县区、各领域的碳排放核算体系。开展碳排放预算管理试点,编制年度碳排放预算管理方案,探索县区和重点行业碳预算制度。(市发改委、市统计局、市工信局、市生态环境局等按职责分工负责)
(二)创新项目碳排放评价制度
明确项目碳排放评价内容及实施流程,探索建立“碳评—能评—环评”三审联动机制。以市级工业平台为主体,探索将区域碳排放潜力纳入国土空间规划,划定“碳排放先进区”和“碳排放管控区”,实施碳排放评价差异化管理。推动“低碳论英雄”机制有序向农业、服务业等领域延伸,强化“低碳论英雄”评价结果在绿色信贷、绿色工厂创建等场景中的融合应用。(市发改委、市生态环境局、市资规局、市工信局、市政府办、人民银行萍乡市分行等按职责分工负责)
(三)探索建立碳足迹管理体系
构建完善碳足迹基础服务体系,搭建基础数据库、核算模型等基础要素。制定具备萍乡产业特色的碳足迹管理重点产品清单,以花炮、电瓷、食品行业等特色产品为重点,开展碳足迹核算、碳标签认证和应用试点,研究制定重点产品碳足迹核算标准。丰富碳足迹应用场景,形成产品全生命周期降碳的新风尚。(市发改委、市生态环境局、市工信局等按职责分工负责)
(四)探索建立碳达峰企业“深度减负”机制
深化政企联动,对“低碳论英雄”评价结果为A、开展“零碳工厂”创建、积极消纳区域碳汇等进行有效碳减排行为的企业,探索实行“深度减负”机制。在合法合规的前提下,通过集成监管、联合监管、入企检查报备制、行政审批手续流程简化、要素资源配置优化等方式和手段,为低碳效益高的企业进行深度减负。(市发改委、市工信局、市司法局、市市场监管局等按职责分工负责)
(五)深化绿色金融发展
落实国家、省级层面绿色金融政策,深化绿色金融改革创新。推广芦溪县转型金融试点经验,扎实推动九江银行“数碳融”和芦溪农商银行“云碳贷”等金融产品应用。实现萍乡市“双碳”智慧管理服务平台、数字碳金融服务平台互通互联,探索建设碳金融与“低碳论英雄”“科技论英雄”“碳汇价值转化机制”等相结合的应用场景,引导金融机构创新推出金融产品服务。鼓励和支持保险机构创新绿色保险产品和服务,发挥绿色保险保障作用。积极推进金融机构开展环境信息披露,提高环境信息披露的科学性和有效性。(人民银行萍乡市分行、市政府办、萍乡金融监管分局、市发改委、市科技局、市生态环境局、市林业局等按职责分工负责)
(六)创新能源托管服务机制
以公共机构为试点创新开展合同能源管理服务,加大招引和培育力度,研究组建本地合同能源管理服务团队,强化技术应用,优化合作机制,逐步推广合同能源管理服务至工业领域。以乡镇或行政村为单位,开展全域节能降耗示范,以新能源布局、电能终端替代、建筑节能改造、设备更新为抓手,组织“节能降耗进万家”活动。(市发改委、市机关事务管理中心、市住建局等按职责分工负责)
五、全民行动
(一)加强全民教育
积极开展全国低碳日等主题宣传活动,将绿色低碳意识融入园区文化、企业文化、社区文化。充分开展生态意识教育、生态道德教育和生态法制教育,强化资源环境国情教育,普及碳达峰碳中和基础知识。重点利用基础教育平台,联合中小学等教育媒介,设置相关特色课程、举办科普活动。(市委宣传部、市新闻传媒中心、市教育局、市发改委、市生态环境局、市委网信办等按职责分工负责)
(二)倡导绿色低碳生活
开展绿色低碳社会行动示范创建活动,持续推进节约型机关、绿色(清洁)家庭、绿色社区、绿色出行、绿色商场、绿色建筑等创建活动,总结宣传一批优秀示范典型。以武功山景区为重点载体,探索创建零碳景区,鼓励低碳旅游。发挥民间组织和志愿者的积极作用,鼓励各行业制定绿色行为规范。增加绿色产品生产与供应,加强绿色低碳产品认证,推广节能环保低碳产品。(市发改委、市机关事务管理中心、市市场监管局、市住建局、市交通运输局、市工信局、市文广旅局等按职责分工负责)
(三)加强碳普惠制推广应用
进一步完善碳普惠制的顶层设计,聚焦企业减碳、公众绿色生活、大型活动“碳中和”、固碳增汇等领域开展试点示范。探索建立碳币兑换等激励机制,适时构建覆盖全市企业、社会组织和个人的碳信用积分服务平台,探索建立个人碳账户,研究开发绿色出行、垃圾分类等绿色行为碳普惠方法学。鼓励金融机构积极参与萍乡市碳普惠建设,探索碳普惠减排量价值转化的实现路径。(市发改委、市机关事务管理中心、市生态环境局、市商务局、市政府办、人民银行萍乡市分行、市林业局等按职责分工负责)
(四)引导企业履行社会责任
引导企业主动适应绿色低碳发展要求,强化环境责任意识。推动水泥等行业龙头企业加强ESG统筹管理,研究制定企业碳达峰实施方案,有计划分步骤实施碳达峰碳中和行动。支持引导重点用能单位、重点排放单位深入研究节能降碳路径,依法披露碳排放信息。(市发改委、市生态环境局、市工信局等按职责分工负责)
(五)强化领导干部培训
合理规划碳达峰碳中和培训课程,分阶段、分层次对各级领导干部开展碳达峰碳中和专题培训,深化各级领导干部对碳达峰碳中和工作的认识。加强全市各级从事碳达峰碳中和工作的领导干部培养,提升领导干部推动绿色低碳发展的专业素养和业务能力。(市委组织部、市委党校、市发改委等按职责分工负责)
六、重点工程
(一)能源基础设施建设工程
围绕光伏、风电以及源网荷储等能源基础设施布局为重点,谋划实施一批能源基础设施重大工程。
(二)产业转型升级重大工程
围绕做强做优萍乡市特色优势产业,谋划实施一批产业转型升级重大工程。
(三)节能降碳改造重大工程
以大规模设备更新、数字化转型和能源高效利用等为重点,谋划实施一批节能降碳改造重大工程。
(四)环境基础设施绿色升级工程
以处理工艺节能改造、废弃物协同处置或资源化利用等为重点,谋划实施一批环境基础设施绿色升级工程。
(五)循环经济发展重大工程
以固废资源化利用、再生资源利用等为重点,谋划实施一批循环经济发展重大工程。
(六)生态保护修复重大工程
围绕废弃矿山生态环境治理、湿地保护和湿地修复,谋划实施一批生态保护修复重大工程。
(七)绿色低碳先进技术示范工程
聚焦工业、建筑、交通等重点领域,谋划实施一批绿色低碳先进技术示范工程。
七、保障措施
(一)加强组织领导
坚持党的领导,加强市委市政府对碳达峰试点工作的整体部署和系统推进,建立国家碳达峰试点工作联席会议制度,研究重大问题、制定重大政策、组织重大工程。各地区各单位要切实扛起责任,按照本方案确定的工作目标和重点任务,着力抓好落实。市发改委要加强统筹协调,每季度调度各地区各单位工作进展,督促各项目标任务落实落细。
(二)完善考核机制
建立碳达峰试点目标责任考核清单化、闭环化管理机制,加强对目标完成情况评估、考核,明确责任清单,健全责任体系。强化“低碳论英雄”考核机制建设,按年度考核县区、园区和企业。加强考核结果应用,对工作突出的地区、单位和个人按规定给予表彰奖励,对未完成目标的地区和部门实行通报批评和问责,落实情况纳入政府年度目标责任考核。
(三)加强资金保障
加大财政资金统筹力度,支持碳达峰项目建设、场景打造、试点示范等,积极吸引社会资金,完善涵盖工业、能源、交通、建筑等重点领域及公共机构等特定领域碳达峰扶持政策。进一步明确政府财政资金的用途和定位,加强政府资金支持与法规标准、行政管制、市场机制、社会资金投入等方式之间的协调衔接,更好地发挥政府资金的杠杆带动作用,不断提高资金使用效益和效率。
(四)加强宣传推广
引导园区、社区、机关单位、重点用能企业创新开展“绿色低碳”宣传活动,充分利用报纸、广播、电视、新媒体平台、宣传栏、文化墙等媒体,打造多维度、多形式的绿色低碳宣传平台。及时总结试点工作经验,定期汇总碳达峰典型案例,有序开展10大“萍碳+”应用场景创建,加强试点经验、典型案例和应用场景宣传推广。
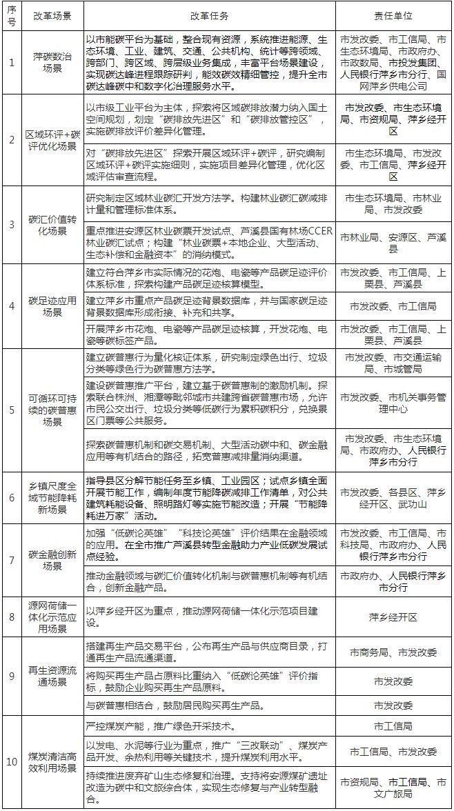
附件:1.试点重点任务清单
2.试点改革举措清单(“萍碳+”十大场景)
3.试点重点项目清单(动态)
附件1
试点重点任务清单

附件2
试点改革举措清单(“萍碳+”十大场景)

附件3
试点重点项目清单(动态)

注:试点重点项目清单将根据项目实施情况动态调整。
切换行业






正在加载...



