10月20日,龙源电力茫崖龙源新能源有限公司125MW/500MWh电化学储能项目PC总承包公开招标项目中标候选人公示。
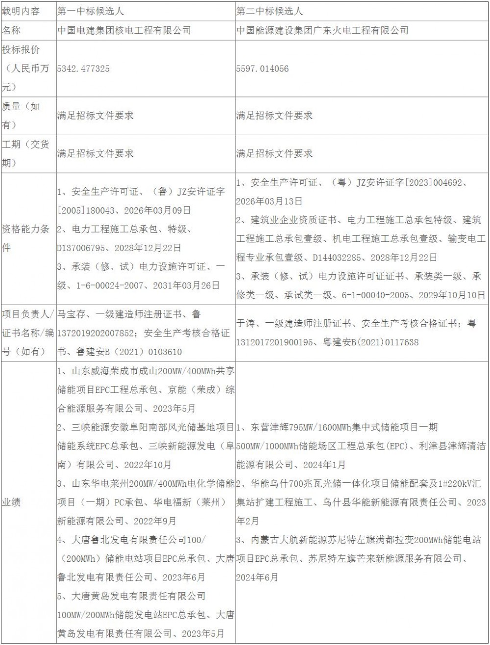
中标候选人第1名为中国电建集团核电工程有限公司,投标报价为5342.477325万元;中标候选人第2名为中国能源建设集团广东火电工程有限公司,投标报价为5597.014056万元。

龙源电力茫崖龙源新能源限公司125MW/500MWh电化学储能电站,拟建站址位于青海省格尔木东出口光伏产业园区,与格尔木直线距离约25km;其南侧约4公里为G109国道,拟建区可通过园区道路直达,站址紧靠福源330kV变电站,建设条件较好。
本项目拟建设125MW/500MWh跟网型储能电站,同时建设1座35kV开关站及1回10kV施工电源,储能系统升压至35kV后以5回35kV集电线路接入35kV开关站,本项目5回35kV送出线路接入福源330kV变电站35kV侧。储能电站主要由储能电池舱、PCS升压一体舱、EMS能量系统、35kV开关站、一次仓、二次仓、消防及生活水泵房预制舱、危废间等组成。
原公告如下:
龙源电力茫崖龙源新能源有限公司125MW/500MWh电化学储能项目PC总承包公开招标项目中标候选人公示
项目名称:龙源电力茫崖龙源新能源有限公司125MW/500MWh电化学储能项目PC总承包公开招标
招标编号及包号:CEZB250008798001
一、中标候选人情况
标段(包)编号:CEZB250008798001

二、评标情况
评标委员会共 9 名
评标办法:综合评分法。
本中标候选人公示期为3天,自发布之日起计算。
三、提出异议的渠道和方式:
(1)如需询问不中标原因请联系项目经理:
姓名:杨洋 电话:010-57336350
邮箱:12010694@chnenergy.com.cn
(2)如投标人或者其他利害关系人对评标结果有异议的,可提出异议:
异议时限及程序:应在中标候选人公示期内,登入国家能源招标网www.chnenergybidding.com.cn,在“用户登录”→“投标人”→“投标业务”→“招标异议”中提出招标异议。在提出异议时,应明确提出异议内容及异议的有关证据材料、异议诉求,以便我们尽快核实处理。
异议咨询电话:010-58132372
(3)为规范招投标环境,维护正常招投标秩序,根据《中华人民共和国招标投标法实施条例》及国家能源投资集团供应商失信行为管理的相关规定,投标人存在以下行为属于违反国家法律法规和以非正常渠道干扰正常采购的失信行为,将给予“取消资格”处置,期限为1-3年。
1) 捏造事实、提供虚假材料
2) 以非法手段取得证明材料
3) 恶意诽谤,诬告或陷害竞争对手
4) 投诉前没有提出异议,或者对未处理完毕的异议提交投诉
5) 多渠道异议、举报、投诉、上访的。
切换行业





正在加载...



