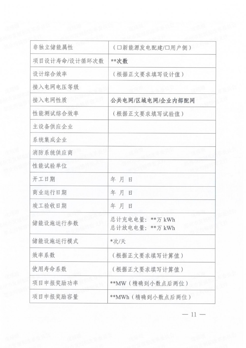
10月20日,河南郑州高新技术产业开发区管理委员会下发《关于开展2024年度新建非独立新型储能项目省级财政奖励资金审核工作有关事项的通知》,对全省区域内新建设容量在1000千瓦时以上的新能源项目配建、用户侧非独立储能项目,奖励容量按照交流侧并入系统容量确定(技术认定条件见附件1),项目投运日期在2024年1月1日~2024年12月31日,按照《意见》要求,2024年度新型储能奖励标准为120元/千瓦时。
奖励对象有配建新型储能的新能源企业、自建储能的工商业用户企业(以合作方式建设的用户侧储能,申报主体由工商业用户申请,工商业用户需签订承诺书,承担相应主体责任 )。
对已申请补贴的非独立储能项目原则上不得转为独立储能。其中,用户侧配套储能5年内不得拆除、移建;新能源配套储能不得异地建设,且应与新能源项目在同一关口表下,7年内不得转独立储能。
原文如下:
关于开展2024年度新建非独立新型储能项目省级财政奖励资金审核工作有关事项的通知
各有关单位:现将《关于开展2024年度新建非独立新型储能项目省级财政奖励资金审核工作有关事项的通知》转发你们,请依据通知要求进行申报。
要求:在河南省可再生能源项目管理信息系统准确填报,并确保项目真实。(高新区的项目区域选中原区)。
同时请将申报资料发送至高新区发改科邮箱:gxqjfj2015@126.com。
截止时间:高新区截止时间为10月22日
联系人:山茂林 电话:67981214







.jpg)



















切换行业






正在加载...



