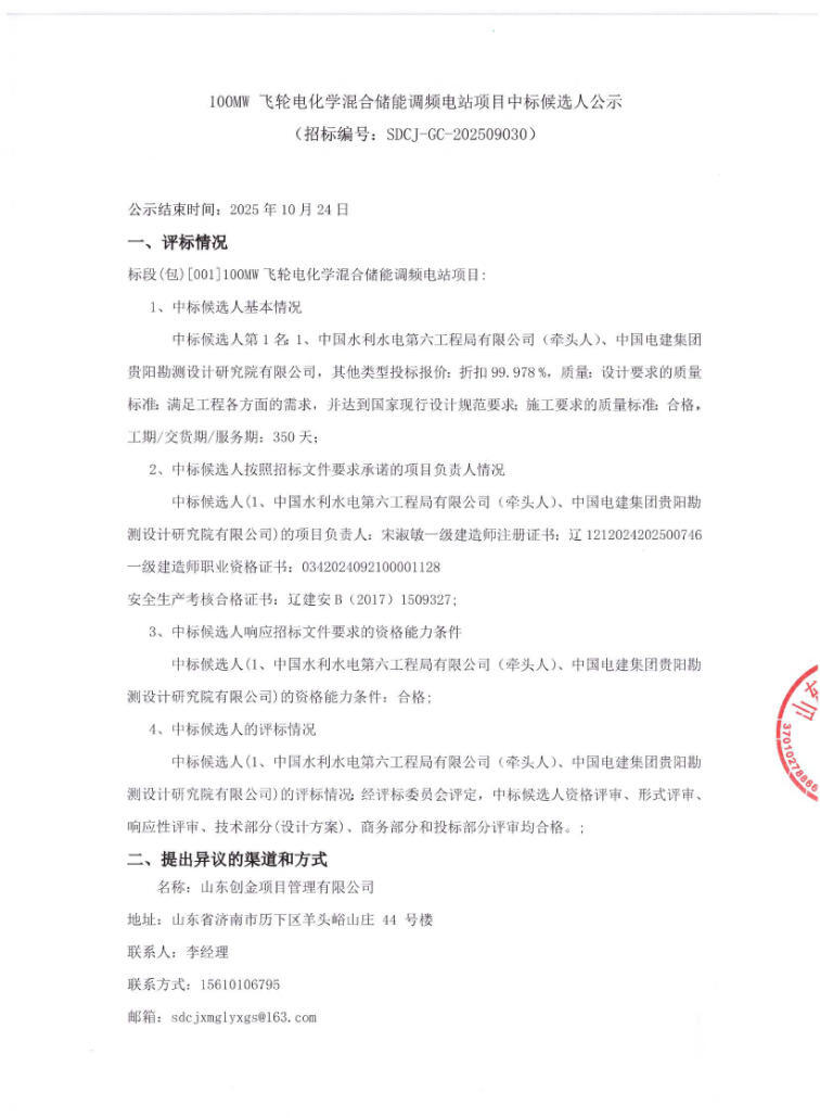
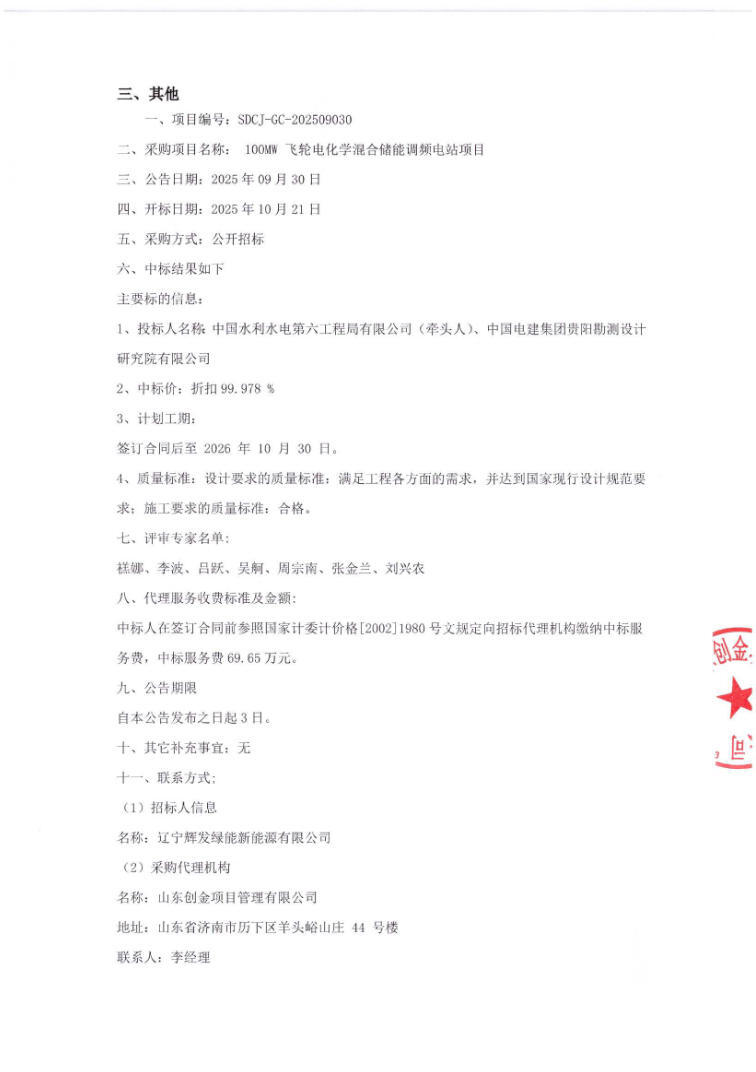
10月21日,100MW飞轮电化学混合储能调频电站项目中标候选人公示。第一中标候选人为中国水利水电第六工程局有限公司、中国电建集团贵阳勘测设计研究院有限公司联合体。
本项目包括但不限于设计、施工、设备材料采购供应等工程建设全套服务。
2021年1月1日至今(以合同签订时间为准)投标人至少具有一项装机容量为100MW及以上的储能电站工程(独立储能或包含储能工程)施工总承包或工程总承包业绩。
本项目允许联合体投标。
原公告如下:



日期:2025-10-22 来源:中国招标投标公共服务平台
能源资讯一手掌握,关注 "储能头条" 微信公众号
看资讯 / 读政策 / 找项目 / 推品牌 / 卖产品 / 招投标 / 招代理 / 发文章
扫码关注
免责声明:本文仅代表作者本人观点,与国际储能网无关,文章内容仅供参考。凡本网注明"来源:国际储能网"的作品,均为本站原创,转载请注明“来源:国际储能网”!凡本网注明“来源:XXX(非国际储能网)”的作品,均转载自其它媒体,转载目的在于传递更多信息,并不代表本网赞同其观点和对其真实性负责。
如因作品内容、版权和其它问题需要同本网联系的,请在相关内容刊发之日起30日内进行,我们将第一时间进行删除处理 。联系方式:400-8256-198