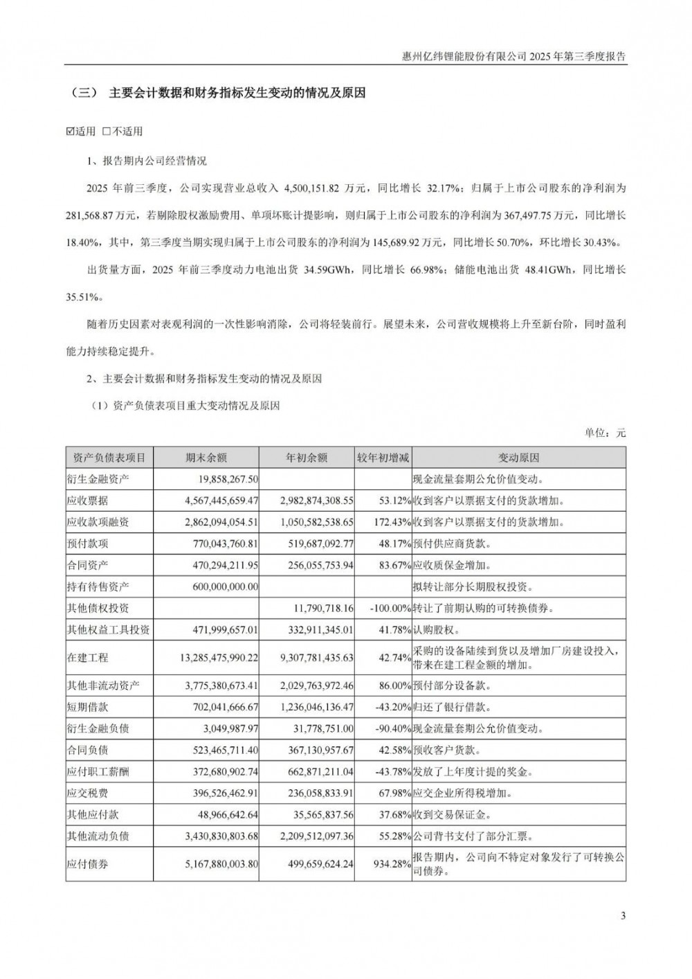
10月23日,亿纬锂能发布2025年第三季度报告。2025年前三季度,公司实现营业总收入4,500,151.82万元,同比增长32.17%;归属于上市公司股东的净利润为281,568.87万元,若剔除股权激励费用、单项坏账计提影响,则归属于上市公司股东的净利润为367,497.75万元,同比增长18.40%,其中,第三季度当期实现归属于上市公司股东的净利润为145,689.92万元,同比增长50.70%,环比增长30.43%。
出货量方面,亿纬锂能2025年前三季度动力电池出货34.59GWh,同比增长66.98%;储能电池出货48.41GWh,同比增长35.51%。
原公告如下:












切换行业



正在加载...



