储能头条为您精选一周内储能企业代表性的事件,欢迎读者朋友在文末“写留言”处,与我们互动、交流、探讨。


储能政策
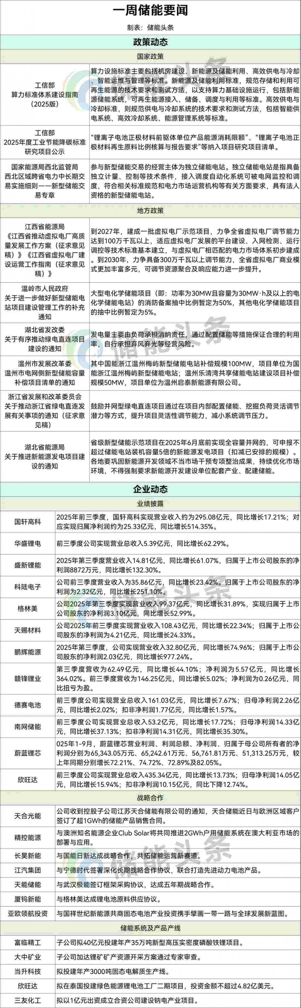
1、国家政策
新能源及储能系统纳入!工信部《算力标准体系建设指南(2025版)》征求意见
2025年10月21日,工业和信息化部科技司发布《算力标准体系建设指南(2025版)》(征求意见稿)。《指南》明确,算力设施标准主要包括机房建设、新能源及储能利用、高效供电与冷却、智能运维与管理等标准。新能源及储能利用标准,规范存储和利用可再生能源的技术要求和测试方法,以支持算力基础设施运行,包括新能源储能系统,可再生能源接入、储备、调度与利用等标准。高效供电与冷却标准,则规范供电与冷却系统的技术要求和测试方法,包括智能供电系统、高效冷却系统、能源管理系统等标准。(来源:工业和信息化部)
“锂离子电池正极材料再生原料比例核算与报告要求”等拟纳入2025年度工业节能降碳标准研究项目
近日,工业和信息化部节能与综合利用司发布了2025年度工业节能降碳标准研究项目公示。其中,“锂离子电池正极材料前驱体单位产品能源消耗限额”、“锂离子电池正极材料再生原料比例核算与报告要求”等纳入项目研究项目清单。(来源:工业和信息化部)
西北能监局:独立储能以批发用户和发电企业双重身份参与交易
10月30日,国家能源局西北监管局印发《西北区域跨省电力中长期交易实施细则——新型储能交易专章》,文件指出,参与新型储能交易的经营主体为独立储能电站。独立储能电站是指具备独立计量、控制等技术条件,接入调度自动化系统可被电网监控和调度,符合相关标准规范和电力市场运营机构等有关方面要求,具有法人资格的新型储能电站。(来源:国家能源局西北监管局)
2、地方政策
江西省:到2027年 力争全省虚拟电厂调节能力达到100万千瓦以上
近日,江西省能源局发布关于公开征求《江西省推动虚拟电厂高质量发展工作方案(征求意见稿)》《江西省虚拟电厂建设运营工作指南(征求意见稿)》意见的公告。文件提出,到2027年,建成一批虚拟电厂示范项目,力争全省虚拟电厂调节能力达到100万千瓦以上,适应虚拟电厂发展的平台建设、入网检测、运行调控等技术标准基本建立,与虚拟电厂相匹配的电力市场体系初步建成。到2030年,力争具备300万千瓦以上调节能力,全省虚拟电厂商业模式更加丰富多元,可调节资源聚合及响应能力进一步提升。(来源:江西省发展和改革委员会)
浙江温岭:≥500kW且≥500kWh电化学储能项目实行消防备案抽查制度
10月27日,浙江温岭市人民政府发布《关于进一步做好新型储能电站项目建设管理工作的补充通知》。文件提到,功率500KW(含500KW)以上且容量500KW·h(含500KW·h)以上的电化学储能项目实行消防备案抽查制度;申请消防备案的储能项目应进行消防专项设计,消防设计文件(包括经镇(街)盖章确认的总平图)应上传至《浙江省工程建设全过程图纸数字化管理系统》,由施工图审查机构开展技术审查,出具《建设工程施工图设计文件消防审查合格书》。经审查合格的消防设计文件作为施工、监理、消防查验、消防备案抽查的依据。消防备案抽查比例:大型电化学储能项目(即:功率为30MW且容量为30MW·h及以上的电化学储能电站)的消防备案抽中比例暂定为50%,其他电化学储能项目的抽中比例暂定为5%。(来源:温岭市发展和改革局)
湖北启动绿电直连申报:通过配储等措施保证合理利用率,自行承担弃风弃光等经营风险
10月29日,湖北省发改委 省能源局发布关于有序推动绿电直连项目建设的通知。通知提出,发电量主要由负荷承担消纳责任,通过配置储能等措施保证合理的利用率,自行承担弃风弃光等经营风险。按照“以荷定源”原则确定电源规模,新能源年自发自用电量占总可用发电量的比例不低于60%;占直连负荷总用电量的比例不低于30%,后续年度不断提高,2030年前不低于35%。鼓励绿电直连项目新能源发电量全额自发自用,确需采用余电上网模式的,上网电量占总可用发电量的比例不超过20%,并取得电网企业并网意见。(来源:湖北省发展和改革委员会)
150MW!浙江温州公示电网侧新型储能容量补偿项目清单
10月30日,浙江温州市发展改革委公示温州市电网侧新型储能容量补偿项目清单的通知,共有两个储能项目进入清单,其中国能浙江温州梅屿新型储能电站补偿规模100MW,项目单位为国能浙江温州梅屿新型储能电站;温州乐清湾共享储能电站建设项目补偿规模50MW,项目单位为温州启泰新能源有限公司。(来源:温州市发展和改革委员会)
鼓励配储!浙江:严禁以“绿电直连”名义为违规电厂转正、将公用电厂转自备电厂
10月31日,浙江省发展和改革委员会发布关于公开征求《关于推动浙江省绿电直连发展有关事项的通知(征求意见稿)》意见的通知。其中表示,鼓励并网型绿电直连项目通过在项目内部配置储能、挖掘负荷灵活调节潜力等方式,提升项目灵活性调节能力,减小系统调节压力。(来源:浙江省发展和改革委员会)
鼓励配建源、网侧储能!湖北省风电、光伏项目申报:储能等权重60%,可按储能容量最高5倍申报新能源等
近日,湖北省能源局发布关于推进新能源发电项目建设的通知。通知表示,省级新型储能示范项目在2025年6月底前实现全容量并网的,可申报不超过储能电站装机容量5倍的新能源发电项目(扣减已安排的规模)。各地要巩固新能源开发领域不当市场干预专项整治成果,持续优化市场环境,不得强制要求新能源开发建设单位配套产业、配建储能。(来源:湖北省能源局)
行业动态
1、国际动态
天合光能签订超1GWh欧洲储能订单
10月30日,天合光能发布公告称,公司收到控股子公司江苏天合储能有限公司的通知,天合储能近日与欧洲区域客户签订了超1GWh的储能产品销售合同。该项目采用的Elementa 2 Pro产品为公司新一代柔性储能电舱,场站能量密度提升12%;搭载AI智能液冷,实现舱内温差≤2.5℃,荣获行业首款UL Vmark验证;同时采用风液混动技术和长寿命电芯能进一步降低度电成本。(来源:天合光能)
巴西计划于2026年4月举行首次储能电池拍卖
近日,据一位曾出席在印尼雅加达举行的与巴西矿业和能源部长亚历山大·西尔维拉双边会晤的消息人士透露,预计巴西将于2026年4月举行备用能源容量拍卖,此次拍卖将包括电池储能系统的招标。下个月将启动为期20天的新一轮公众咨询,以明确竞标规则并释放储能在巴西的潜力。(来源:国际能源网编译)
英国Elements Green计划到2027年在德国安装3.2吉瓦电池储能
10月29日,英国新能源开发商Elements Green宣布计划到2028年底前在德国投资20亿欧元用于电池储能项目。Elements Green报告称,已从输电系统运营商处获得所有八个项目的并网许可,这些项目预计将于2026年第一季度开工建设,并于2027年并网。这些项目的总装机容量约为3.2吉瓦。(来源:国际能源网编译)
德国RWE公司400MW/700MWh储能项目破土开工
近日,RWE已在德国巴伐利亚州贡德雷明根能源基地破土动工,将建设德国最大的电池储能设施。这项耗资 2.3 亿欧元的项目将提供 400MW/700MWh储能容量,利用现已退役的前核电站的现有电网实现并网。该公司表示,该设施能够连续供电近两个小时,200 多个集装箱内装有 85 万个磷酸铁锂电池单元和 100 个超快速逆变器,能够对电网波动做出近乎瞬时的响应。(来源:国际能源网编译)
阿特斯储能海外再下一城!澳洲220MWh电站成功交付投运
2025年10月29日,全球领先的光伏和储能系统整体解决方案提供商阿特斯阳光电力集团股份有限公司宣布,旗下储能子公司——阿特斯储能科技有限公司(e-STORAGE,以下简称“阿特斯储能”)担任工程总承包(EPC)的“曼纳姆(Mannum)”220兆瓦时(DC,直流)电池储能项目,在南澳大利亚成功投入商业运营。该项目由澳大利亚领先的能源基础设施开发商Epic Energy公司持有,阿特斯阳光电力集团子公司Recurrent Energy负责开发。(来源:阿特斯阳光电力集团)
精控能源与Club Solar达成2GWh户用储能合作
近日,在澳大利亚All Energy展会期间,精控能源与澳洲知名能源企业Club Solar举行战略合作签约仪式。根据协议,双方将共同推进2GWh户用储能系统在澳大利亚市场的部署与应用,这一合作彰显了精控能源加速布局全球多元化市场的战略决心。(来源:精控能源)
2、国内动态
长昊新能与国能日新达成战略合作,共拓储能运营新赛道
10月24日,杭州长昊新能实业有限公司与国能日新科技股份有限公司达成战略合作,长昊新能运营中心总经理赵先敏与国能日新电力交易总监楚斌代表双方正式签署储能电站运营服务战略合作协议,这标志着双方将基于 “优势互补、资源共享、互利共赢、长期稳定” 的原则,在储能电站项目运营领域开展深度合作,共同开启储能产业发展新篇章。(来源:杭州长昊新能实业有限公司)
甘肃:2025年1-7月新型储能装机达608.4万千瓦,位居全国第五
10月23日,甘肃省工业和信息化厅发布对政协提案《关于加快甘肃省新型储能产业协同发展的提案》的答复,提到,1-7月,甘肃新型储能装机容量达608.4万千瓦,位居全国第五。现有产能方面,磷酸铁锂储能电池22GWh、全钒液流电池2.8GWh、储能集成系统25.5GWh;在建产能方面,磷酸铁锂储能电池86.5GWh、全钒液流电池2GWh、锌溴液流电池1GWh、储能系统集成9.5GWh。(来源:甘肃省工业和信息化厅)
联合打造先进动力电池产品!江汽集团与宁德时代签署深化长期战略合作协议
10月25日,江汽集团与宁德时代在安徽合肥签署深化长期战略合作协议。双方致力于联合打造先进动力电池产品,在前瞻研发、新技术和新材料应用方面深度协同,共同打造技术领先一代的动力电池解决方案,塑造技术品牌;推进新模式动力电池产品的合作,共同开展平台化车型研究,联合攻关,共同挖掘用户使用场景,寻求商业落地机会。(来源:江汽集团)
国轩高科2025年三季度净利同比增超14倍
近日,国轩高科发布2025年三季度报告。2025年前三季度,国轩高科实现营业收入约为295.08亿元,同比增长17.21%;对应实现归属净利润约为25.33亿元,同比增长514.35%。(来源:国轩高科)
华盛锂电2025年前三季度净利润同比减亏2872.22万元
10月27日,华盛锂电发布2025年第三季度报告。前三季度公司实现营业总收入5.39亿元,同比增长62.29%;归母净利润亏损1.03亿元,上年同期亏损1.32亿元;扣非净利润亏损1.16亿元,上年同期亏损1.57亿元。(来源:华盛锂电)
盛新锂能2025年第三季度净利润同比增长132%,锂盐产品的市场价格有所回升
近日,盛新锂能发布2025年第三季度报告。2025年第三季度营业收入14.81亿元,同比增长61.07%,归属于上市公司股东的净利润8872万元,同比增长132.30%。前三季度营业收入30.95亿元,同比下降11.53%,净亏损7.52亿元。公告显示,受行业供需格局等因素影响,锂盐产品的市场价格在第三季度有所回升,印尼工厂开始销售出货,公司第三季度经营业绩较去年同期有所增长,且较今年第二季度环比实现扭亏转盈。(来源:盛新锂能)
科陆电子2025年前三季度净利润同比增长251%,海外储能订单陆续交付
近日,科陆电子发布2025年第三季度报告。公司前三季度营业收入为35.86亿元,同比增长23.42%。归属于上市公司股东的净利润为2.32亿元,同比增长251.10%。公告显示,报告期内科陆电子海外储能订单陆续交付,营业收入同比增长。(来源:科陆电子)
5年!南非!天能储能签订海外长单
10月27日,天能储能与武汉极能签订框架采购协议,达成五年期战略合作。双方将共同推进南非重要储能项目的落地,标志着天能全球化布局迈出关键一步。本次合作,天能储能为南非储能项目提供符合国际标准的261kWh储能柜及配套产品。该产品由天能自研打造,已通过UN38.3、MSDS、UN3480及柜级IEC62619、IEC61000等全套权威认证,持有全球主要市场的“通行证”。(来源:天能控股集团)
格林美2025年前三季度归母净利润11.09亿元,同比增长22.66%
10月30日,格林美发布2025年三季度报告。公司2025年第三季度实现营业收入99.37亿元,同比增长31.89%,实现归属于上市公司股东的净利润3.10亿元,同比增长52.99%。公司2025年前三季度累计实现营业收入274.98亿元,同比增长10.55%;实现归属于上市公司股东的净利润11.09亿元,同比增长22.66%;经营活动产生的现金流量净额22.51亿元,同比增长9.70%。(来源:格林美)
天赐材料2025年前三季度净利润4.21亿元 同比增长24.33%
10月30日,天赐材料发布2025年三季度报告。公司2025年前三季度实现营业收入108.43亿元,同比增长22.34%;归属于上市公司股东的净利润为4.21亿元,同比增长24.33%。(来源:天赐材料)
鹏辉能源2025年第三季度净利润同比增长977.24%
10月29日,鹏辉能源发布2025年三季度报告。2025年第三季度,公司实现营业收入32.80亿元,同比增长74.96%;归属于上市公司股东的净利润2.03亿元,同比增长977.24%。2025年前三季度,公司实现营业收入75.81亿元,同比增长34.23%;归属于上市公司股东的净利润1.15亿元,同比增长89.33%。公告显示,鹏辉能源营业收入增加34.23%,主要为行业向好,公司产品产销两旺,销售订单增加,销售增长所致。(来源:鹏辉能源)
赣锋锂业2025年第三季度净利润同比增长364%
10月28日,赣锋锂业发布2025年三季度报告。第三季度营收为62.49亿元,同比增长44.10%;净利润为5.57亿元,同比增长364.02%。前三季度营收为146.25亿元,同比增长5.02%;净利润为0.26亿元,同比扭亏为盈。(来源:赣锋锂业)
德赛电池2025年前三季度净利润2.26亿元,同比增长2.02%
10月28日,德赛电池发布2025年三季度报告。前三季度公司实现营业总收入161.03亿元,同比增长7.67%;归母净利润2.26亿元,同比增长2.02%;扣非净利润1.77亿元,同比增长1.57%。(来源:德赛电池)
南网储能2025年前三季度净利润14.33亿元,同比增长37.13%
10月28日,南网储能发布2025年三季度报告。前三季度公司实现营业总收入53.2亿元,同比增长17.72%;归母净利润14.33亿元,同比增长37.13%;扣非净利润14.31亿元,同比增长35.30%。(来源:南网储能)
蔚蓝锂芯2025年前三季度净利润同比增长82%,锂电池、LED业务盈利能力同比提升
10月27日,蔚蓝锂芯发布2025年三季度报告。2025年1-9月,蔚蓝锂芯营业利润、利润总额、净利润、归属于母公司所有者的净利润分别为65,343.05万元、65,242.61万元、56,761.81万元、51,313.25万元,较上年同期分别增长72.21%、74.72%、72.89%及82.05%,主要为报告期内公司锂电池、LED业务盈利较上年同期增长。(来源:蔚蓝锂芯)
欣旺达2025年前三季度净利润14.05亿元,同比增长15.94%
10月29日,欣旺达发布2025年三季度报告。前三季度公司实现营业总收入435.34亿元,同比增长13.73%;归母净利润14.05亿元,同比增长15.94%;扣非净利润10.15亿元,同比下降12.74%。(来源:欣旺达)
储能标事
1、招标项目
773.9MWh!中船科技2026年度风电项目储能设备框采招标!
10月27日,中船科技股份有限公司2026年度框架采购风电项目储能设备年度框采招标公告发布。本次年度框架采购预计采购容量773.9MWh,按照实际的数量和单价据实结算。2022年10月1日起(以合同签订时间为准)投标人应具有至少2个单体项目容量100MWh及以上或1个单体项目容量200MWh及以上的电化学储能系统集成设备的供货业绩(至少包含电池室/舱、BMS、PCS),以及2个50MWh的投产运行业绩,且累计合同业绩不低于500MWh(至少包含电池室/舱、BMS、PCS,)。(来源:中国船舶电子招标投标平台)
500MW/2GWh!新疆阿克苏构网型独立储能EPC招标
10月24日,阿克苏地区库车市500MW/2000MWh构网型独立储能项目EPC总承包项目招标公告发布。项目位于新疆维吾尔自治区阿克苏地区库车县,项目资金来源为自筹资金187700万元,折合单价约为0.9385元/Wh。该项目新建独立储能电站1座,220KV汇集站及配套送出工程,采用磷酸铁锂技术路线同期建设辅助设施消防系统、温控系统、配套用房等配套附属设施。该项目采用磷酸铁锂技术路线同期建设辅助设施消防系统、温控系统、配套用房等配套附属设施。总工期计划2026年6月30日前完成。(来源:中国招标投标公共服务平台)
100MW/200MWh!华润潜江返湾湖储能电站项目EPC总承包工程招标
10月29日,华润潜江返湾湖储能电站项目EPC总承包工程招标公告发布。返湾湖储能电站项目为EPC总承包模式(含100MW/200MWh储能设备;含110千伏升压站工程;不含送出线路工程),招标范围包括但不限于以下范围:即包括本工程的勘察、设计、设备制造、设备采购、设备监造、设备验收、运输及储存、安装、试验、调试、试运行、培训、土建工程、竣工验收及设备资料、竣工资料、消缺和最终交付等所有工作。并参加由招标方组织的性能验收试验。工程整体性能保证由投标方负责。(来源:华润集团守正电子招标平台)
43MW/86MWh!华润潜江朱王储能电站项目EPC总承包工程招标
10月29日,华润潜江朱王储能电站项目EPC总承包工程招标公告发布。朱王储能电站项目为EPC总承包模式(含43MW/86MWh储能设备;含高石碑升压站扩建改造工程),招标范围包括但不限于以下范围:即包括本工程的勘察、设计、设备制造、设备采购、设备监造、设备验收、运输及储存、安装、试验、调试、试运行、培训、土建工程、竣工验收及设备资料、竣工资料、消缺和最终交付等所有工作(含高石碑扩建改造工程所涉及到的电气、远动、后台改造)。并参加由招标方组织的性能验收试验。工程整体性能保证由投标方负责。(来源:华润集团守正电子招标平台)
新疆库车300MW/1200MWh构网型储能项目EPC招标
10月28日,库车市30万kW/120万kWh构网型储能项目EPC招标公告发布。本项目共建设30万kW/120万kWh构网型储能,其中建设30万kW/120万kWh磷酸铁锂储能及1座220kV升压汇集站。并包括储能工程、升压站、送出工程及其配套建筑工程等。本次招标接受联合体投标。(来源:中国招标投标公共服务平台)
新疆哈密巴里坤县顺元100MW/400MWh全钒液流和磷酸铁锂独立新型混合储能项目招标
10月27日,哈密巴里坤县顺元100兆瓦/400兆瓦时全钒液流和磷酸铁锂独立新型混合储能项目公开招标公告发布。项目总装机容量100MW/400MWh,采用混合储能技术路线配置,配置30MW/120MWh全钒液流储能系统,70MW/280MWh磷酸铁锂储能系统,建设于电网侧。主要承担电网调频、调峰等功能,系统采用构网型控制技术,全站配置多级电池管理系统(BMS)、能量管理系统(EMS)及配套附属设施。(来源:中国招标投标公共服务平台)
容量≥314Ah,功率0.5P!华能清能院发布2GWh电池框采
10月27日,华能清能院2025-2026年度储能项目储能原材料(磷酸铁锂电池)框架协议采购招标公告发布,采购储能原材料(磷酸铁锂电池),采购总容量为2.0GWh,单体电池容量不小于314Ah,单体电池能量不小于1004.8Wh,额定充放电功率为0.5P。本次框架采购采取“统招、分签、分付”的模式,招标人分别与中标供应商签订年度框架协议,后续针对具体项目与中标供应商签订合同。(来源:华能电子商务平台)
2、中标项目
0.7611~0.7795元/Wh!安徽省滁州市全椒县椒阳100MW200MWh电网侧储能项目(EPC)中标候选人公示
10月29日,全椒县椒阳100MW200MWh电网侧储能项目(EPC)中标候选人公示。第一中标候选人为滁州东源电力工程有限公司(牵头人)、滁州市智宏工程咨询有限责任公司、江苏威腾能源科技有限公司联合体,投标报价152210119.26元,折合单价0.7611元/Wh;第二中标候选人为安徽莱特实业集团有限公司(牵头人)、蚌埠电力规划设计院有限公司、安徽巡鹰新能源集团有限公司联合体,投标报价155900030.63元,折合单价0.7795元/Wh。本项目计划建设100MW/200MWh电网侧储能电站,储能电站分为储能设备区域和110kV升压站区域。本次招标包括但不限于施工图设计、采购、施工、调试、试运行直至整个项目验收、并网、移交、备案及项目建成后的维修维保等全部工作。具体详见初步设计及招标文件(含答疑、补遗、修改澄清文件)。项目总投资规模约17396万元。(来源:滁州市公共资源交易中心)
0.5914-0.7438元/Wh!华能广西160MW/320MWh储能项目EPC中标候选人公示
10月28日,华能广西分公司西乡塘400MW800MWh(二期160MW320MWh)集中式化学储能项目采购-施工PC承包工程中标候选人公示。中标候选人第1名为中国能源建设集团(甘肃)工程有限公司,投标报价为189263109元,折合单价0.5914元/Wh;中标候选人第2名为中国能源建设集团广东火电工程有限公司,投标报价为238000000元,折合单价0.7438元/Wh;中标候选人第3名为中国能源建设集团天津电力建设有限公司,投标报价为234990065元,折合单价0.7343元/Wh。(来源:中国华能电子商务平台)
1.5737-1.5863元/Wh!河南中牟县100MW/200MWh独立共享储能项目EPC中标候选人公示
10月28日,中牟县独立共享储能项目中标候选人公示。第一中标候选人为中冶天工集团有限公司、中国电子工程设计院股份有限公司联合体,投标报价31474万元,折合单价1.5737元/Wh;第二中标候选人为中国二治集团有限公司、中国核电工程有限公司联合体,投标报价31589.00万元,折合单价1.5795元/Wh;第三中标候选人为中国华冶科工集团有限公司、中设建联工程设计有限公司联合体,投标报价31725万元,折合单价1.5863元/Wh。本项目储能部分终期规模为100MW/200MWh,本期规模为100MW/200MWh,储能电池采用磷酸铁锂电池,储能站电池系统及功率变换系统均采用户外集装箱布置方案。(来源:中国招标投标公共服务平台)
0.778元/Wh!南网储能宁夏720MW/1440MWh构网型储能项目EPC中标人公示
10月24日,南网储能公司科技公司宁夏中卫电池储能项目EPC总承包公开招标项目中标公示,项目规模720MW/1440MWh,中国电建集团江西省水电工程局有限公司、中国电建集团西北勘测设计研究院有限公司联合体以112032万元中标该项目,折合单价0.778元/Wh。根据招标公告,项目招标人为南方电网储能股份有限公司,项目资金来自自筹资金,最高投标限价119362.4062万元,约合0.8289元/Wh,项目位于宁夏中卫沙坡头。(来源:中国南方电网供应链统一服务平台)
储能材料
1、正/负极材料
厦钨新能与格林美达成锂电池原料供应协议
10月24日,厦钨新能发布公告称,公司与格林美股份有限公司签署《战略合作框架协议》,为充分发挥双方在关键金属资源循环利用、原料供应、技术研发、市场开拓等方面的优势,开展深度合作,共同应对全球市场对超高比能电池材料的需求和挑战,提升企业效益,实现合作共赢,双方一致同意进行长期稳定的战略合作,进一步升华双方战略合作伙伴关系。(来源:厦钨新能)
富临精工子公司拟40亿元投建年产35万吨新型高压实密度磷酸铁锂项目
10月28日,富临精工发布公告称,公司召开第五届董事会第二十七次会议、第五届监事会第二十三次会议,审议通过了《关于签订<投资协议书>暨新建年产35万吨新型高压实密度磷酸铁锂项目的议案》。经友好协商,公司子公司江西升华新材料有限公司拟与德阳—阿坝生态经济产业园区管理委员会签订《投资协议书》,江西升华拟在德阳—阿坝生态经济产业园区内投资建设年产35万吨新型高压实密度磷酸铁锂项目,预计总投资金额400,000万元。(来源:富临精工)
2、锂矿
大中矿业子公司加达锂矿矿产资源开采方案通过专家审查
10月27日,大中矿业发布公告称,公司全资子公司安徽省大中新能源投资有限责任公司提交的《加达锂矿矿产资源开采方案》通过了自然资源部油气资源战略研究中心组织的专家审查,并出具了专家组审查意见。《开采方案》申请开采区域由9个拐点坐标圈定,面积2.2817平方千米,开采标高由+4132米至+3309米,井巷工程标高由+2686米至地表。申请开采区域合理。(来源:大中矿业)
科特迪瓦圣佩德罗港和阿比让港共同分担马里锂矿出口业务
科特迪瓦最近对其两个主要港口进行了大量投资,以吸引邻国矿产的运输业务。英国科达尔矿业公司10月20日(星期一)宣布,已启动从其位于马里南部的布古尼矿区至科特迪瓦圣佩德罗港的锂精矿运输。这意味着阿比让港将仅负责运输马里另一个古拉米纳锂矿。该次区域矿业的发展,促使科加强其港口能力建设,其中科当局支持将SEA-invest公司特许经营的矿物码头进行扩建,以容纳更多矿物散货,并改善仓储和装载作业。(来源:商务部)
3、电解质
当升科技拟投建年产3000吨固态电解质生产线
10月29日,当升科技发布公告称,为加快全固态电解质产业化进程,完善北京当升材料科技股份有限公司固态锂电材料产能布局,公司与江苏金坛经济开发区管理委员会签署《“固态电解质材料产业化项目”投资合作协议》,项目实施主体是公司全资子公司当升科技(常州)新材料有限公司。固态电解质产业化项目总体规划用地约200亩,计划建成年产3000吨固态电解质材料生产线。规划用地位于常州市金坛区当升科技(常州)有限公司现有厂区内。(来源:当升科技)
储能电池
1、锂电池
欣旺达子公司拟在泰国投建绿色能源锂电池工厂二期项目,投资金额不超过4.82亿美元
10月29日,欣旺达发布公告称,为进一步完善欣旺达动力在泰国的产能布局,满足公司未来业务发展和海外市场拓展的需要,欣旺达动力及香港欣旺达动力拟以自有及自筹资金在泰国投资建设绿色能源锂电池工厂二期项目,投资金额不超过48,155.68万美元(按照2025年10月28日美元兑人民币即时汇率7.10折算,约341,905.33万元人民币,以实际投资时汇率折算额为准)。项目拟在泰国增资新建绿色能源锂电池工厂二期项目,包括园区建筑工程、装修工程及水电配套工程,共规划总产能17.4GWH(最终以项目实际建设为准)。(来源:欣旺达)
楚能新能源湖北襄阳70GWh锂电池项目正式开工!
10月28日,楚能新能源襄阳70GWh锂电池项目开工活动在襄阳市举行。襄阳锂电池项目是楚能战略布局中的重要组成部分。项目依托襄阳得天独厚的区位优势与产业基础,建设集先进制造、技术研发、产业协同于一体的70GWh现代化锂电池生产基地,最大单体工厂有效产能超30GWh。项目聚焦储能与动力两大核心领域,生产全新一代锂电池,涵盖588Ah-1000Ah大型储能电池,4-6C珠峰系列超级快充动力电池,兼具大容量、高能效、长循环、高倍率等领先优势。项目建成后,将带动就业岗位超过5000个,对优化襄阳产业结构、构建新能源产业集群、推动区域经济高质量发展具有重要意义。(来源:楚能新能源)
2、钠电池
三友化工拟以1亿元出资成立合资公司建设钠电产业项目
10月28日,三友化工发布公告称,为推动纯碱产业链延伸发展,加快“三链一群”产业布局,进一步深化“两碱一化”循环经济产业链,公司拟以自有资金出资10,000万元人民币与北京中科海钠科技有限责任公司、唐山国控科创集团有限公司共同投资2.7亿元在南堡开发区设立合资公司,规划建设钠电材料-电芯-系统集成等产业链项目,延伸发展钠离子电池产业。(来源:三友化工)
3、固态电池
亚欧领航投资与国祥世纪新能源共商固态电池产业投资携手擘画一带一路与全球发展新蓝图
近日,亚欧领航投资有限公司中国区投资部CEO纪昀一行莅临国祥世纪新能源,就固态电池产业投资事项进行了深度交流,共同探讨行业发展新路径,谋划宏伟布局。双方一致认为,应充分利用这一契机,构建完善的产业链体系,推动固态电池技术在全球范围内的广泛应用,为各国的能源转型和可持续发展贡献力量。(来源:国祥世纪新能源)
储能系统
一舟储能护航6.25MWh储能系统顺利下线
当前,储能行业正迎来大容量产品量产关键期,6MWh+储能系统已进入密集交付阶段。作为专业的储能系统集成代工服务商,一舟储能紧跟行业量产趋势,助力国内某电芯头部客户完成6.25MWh储能系统量产下线。该项目的顺利交付,进一步印证了一舟储能在储能集成代工领域的综合实力。未来,一舟储能将继续以高效的代工服务,推动更多先进储能产品走向市场,为全球能源转型贡献专业力量。(来源:一舟储能)
赋能新疆龙源!许继电科构网型储能系统安全高效落地
2025年10月14日,新疆电力龙源104团60MW风力发电项目配套的6MW/12MWh构网型储能站成功送电。该储能站通过1回35kV线路接入220kV龙源细石器风电汇集站。项目并网后,每年可向电网输送清洁电能1.8亿千瓦时,年减排二氧化碳14.3万吨,能有效提升电网调峰能力,增强电网运行稳定性。(来源:许昌许继电科储能技术有限公司)
储能变流器
亿兰科工商业储能PCS生产基地扩建工程正式启动!
10月29日,深圳亿兰科电气有限公司工商业储能PCS生产基地扩建工程正式启动。这是在2024年12月完成首次扩产的基础上,公司在不到一年时间内的第二次产能升级,标志着亿兰科正以加速度驶入发展的快车道。新产线预计将于2025年11月底前正式投入使用,届时将极大完善公司生产布局,为业务持续增长提供强劲支撑。(来源:亿兰科)
抽水蓄能
湖北长阳清江抽水蓄能电站输水系统主洞正式启动开挖
近日,湖北长阳清江抽水蓄能电站1号施工支洞和5号施工支洞相继完成,正式启动1号引水主洞和1号尾水主洞开挖支护,标志该项目输水系统工程进入全面施工建设阶段。长阳抽蓄引水主洞共两条,其中引水上平段长度55米,引水竖井高440米,计划年底完成引水上平段开挖支护,为尽早启动引水竖井施工奠定基础;两条尾水主洞分别长917米、950米,洞径7.5米,整体开挖技术难度较大。(来源:三峡建工)
中国电建拟121.67亿元投建云南省泸西抽水蓄能电站项目
10月30日,中国电建发布公告称,公司董事会同意公司下属子公司中国电建集团昆明勘测设计研究院有限公司投资建设云南省泸西抽水蓄能电站项目,项目总投资约为人民币121.67亿元,项目资本金约为人民币24.33亿元。(来源:中国电建)
世界坝体最高!国家电网江苏句容抽水蓄能电站全面投产发电
10月28日,目前世界坝体最高的抽水蓄能电站——国网新源江苏句容抽水蓄能电站全面投产发电。该电站的建成投运是国家电网有限公司深入贯彻落实“四个革命、一个合作”能源安全新战略,落实长三角一体化发展战略,推动江苏新型电力系统和新型能源体系建设,服务江苏经济社会高质量发展的又一创新成果。(来源:国家电网)
广西灌阳抽水蓄能电站新合隧道顺利贯通
10月23日,随着最后一声爆破轰鸣消散,灌阳抽水蓄能电站配套工程——新合(新圩~合力)农村公路工程Ⅱ标新合隧道实现全隧贯通。这一关键节点的完成,标志着项目建设迈入新阶段,为后续路面施工、电站机电安装及整体投运奠定了坚实基础。(来源:水电十二局)
甘肃张掖抽水蓄能电站1号引水上斜井导井反拉完成
10月27日,甘肃张掖抽水蓄能电站1号引水系统上斜井溜渣井反拉完成、下斜井定向孔贯通。甘肃张掖抽水蓄能电站引水系统采用两级斜井布置,井斜60度,上斜井长365.7米、下斜井长330米,采用反井法施工工艺。自启动定向钻孔以来,三峡建工甘肃张掖抽蓄项目部全程跟踪破碎围岩条件下定向钻施工卡点难点,及时掌控钻进方向,安全准点实现1号引水系统上、下斜井定向孔贯通。其中上、下斜井定向孔偏斜率分别为0.31‰和0.5‰,精度优于行业规范要求(不大于1%),达到行业先进水平。(来源:三峡建工)
梅州抽水蓄能电站二期工程8号机组并网成功
近日,梅州抽水蓄能电站二期工程8号机组一次并网成功。这一关键节点的达成,标志着电站二期4台30万千瓦机组已全部通过并网测试,为年底前实现240万千瓦规模抽蓄电站全面建成,筑牢了核心基础。按照规划,电站全部机组投产后,每年可消纳清洁能源约72亿千瓦时,减少二氧化碳排放约590万吨,兼具生态效益与能源效益。(来源:水电八局)
广西南宁抽水蓄能电站上水库工程通过蓄水验收
日前,广西南宁抽水蓄能电站上水库工程通过蓄水验收,为电站在今年底前实现全面投产奠定了坚实基础。广西南宁抽水蓄能电站是国家“十四五”能源重大工程、自治区统筹推进重大项目,也是广西首座抽水蓄能电站。电站总装机容量120万千瓦,安装4台30万千瓦立轴单级混流可逆式水轮发电机组,年设计发电量16亿千瓦时。(来源:水电八局)
陕西山阳抽水蓄能电站主体工程正式开工
10月28日下午,陕西山阳抽水蓄能电站主体工程正式开工,项目建设进入新阶段。陕西山阳抽水蓄能电站是国家抽水蓄能“十四五”重点实施项目,同时也是陕西省和三峡集团的重点建设工程,总装机容量120万千瓦。电站建成后,主要承担陕西电网电力系统的调峰、填谷、调频、调相及紧急事故备用等任务,对我国实现“双碳”目标,加快建设新型能源体系具有重要意义。(来源:三峡建工)
江西赣县抽水蓄能电站主体工程正式开工
10月30日,中国电建参与投资并承建的江西赣县抽水蓄能电站主体工程正式开工,标志着电站全面进入施工建设阶段。江西赣县抽水蓄能电站位于赣县区大埠乡境内,距赣州市区直线距离15千米,总装机容量120万千瓦,是国家“十四五”重点实施项目。中国电建所属华东院参与投资,华东院、江西院、水电十五局、水电十四局、水电五局联合体承建,贵阳院监理。(来源:中国电建)
压缩空气储能
青藏地区首例低孔低渗储层压缩空气储能项目首轮放气工作顺利开展
近日,青海油田采油二厂切六区切六评1、切六-212、切六-Q1三口试验井同步启动首轮放气工作,标志着青藏地区首例低孔低渗储层压缩空气储能项目从单井探索阶段迈入井组“同注同采”的关键阶段。此次首轮放气严格遵循“注8采4”工作制度,即前期按每小时2000标准立方米的速度完成8小时注气后,以每小时4000标准立方米的速度开展4小时放气,全程将压力控制在10-16.5兆帕区间。(来源:青海油田微信公众号)
云南能投集团350MW压缩空气储能示范项目开工建设
10月28日,西南地区首个高海拔山地盐穴压缩空气储能项目——云南能投集团350MW压缩空气储能示范项目在安宁市正式开工。安宁350兆瓦压缩空气储能示范项目选址昆明盐矿,总投资18.72亿元,项目通过“低谷蓄能、高峰释能”原理实现灵活调节,储能时长8小时,额定功率放电时长5小时,年利用小时数不低于1500小时,年发电量可达5.25亿千瓦时。(来源:云南省能源投资集团)
重大进展!中储国能江苏南京“百兆瓦级先进压缩空气储能系统装备制造基地项目”综合办公楼顺利封顶
10月26日,中储国能位于南京市江宁经济技术开发区的“百兆瓦级先进压缩空气储能系统装备制造基地项目”综合办公楼顺利封顶,标志着该项目建设取得重要阶段性成果。“百兆瓦级先进压缩空气储能系统装备制造基地项目”占地129.38亩,包括两栋联合厂房、办公楼、仓库等。其中,综合办公楼为基地最高建筑,内设办公区、会议室、展厅、食堂及消防室等功能区。(来源:中储国能)
央国企动态
中国能建:新签合同额近万亿元!第三季度新签风光储等项目363个
10月25日,中国能源建设股份有限公司发布2025年第三季度主要经营数据公告,2025年前三季度新签合同额9927.75亿元,同比增长0.4%。其中,工程建设类合同额9164.76亿元,同比增3.7%,勘测设计及咨询类217.04亿元,增38.01%,工业制造类290.72亿元。根据公告数据显示,新能源及综合智慧能源第三季度新签项目363个,合同金额819.44亿元。(来源:中国能建)
南网储能2025年前三季度新型储能收入26680.81万元,同比增长27.42%
10月28日,南网储能发布2025年前三季度部分经营数据公告。公告显示,截止2025年三季度末抽水蓄能装机容量1058万千瓦,新型储能装机容量65.42万千瓦。抽水蓄能2025年前三季度收入33.06亿元,新型储能2025年前三季度收入26680.81万元。南网储能表示,公司梅州抽水蓄能电站二期工程首台机组(30万千瓦)于2025年8月投产,公司抽水蓄能装机容量增加至1058万千瓦。2025年前三季度新型储能收入同比增长27.42%,主要原因是新增投产云南丘北储能电站(装机容量200MW/400MWh)。(来源:南网储能)
储能项目
19GWh储能+5.2GW光伏!全球最大光储项目开工!
当地时间10月23日上午,中国电建参与承建的阿联酋RTC光储项目奠基仪式在阿联酋阿布扎比隆重举行。项目包含装机容量达5.2吉瓦的光伏电站,并配备总储能容量19吉瓦时的电池系统,是目前全球规模最大、同类项目中技术最先进的项目。整个工程分为南北两个区块,中国电建负责其中北侧区块包括2.1吉瓦光伏和7.6吉瓦时储能。项目预计将于2027年投入运营,总投资超过220亿迪拉姆,可创造逾1万个就业机会,建成后每年可减少约570万吨二氧化碳排放。(来源:国际微参)
广东韶关马坝电网侧220千伏储能项目成功并网
近期,马坝电网侧220千伏储能项目成功并网,标志着韶关储能领域实现“零的突破”。该项目不仅为韶关数据中心集群提供稳定电力支撑,助力“东数西算”工程落地推进,更对保障粤北电网安全运行具有重要意义,关山公司的综合实力在项目建设全过程中得到充分彰显。(来源:广东大舜)
2.5MW/8.359MWh锂电&0.5MW/2MWh钒液流——河南首个"长短配"混合储能项目成功投运!
慧明谦数字能源提供EMS"智慧大脑"的河南省首个"2.5MW/8.359MWh磷酸铁锂+0.5MW/2MWh全钒液流"混合储能项目示范站,近日正式投入商业运行。河南首个锂电+钒液流混合储能站的顺利投运,再次验证慧明谦EMS"长短配"技术的成熟与领先。未来,我们将持续迭代能量管理算法,助力更多园区、工厂、充电站"低成本储电、高可靠用电、零碳排生产",让每一度绿电创造更大价值!(来源:慧明谦数字能源)
河南最大工商业储能电站全容量并网
10月30日,喜讯传来!由中核(南京)能源发展有限公司投资建设的济源钢铁80MW/240MWh用户侧储能项目实现全容量并网。作为河南省目前规模最大的工商业储能电站,该项目的成功投运为济源市钢铁企业绿色发展注入强劲动力,也成为落实国家“双碳”战略、推动能源转型的重要实践。(来源:中核南京)
陕西渭南白水电化学储能电站顺利投运
近期,渭南白水电化学储能电站(驭源储能电站)顺利并网投运,标志着陕西省在大型构网型储能领域实现“零突破”。电站的成功建设将有效减少因电力供需不平衡导致的电力浪费,进一步提升白水新能源消纳利用率。储能电站位于渭南市白水县雷公工业园区,总占地面积约48亩,采用目前最先进的构网型磷酸铁锂技术,是陕西省首个大规模电网侧构网型电化学储能电站,也是国网陕西电力储能有限公司积极响应国家能源战略、服务地方经济、社会发展的具体实践。(来源:山东泰开变压器有限公司)
新疆和田市100兆瓦/400兆瓦时独立储能项目储能区设备全部顺利就位
近日,立新和田市100兆瓦/400兆瓦时独立储能项目——储能区电池舱与PCS舱全部精准就位!这也标志着项目取得重大进展,吹响项目新阶段的冲锋号!电池舱是项目的“能量心脏”,PCS舱是“动力中枢”,二者的全部就位、协同发力,为后续的设备调试、性能测试筑牢根基,也将为区域能源结构升级、实现绿色低碳发展注入强劲动力。该项目将进入系统联调的新阶段。(来源:立新能源)
山西晋国科技集团签约大型独立储能项目
10月27日,山西晋国科技集团有限公司、安徽汉星能源有限公司与晋城市阳城县人民政府就町店400MW/800MWh电化学独立储能项目成功签署合作协议。该项目总投资约11亿元,建设周期12个月,位于阳城县町店镇,将建400MW/800MWh电化学独立储能电站。该项目建成投产后,将有效提升晋城市阳城县电网的稳定性和可靠性,促进新能源消纳,推动能源结构转型,为地方政府带来显著的经济、社会和环境效益!(来源:晋国集团)
重磅!600MW/1800MWh综合储能示范项目开工仪式圆满举行!
2025年10月28日上午,备受行业关注的600MW/1800MWh综合储能电站示范项目开工仪式,在山东潍坊隆重拉开帷幕。该项目位于潍坊市寒亭区珠江西街与海林路交叉口西侧北海工业园内,总体规划规模600MW/1800MWh,分期建设实施。该项目建成后将成为山东省规模最大的独立储能电站之一,通过“磷酸铁锂+全钒液流”混合储能技术路径,实现电网调峰、新能源消纳和工商业用电保障等多场景应用,助力山东新型能源体系构建与“双碳”目标实现。(来源:锐翊电力)
中国燃气携手巴斯夫杉杉打造大型智能储能电站投运
10月28日,中国燃气控股有限公司携手巴斯夫旗下巴斯夫杉杉电池材料有限公司打造的40MW/80MWh新型智能储能电站,在巴斯夫杉杉长沙基地正式启用。该电站是湖南省内具有示范意义的大型用户侧储能设施,采用成熟的电化学储能技术和智能能量管理系统,能有效保障基地电力供应稳定,优化能源使用结构,提升绿色电力利用率,为区域能源结构优化升级注入重要动力。(来源:中燃集团)
来源:储能头条
切换行业





正在加载...


