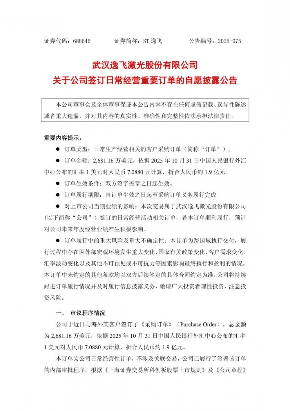
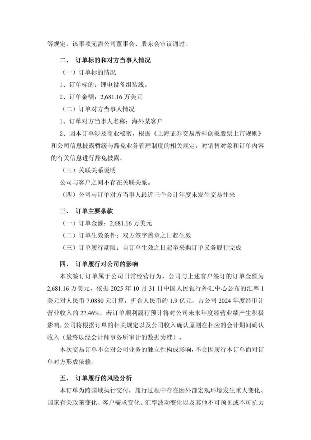
近日,逸飞激光发布公告称,公司与海外某客户签订了锂电设备组装线《采购订单》,总金额达2681.16万美元,按2025年10月31日汇率折算约合人民币1.9亿元。
逸飞激光表示,本订单为跨国域执行交付,履行过程中存在因外部宏观环境发生重大变化、国家有关政策变化、客户需求变化、汇率波动变化以及其他不可预见或不可抗力等因素影响最终执行和盈利的情况,本订单中未约定的其他条款均以双方后续签定的具体合同约定为准,公司将持续跟进订单履行情况并及时履行信息披露义务,敬请广大投资者理性投资,注意投资风险。
原公告如下:



切换行业






正在加载...



