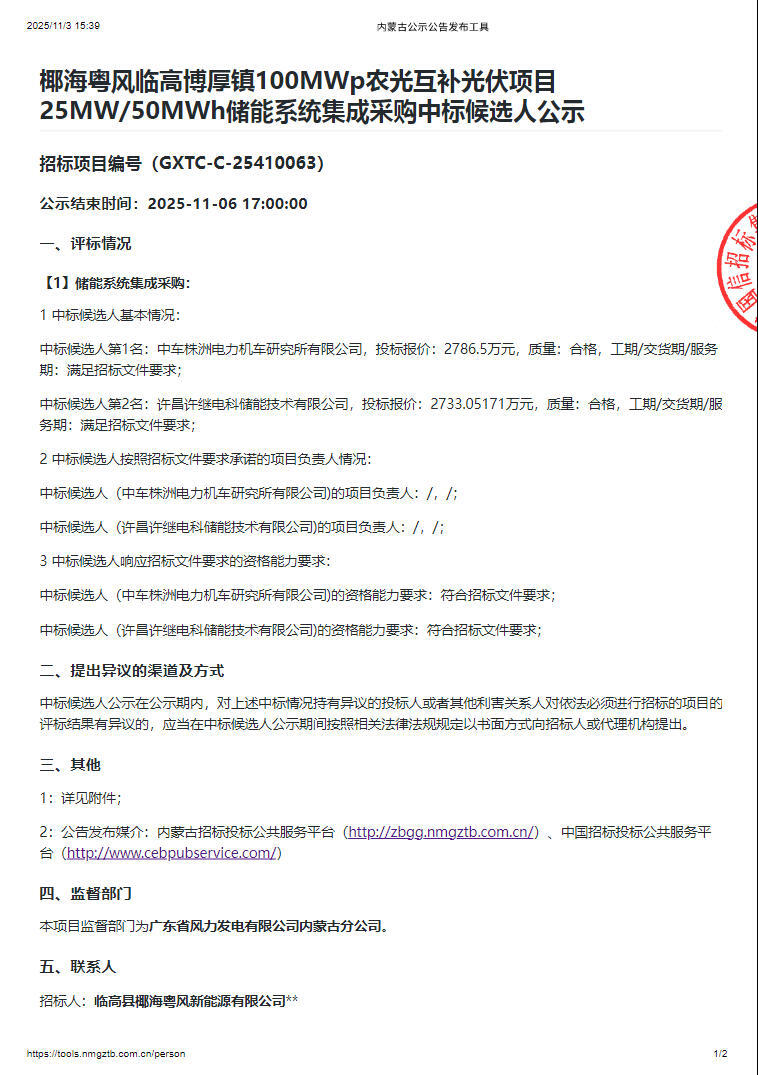
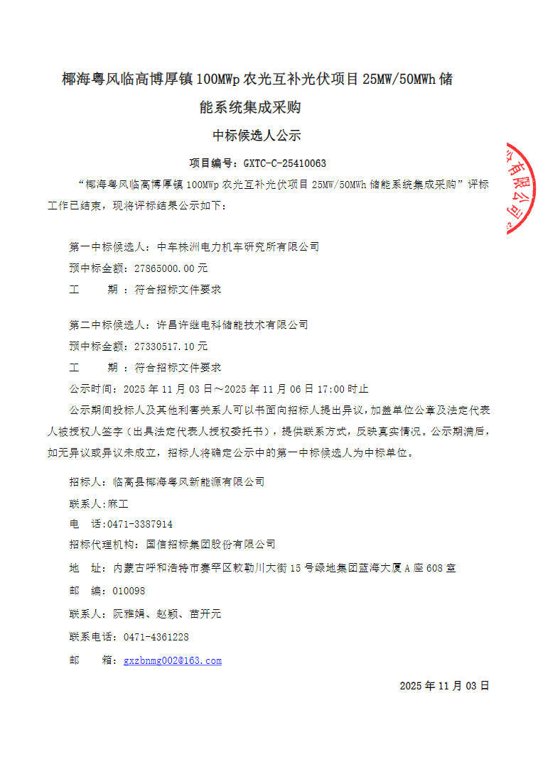
11月3日,椰海粤风临高博厚镇100MWp农光互补光伏项目25MW/50MWh储能系统集成采购中标候选人公示。
第一中标候选人为中车株洲电力机车研究所有限公司,投标报价2786.5万元,折合单价0.5573元/Wh;第二中标候选人为许昌许继电科储能技术有限公司,投标报价2733.05171万元,折合单价0.5466元/Wh。

项目位于海南省临高县,项目装机容量为100MWp。根据项目接入系统报告及其批复,本项目新建一座110kV升压站,以110kV电压等级接入系统,新建一回110kV线路接至110kV金马物流站,线路路径总长度为22.7km,其中架空段线路全长20.11km,电缆段路径长2.7km。本项目配套建设25MW/50MWh储能装置,储能设施采用成套集装箱式,储能系统直流侧额定电压采用1500V。
要求投标人在2020年1月1日至招标公告发布日(以合同签订时间为准)应具有电化学储能系统集成设备(含EMS、PCS、BMS、电池等)成套合同业绩累计容量100MWh以上(含100MWh),其中含1项已投运单体容量50MWh以上(含50MWh)业绩。业绩合同签订方必须为投标人,不包括投标人上级集团公司或其子公司签订的业绩合同。
原公告如下:



切换行业





正在加载...



