11月3日,张家界永定区立功桥变共享储能电站(100兆瓦/200兆瓦时)EPC总承包项目储能系统设备采购成交候选人公示。
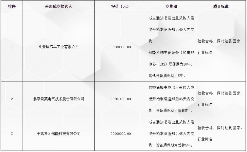
第一中标候选人为比亚迪汽车工业有限公司,投标报价89980000元,折合单价0.4499元/Wh;第二中标候选人为北京索英电气技术股份有限公司,投标报价90201400元,折合单价0.451元/Wh;第三中标候选人为平高集团储能科技有限公司,投标报价90000000元,折合单价0.45元/Wh。

本储能电站项目建设规模为装机容量100MW/200MWh,接入电网电压为110kV。磷酸铁锂电池具有高安全性,因此使用磷酸铁锂电池作为本储能电站储能电池,储能系统包含储能电池系统(内含BMS)、变流升压一体机及EMS能量管理系统。
储能系统采用全户外预制舱式布置,户外放置34个储能电池预制舱和17个PCS升压变预制舱。每个储能电池预制舱采用磷酸铁锂电池3MW/6.012MWh或2.5MW/5.01MWh组柜方案;每个PCS升压变预制舱安装2台3000kW储能变流器(PCS)和1台37±2x2.5%/0.8kV 容量为6300kVA双绕组干式升压变压器,每2个储能电池预制舱共2个3MW/2.5MW电池单元串,通过2台3000kW储能变流器(PCS)并接至6300kVA升压变压器。
原公告如下:
张家界永定区立功桥变共享储能电站(100兆瓦/200兆瓦时)EPC
总承包项目储能系统设备采购成交候选人公示
张家界永定区立功桥变共享储能电站(100兆瓦/200兆瓦时)EPC总承包项目储能系统设备采购(具体采购内容详见竞争性磋商文件)竞争性磋商于2025年10月27日下午(14:30时)在贵州省水利水电勘测设计研究院股份有限公司(工程建设公司会议室)进行竞争性磋商,竞争性磋商小组根据竞争性磋商文件的评审方法和标准,对各竞争性磋商响应人的响应文件进行评审,并推荐了以下采购成交候选人,现对竞争性磋商结果进行公示。

采 购 人:贵州省水利水电勘测设计研究院股份有限公司 项目联系人:邓文高 地址:贵州省贵阳市宝山南路27号 联系方式:17684295056
项目法人:张家界星辰新能源科技有限公司
公 示 期:2025年11月3日~2025年11月4日
投诉机构:贵州省水利水电勘测设计研究院股份有限公司党群工作部 联系电话:0851-85584256
发布时间:2025年11月3日
切换行业






正在加载...



