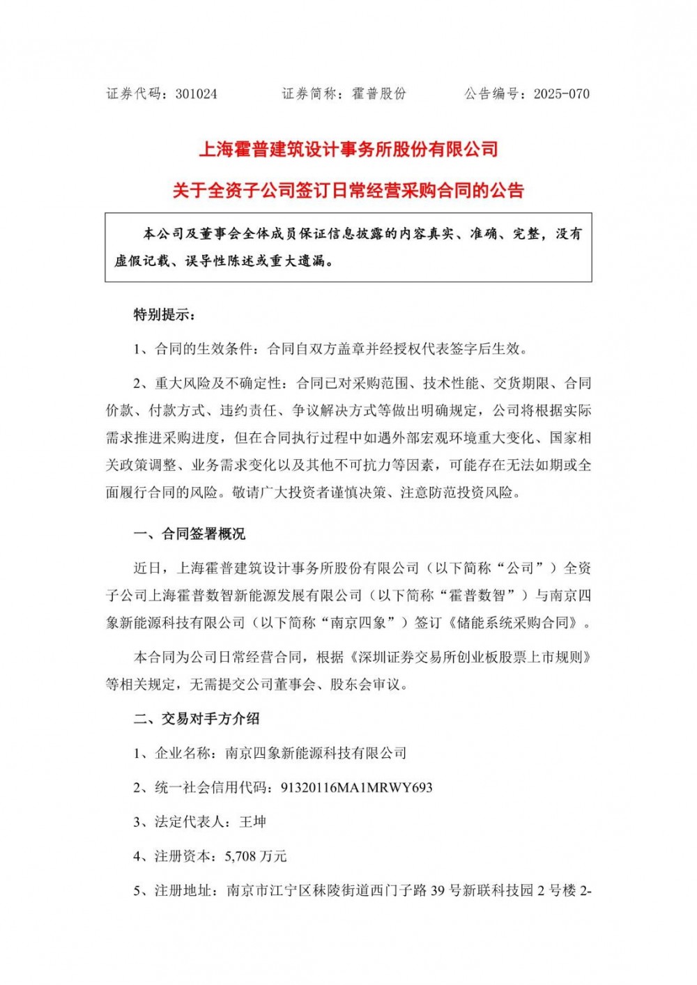
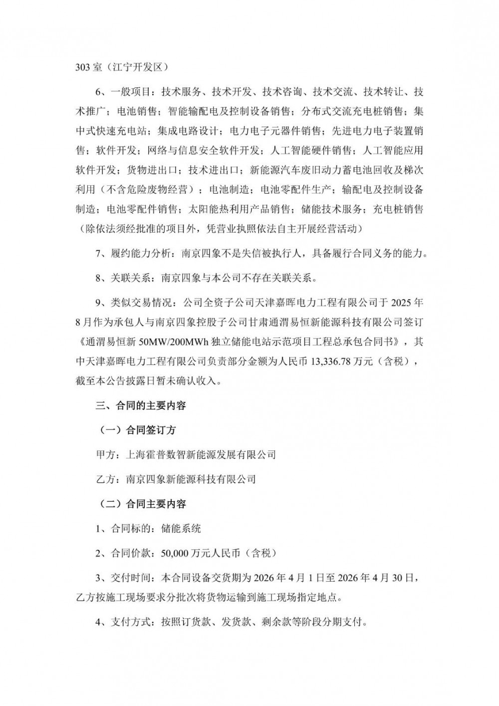
11月4日,霍普股份发布公告称,公司全资子公司上海霍普数智新能源发展有限公司与南京四象新能源科技有限公司签订《储能系统采购合同》。
本合同设备交货期为2026年4月1日至2026年4月30日。
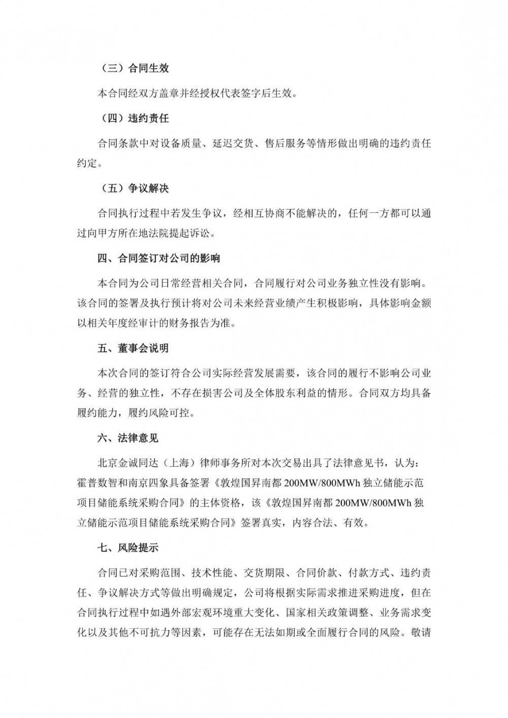
霍普股份表示,本合同为公司日常经营相关合同,合同履行对公司业务独立性没有影响。该合同的签署及执行预计将对公司未来经营业绩产生积极影响,具体影响金额以相关年度经审计的财务报告为准。
原公告如下:




日期:2025-11-05 来源:霍普股份
能源资讯一手掌握,关注 "储能头条" 微信公众号
看资讯 / 读政策 / 找项目 / 推品牌 / 卖产品 / 招投标 / 招代理 / 发文章
扫码关注
免责声明:本文仅代表作者本人观点,与国际储能网无关,文章内容仅供参考。凡本网注明"来源:国际储能网"的作品,均为本站原创,转载请注明“来源:国际储能网”!凡本网注明“来源:XXX(非国际储能网)”的作品,均转载自其它媒体,转载目的在于传递更多信息,并不代表本网赞同其观点和对其真实性负责。
如因作品内容、版权和其它问题需要同本网联系的,请在相关内容刊发之日起30日内进行,我们将第一时间进行删除处理 。联系方式:400-8256-198