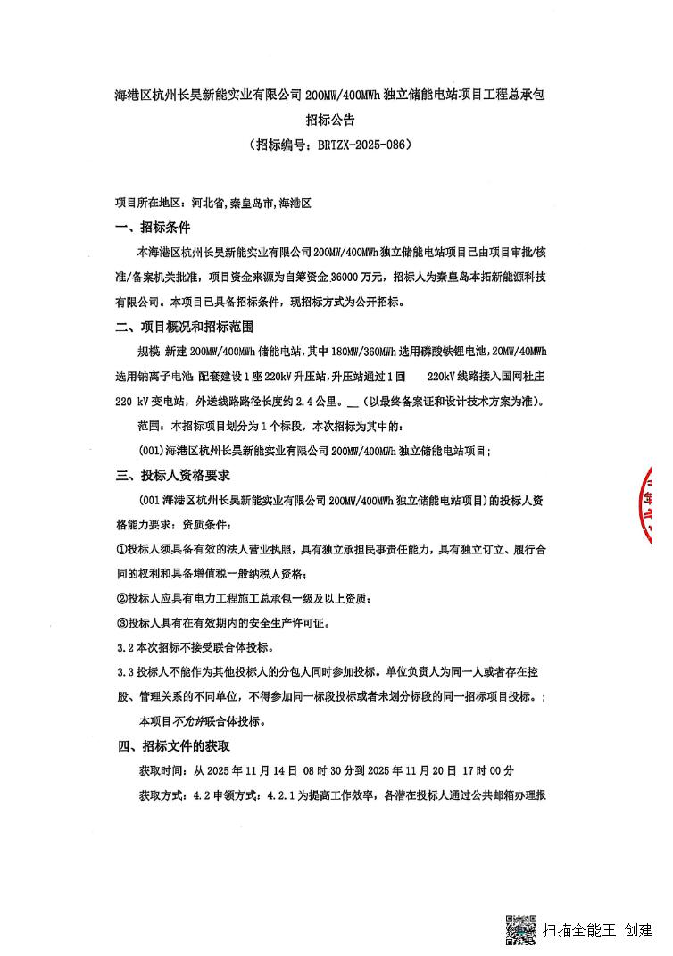
11月13日,海港区杭州长昊新能实业有限公司200MW/400MWh独立储能电站项目招标公告发布。
其中180MW/360MWh选用磷酸铁锂电池,20MW/40MWh选用钠离子电池,配套建设1座220kV升压站,升压站通过1回220kV线路接入国网杜庄220kV变电站。项目总投资36000万元,合单价0.9元/Wh,资金来源为自筹资金。
本次招标不接受联合体投标。
原公告如下:



日期:2025-11-14 来源:中国招标投标公共服务平台
能源资讯一手掌握,关注 "储能头条" 微信公众号
看资讯 / 读政策 / 找项目 / 推品牌 / 卖产品 / 招投标 / 招代理 / 发文章
扫码关注
免责声明:本文仅代表作者本人观点,与国际储能网无关,文章内容仅供参考。凡本网注明"来源:国际储能网"的作品,均为本站原创,转载请注明“来源:国际储能网”!凡本网注明“来源:XXX(非国际储能网)”的作品,均转载自其它媒体,转载目的在于传递更多信息,并不代表本网赞同其观点和对其真实性负责。
如因作品内容、版权和其它问题需要同本网联系的,请在相关内容刊发之日起30日内进行,我们将第一时间进行删除处理 。联系方式:400-8256-198