引言
在当前电子设备设计中,PCB高度与布线密度的矛盾日益突出。传统电解电容因体积臃肿,难以满足紧凑布局需求,尤其在多层板、高电流应用中,其ESR高、寿命短、空间占用大等问题凸显。
永铭解决方案与优势
永铭固态电容通过采用高导电率高分子材料与卷绕工艺,在相同容值下实现更薄的封装结构。以VP4系列为例,其3.95mm高度为贴片电容全球最薄,额定电压6.3V~35V,容值220μF条件下ESR仅60mΩ。
推荐型号:

实际应用案例
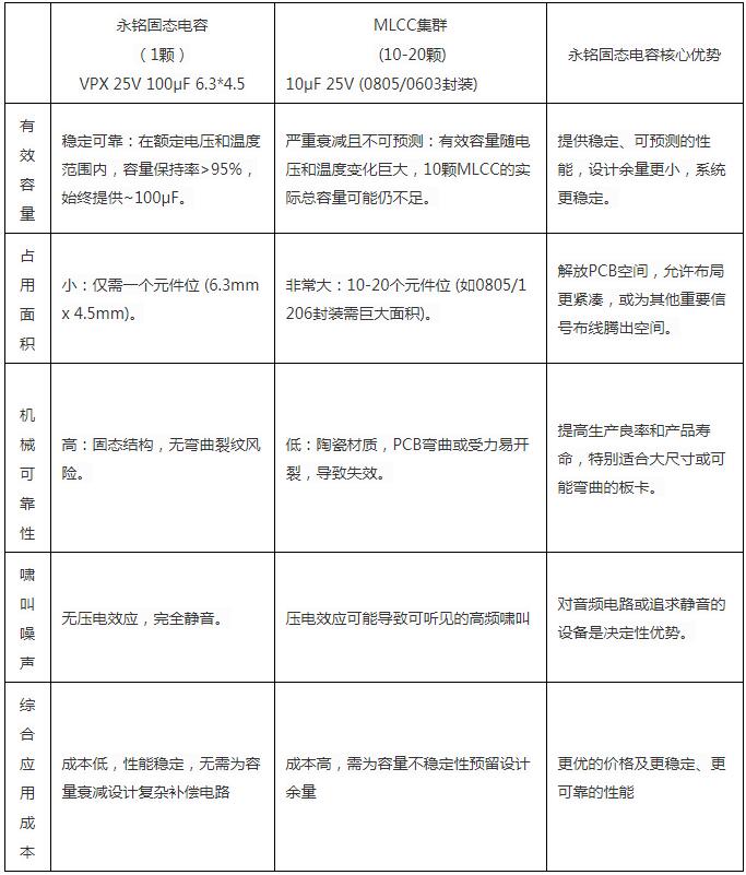
【案例分享1:无线充-替代陶瓷MLCC方案】
MLCC规格:25V 10μF(0805/0603封装)
固态电容:VPX 25V 100μF 6.3*4.5(贴片)
取代方案优势:用一颗高性能电解电容整合一大片MLCC阵列,从而极大节省PCB面积、简化设计、提升容量稳定性。

【案例分享2:安克14合1屏显桌面充电扩展坞】


结语
永铭以技术领先与产品可靠性为核心,正逐步取代日韩品牌,成为全球电源设计中的头部电容供应商。我们将持续深耕高频、高容、超薄领域,为电子设备提供“更小、更稳、更耐久”的电容解决方案。
切换行业






正在加载...



