储能头条(chuneng365)为您精选一周内储能企业代表性的事件,欢迎读者朋友在文末“写留言”处,与我们互动、交流、探讨。


储能政策
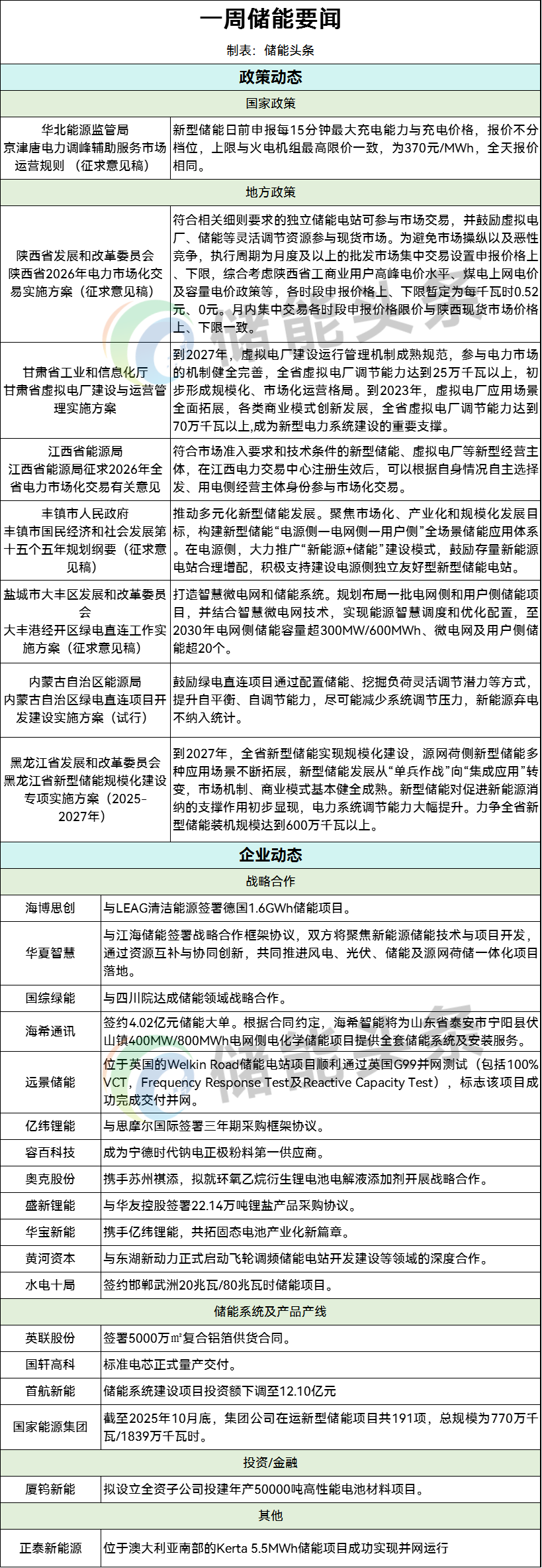
1、国家政策
京津唐电力调峰辅助服务市场运营规则 (征求意见稿):储能日前申报最高370元/MWh
11月17日,华北能源监管局征求京津唐电力调峰辅助服务市场运营规则 (征求意见稿)意见,新型储能日前申报每15分钟最大充电能力与充电价格,报价不分档位,上限与火电机组最高限价一致,为370元/MWh,全天报价相同。(来源:国家能源局华北监管局)
2、地方政策
上限0.52元/kWh、独立储能可参与!陕西2026年电力市场化交易实施方案征求意见!
11月14日,陕西省发展和改革委员会发布了《陕西省2026年电力市场化交易实施方案(征求意见稿)》。文件指出,符合相关细则要求的独立储能电站可参与市场交易,并鼓励虚拟电厂、储能等灵活调节资源参与现货市场。为避免市场操纵以及恶性竞争,执行周期为月度及以上的批发市场集中交易设置申报价格上、下限,综合考虑陕西省工商业用户高峰电价水平、煤电上网电价及容量电价政策等,各时段申报价格上、下限暂定为每千瓦时0.52元、0元。月内集中交易各时段申报价格限价与陕西现货市场价格上、下限一致。(来源:陕西省发展和改革委员会)
甘肃省虚拟电厂建设与运营管理实施方案:到2027年全省虚拟电厂调节能力达到25万千瓦以上
11月14日,甘肃省工业和信息化厅印发《甘肃省虚拟电厂建设与运营管理实施方案》。其中提到,到2027年,虚拟电厂建设运行管理机制成熟规范,参与电力市场的机制健全完善,全省虚拟电厂调节能力达到25万千瓦以上,初步形成规模化、市场化运营格局。到2023年,虚拟电厂应用场景全面拓展,各类商业模式创新发展,全省虚拟电厂调节能力达到70万千瓦以上,成为新型电力系统建设的重要支撑。(来源:甘肃省工业和信息化厅)
江西:储能根据自身情况自主选择发、用电侧经营主体身份参与市场化交易
11月18日,江西省能源局征求2026年全省电力市场化交易有关意见,提到,符合市场准入要求和技术条件的新型储能、虚拟电厂等新型经营主体,在江西电力交易中心注册生效后,可以根据自身情况自主选择发、用电侧经营主体身份参与市场化交易。虚拟电厂市场注册条件和流程、与聚合资源主体签订聚合服务套餐、参与电力市场交易事项按照省内虚拟电厂运营方案及电力市场相关规则、细则执行。(来源:江西省发展和改革委员会)
内蒙古乌兰察布市丰镇市“十五五”规划:构建新型储能“电源侧-电网侧-用户侧”全场景储能应用体系
11月17日,丰镇市人民政府发布《丰镇市国民经济和社会发展第十五个五年规划纲要(征求意见稿)》。文件提出,推动多元化新型储能发展。聚焦市场化、产业化和规模化发展目标,构建新型储能“电源侧-电网侧-用户侧”全场景储能应用体系。在电源侧,大力推广“新能源+储能”建设模式,鼓励存量新能源电站合理增配,积极支持建设电源侧独立友好型新型储能电站。在电网侧,着力优化电网支撑能力,支持在关键节点和薄弱区域布局电网侧独立/共享新型储能电站,提升系统调节与安全稳定水平。在用户侧,积极引导政府、医院、学校、工业园区等重要用户配置储能设施,提升用电经济性和可靠性。探索发展长时储热型光热发电,增强系统灵活性。(来源:丰镇市发展和改革委员会)
江苏盐城大丰港经开区绿电直连工作实施方案:打造智慧微电网和储能系统
11月18日,盐城市大丰区发展和改革委员会发布《大丰港经开区绿电直连工作实施方案(征求意见稿)》。文件提出,打造智慧微电网和储能系统。规划布局一批电网侧和用户侧储能项目,并结合智慧微电网技术,实现能源智慧调度和优化配置,至2030年电网侧储能容量超300MW/600MWh、微电网及用户侧储能超20个。(来源:盐城市大丰区发展和改革委员会)
内蒙古:鼓励绿电直连项目通过配置储能等方式提升自平衡、自调节能力
11月19日,内蒙古自治区能源局公开征求《内蒙古自治区绿电直连项目开发建设实施方案(试行)》意见,提到,鼓励绿电直连项目通过配置储能、挖掘负荷灵活调节潜力等方式,提升自平衡、自调节能力,尽可能减少系统调节压力,新能源弃电不纳入统计。项目规划新能源利用率应参照自治区能源局确定的年度新能源利用率目标。(来源:内蒙古自治区能源局)
2027年新型储能装机达6GW以上!黑龙江新型储能规模化建设专项实施方案发布
11月20日,黑龙江省发展和改革委员会发布《黑龙江省新型储能规模化建设专项实施方案(2025-2027年)》。到2027年,全省新型储能实现规模化建设,源网荷侧新型储能多种应用场景不断拓展,新型储能发展从“单兵作战”向“集成应用”转变,市场机制、商业模式基本健全成熟。新型储能对促进新能源消纳的支撑作用初步显现,电力系统调节能力大幅提升。力争全省新型储能装机规模达到600万千瓦以上。(来源:黑龙江省发展和改革委员会)
行业动态
1、国际资讯
正泰新能源澳大利亚Kerta储能项目成功并网
近日,正泰新能源位于澳大利亚南部的Kerta 5.5MWh储能项目在南澳电网公司(SA Power Networks)工作人员的见证下成功实现并网运行。该项目是在2022年已建成的Kerta 4.95MWac光伏项目基础上的储能扩建,标志着正泰新能源作为项目业主与合作伙伴绿金能源(Green Gold Energy)的再度携手。与此同时,正泰智维将正式承接Kerta光储一体化项目的运维管理工作,为项目及周边社区提供高可靠性的资产运营服务,进一步夯实公司在海外新能源资产管理领域的业绩基础。(来源:正泰新能源)
Aukera 为其在罗马尼亚的电池储能项目获得融资
近日,奥克拉能源公司(Aukera Energy)从奥地利公共信贷股份公司(Kommunalkredit Austria AG)获得6000万欧元的债务融资,用于为其在罗马尼亚建设首个独立电池储能系统提供资金。该项目位于雅洛米恰县古拉雅洛米恰伊镇,装机容量为250兆瓦/500兆瓦时,建成后将成为中东欧最大的储能项目之一,并将分两期交付。一期工程正在建设中,整个项目预计将于2026年中期投入运营。奥地利公共信贷股份公司担任此次融资的唯一牵头安排行。(来源:国际能源网编译)
海博思创与LEAG清洁能源签署德国1.6GWh储能项目
德国当地时间11月18日,北京海博思创科技股份有限公司(股票代码:688411.SH)旗下德国子公司海博思创国际(德国)有限公司,与LEAG清洁能源有限公司正式签署协议,双方将在德国联合打造一座规模达1.6GWh的大型储能项目,该项目建成后将跻身欧洲大型电池储能设施之列。(来源:海博思创)
印度1.5GWh独立电池储能项目启动投标
近日,印度泰米尔纳德邦绿色能源有限公司(TNGECL)就1.5GWh储能项目启动招标,拟在泰米尔纳德邦建设七个独立电池储能系统(BESS),总容量为1500兆瓦时(375兆瓦 x 4小时)。这些项目有资格通过电力系统发展基金(PSDF)获得可行性缺口资金(VGF)。(来源:国际能源网编译)
爱尔兰电池储能首次参与电力批发市场
近日,爱尔兰出台了新的批发电力市场规则,旨在允许电池储能资产直接参与电力市场交易。自11月11日起,爱尔兰调度与配电计划(SDP)正式启动。这项重要的电网现代化和灵活性提升计划由爱尔兰岛上的两家输电系统运营商(TSO)——爱尔兰电网公司(EirGrid)和北爱尔兰系统运营商(SONI)牵头实施。(来源:国际能源网编译)
Aukera罗马尼亚250MW/500MWh储能项目融资6000万欧元
近日,奥克拉能源公司(Aukera Energy)已从奥地利市政信贷银行(Kommunalkredit Austria)获得6000万欧元债务融资,用于为其在罗马尼亚建设首个独立电池储能系统提供资金。该项目位于雅洛米察县古拉雅洛米泰镇,装机容量为250兆瓦/500兆瓦时,建成后将成为中东欧最大的储能项目之一,并将分两期交付。一期工程正在建设中,整个项目预计将于2026年中期投入运营。奥地利市政信贷银行担任此次融资的唯一牵头安排行。(来源:国际能源网编译)
埃及计划开发1.2GW太阳能+720MWh储能项目
近日,埃及电力和可再生能源部、埃及电力传输公司以及由 Infinity Power 和 Hassan Allam Utilities Energy Platform 组成的财团正式签署协议,共同开发总装机容量为1.2吉瓦的太阳能发电项目,并配套建设720兆瓦时的电池储能系统。根据协议,该项目将在埃及不同地区分两个阶段推进。第一阶段是在阿斯旺省本班太阳能园区建设一座200MW太阳能发电厂,并配套建设120兆瓦时的储能系统。(来源:国际能源网编译)
2、国内资讯
华夏智慧与江海储能签署战略合作框架协议
11月14日,华夏智慧(浙江)能源有限公司与南通江海储能技术有限公司正式签署战略合作协议。双方将聚焦新能源储能技术与项目开发,通过资源互补与协同创新,共同推进风电、光伏、储能及源网荷储一体化项目落地,为能源结构优化与产业升级注入新动能。(来源:华夏中科)
国综绿能与四川院达成储能领域战略合作
11月17日至20日,国综 (四川) 综合能源服务有限公司(以下简称 “国综四川”)与四川电力设计咨询有限责任公司(以下简称 “四川院”)正式签署合作框架协议,双方将聚焦储能项目开发、技术服务、工程建设等核心领域展开深度合作,共同助力能源产业低碳转型。(来源:国综绿能西南事业部)
海希通讯成功签约4.02亿元储能大单,新能源战略实现重大突破!
近日,海希通讯迎来重大利好消息!公司旗下全资孙公司海希智能科技(浙江)有限公司(以下简称“海希智能”)与浙江兆合贵能源科技有限公司正式签署储能系统采购合同,合同总金额高达4.02亿元。根据合同约定,海希智能将为山东省泰安市宁阳县伏山镇400MW/800MWh电网侧电化学储能项目提供全套储能系统及安装服务。该项目是山东省电网侧储能建设的重要项目,建成后将显著提升区域电网调峰能力,促进新能源消纳,对推动当地能源结构优化具有重要意义。(来源:海希新能源)
远景储能Welkin Road项目全面通过G99测试
近日,远景储能位于英国的Welkin Road储能电站项目顺利通过英国G99并网测试(包括100% VCT,Frequency Response Test及Reactive Capacity Test),标志该项目成功完成交付并网。Welkin Road项目坐落于曼彻斯特东南部Stockport,由英国Masdar Arlington公司投资,远景储能提供全套电池储能系统。这是远景在英国市场部署的又一里程碑,不仅是其产品进入英国乃至欧洲市场的关键技术壁垒,也再次彰显远景在全球储能市场强大的并网能力与技术领先性。(来源:远景储能)
亿纬锂能与思摩尔国际签署三年期采购框架协议
11月20日,亿纬锂能发布公告称,公司与思摩尔国际控股有限公司签订《采购框架协议》,思摩尔国际及其附属公司将向公司及附属公司持续性地采购电芯等产品作为原材料。从2026年1月1日起,思摩尔国际向亿纬锂能采购电芯等产品。就采购上述电芯等产品将支出的采购费,由亿纬锂能及思摩尔国际参考曾经或正在履行的采购合同(如有)、相关商品的市场收费标准等进行确定,并按一般商业条款进行有关交易。实际发生金额以相关方在相关期间内就相关项目所签署的订单确定后并经会计师审计的数额合计为准。(来源:亿纬锂能)
储能数据
河南省2025年10月储能装机285万千瓦,占比1.74%
11月20日,河南省2025年10月份电力供需情况通报。截至10月底,全省装机容量16407万千瓦,同比增加1774万千瓦。其中,水电装机673万千瓦,占比4.1%;火电装机7517万千瓦,占比45.81%;风电装机2599万千瓦,占比15.84%;太阳能装机5333万千瓦,占比32.5%;储能装机285万千瓦,占比1.74%。(来源:河南能源监管办)
储能标事
1、招标项目
盛储中宁天都山960MW/1920MWh网侧独立共享储能示范项目EPC招标
11月20日,盛储中宁天都山960MW/1920MWh网侧独立共享储能示范项目EPC总承包-公开招标公告发布。盛储中宁天都山960MW/1920MWh网侧独立共享储能示范项目配套建设330kV升压站1座,以1回330kV线路接入中宁天都山750kV变电站。投标人近5年(2020年11月1日至投标截止日,以合同签订之日为准)应至少具有1项已完成的单个项目储能规模100MW/200MWh(含)以上储能工程的EPC总承包或施工总承包或设计的业绩。(来源:中招联合招标采购平台)
500MW/1000MWh!青海省海南州储能工程EPC总承包招标
11月20日,中国电建电建新能源公司中电建共和100万千瓦光伏光热项目海南州香加#1储能工程项目EPC总承包采购项目公开招标公告发布。本项目为海南州香加#1储能工程项目,拟规划新建500MW/1000MWh储能电站,一期建设267.5MW/535MWh储能电站(一期一阶段建设330kV升压站+100MW/200MWh储能,一期二阶段建设167.5MW/335MWh储能),二期建设232.5MW/465MWh储能(集中布置一期储能东侧区域),集中布置于场址区,本项目新建一座330kV升压站,接入已建香加变。(来源:中国电建阳光采购网)
山西忻州经济开发区200MW/205MWh独立混合储能项目EPC招标
11月20日,鹏辉力赫忻州经济开发区200MW/205MWh独立混合储能项目EPC总承包(一期)招标公告发布。项目总占地面积50亩,储能拟建设规模148MW/200.5328MWh,其中配置磷酸铁锂储能100MW/200MWh,飞轮储能48MW/532.8kWh(基础全部施工完成,其中预留16MW/177.6kWh设备后期安装)。磷酸铁锂储能100MW/200MWh预制式集装箱储能站一座,包含电池、PCS一体化集装箱20套、其中箱逆变一体机20套;飞轮储能48MW/532.8kWh集装箱式储能站一座,本期安装4MW/44.4kWh储能单元8个;220kV升压站一座以及配套建设消防系统、照明系统、计算机监控系统各一套,外输送线路及对侧改造,所有试验及并网手续。(来源:国信e采)
陕西省陇县270MW/1080MWh磷酸铁锂电池系统EPC工程招标
11月20日,陕西省陇县300MW/1200MWh混合储能示范项目一期270MW/1080MWh磷酸铁锂电池系统EPC工程招标公告发布。本工程为陕西省陇县300MW/1200MWh混合储能示范项目,一期建设270MW/1080MWh磷酸铁锂电池系统,厂区内新建一座110kV升压站,经升压变压后,接入330kV关山变汇集站。本工程建设地点位于陕西省宝鸡市陇县工业园区新材料产业园,位于陇县西南侧约7km处。(来源:陕西采购与招标网)
10MW/20MWh!五粮液产业园区储能电站项目招标
11月20日,五粮液产业园区储能电站项目招标公告发布。招标范围为10MW/20MWh五粮液产业园(江北园区)储能电站建设,包含设计、设备供应、设备安装调试以及建设过程中相关行政手续办理、质量验收、并网接入验收等行政许可工作。包含设计、供应、运输、装卸、吊装、安装、调试、试验、培训和售后服务等方面工作。(来源:宜宾市公共资源交易信息网)
安徽省蚌埠市怀远县300MW/600MWh电化学储能电站招标
11月20日,怀远县京晖新能源300兆瓦/600兆瓦时储能电站建设项目总承包招标公告发布。本项目占地面积26666.7平方米,建设一座规模为300MW/600MWh电化学储能电站,配套建设一座35KV/220kV升压站,安装一台320MVA有载调压变压器,站内220kV配电装置采用GIS设备预制舱形式布置,主变户外布置并配套配电室、二次设备室、消防等附属设施。储能装置采用集装箱形式,储能电站按照不大于50MWh设置一个分区,分区设置环形道路。共设置12个储能系统分区,由60个储能单元组成。单个储能单元由1座电池集装箱及1座升压一体机组成,单个电池舱容量为10MWh。升压一体机内含通讯动力柜、2台2500kW的PCS、1台容量为5000KVA的35kV变690V干式变压器。(来源:安招采)
0.925元/Wh!新疆100MW/400MWh独立储能电站EPC招标
11月21日,常州尚威喀什地区麦盖提县10万千瓦/40万千瓦时独立储能电站项目EPC总承包招标公告发布。该项目位于新疆维吾尔自治区喀什地区麦盖提县,项目资金为自筹资金37000万元,招标人为常州尚威环境服务有限公司,采用公开招标方式推进。项目拟建设100MW/400MWh构网型独立储能电站,对已建的220kV升压汇集站进行扩建增容(升压汇集站本身不在本项目范围内)。储能装置采用磷酸铁锂电池储能系统,由80台5MWh储能电池单元和20台5MVA升压变流一体化单元组成,变流器和储能电池系统为预制舱式布置,通过4回独立35kV电缆线路接入220kV升压汇集站35kV母线侧。(来源:中国招标投标公共服务平台)
新疆乌苏市200MW/800MWh独立储能项目EPC招标
11月17日,乌苏市20万kW/80万kWh独立储能项目EPC招标公告发布。项目建设规模包括但不限于新建200MW/800MWh磷酸铁锂储能系统及配套升压站、生活设施、220kV送出线路及其配套建筑工程等。本项目不允许分包和转包。(来源:新疆阳光采购服务平台)
大唐甘肃玉门100MW/400MWh储能EPC招标
11月19日,大唐甘肃玉门100MW400MWh独立储能新建项目EPC总承包招标公告发布。玉门市独立储能电站一期100MW/400MWh工程EPC总承包项目包括(但不限于):本项目五通一平、施工临建、储能系统、35kV集电线路、330kV升压站扩建、进站和进场道路、综合楼及附属建筑等全部工程的勘察设计(含地质详勘、专项报告编制等);除甲供范围以外的设备和材料采购(含随机备品备件、安全工器具、专用工器具等);建筑安装工程施工(含五通一平、施工许可证办理);办公及临建;地基处理;项目管理;设备监造、实验、试验、检查测试、验收、培训、调试及试运行;负责并网手续办理、移交生产;性能质量保证、工程质量保修期限内服务过程的总承包。(来源:大唐电子商务平台)
300MW/1.2GWh!新疆阿勒泰构网型储能EPC招标!
11月18日,布尔津县集中共享储能电站二期建设项目招标公告发布。项目建设300MW/1200MWh构网型储能电站及配套附属设施,建设场景为电网侧,具体技术路线为磷酸铁锂电池。包含120个0.25万千瓦/1万千瓦时储能子单元、电气化设备、道路及其他附属设施。投标人近5年(2020年1月1日至投标截止之日,以合同签订之日为准)具有至少1项20万千瓦时(及以上)储能项目业绩。(来源:中基电科电子交易网)
安徽200MW/400MWh独立公用储能电站EPC招标
11月18日,中核汇能安徽新能源有限公司濉溪县韩村200MW400MWh独立公用储能电站项目(一期100MW200MWh)EPC总承包招标公告发布。本工程项目站址位于安徽省淮北市濉溪县韩村镇西南约7.5km处,本期建设规模100MW/200MWh(终期建设规模200MW/400MWh),采用磷酸铁锂电池。配套建设1座220kV升压站。本期配置1台110MVA双绕组变压器(终期2台),经过1回输电线路接入220kV藕池变220kV母线。储能电站电池经内部串、并联形成5MW/10MWh储能电池预制箱,每个储能电池预制箱对应1个储能变流升压一体机,每5个储能单元经1回35kV线路接入220kV升压站35kV侧,全站共计20个储能单元,通过4回35KV集电线路汇集接入储能电站升压变35kV母线侧。(来源:中核集团电子采购平台)
最高限价42亿元!内蒙古 1GW/6GWh电源侧储能EPC招标
11月21日,察右中旗 100 万千瓦/600 万千瓦时电源侧储能项目设计采购施工总承包(EPC)招标公告。察右中旗100万千瓦/600万千瓦时电源侧储能项目设计采购施工总承包(EPC),招标人为察哈尔右翼中旗聚辉新能源有限公司。本项目招标控制价约42亿元,即招标控制单价在0.7元/Wh以内。本项目采用设计-采购-施工总承包方式,中标人必须在规定的时间内完成所有项目勘察、设计、采购、施工等工作。(来源:中国招标投标公共服务平台)
2、中标项目
1.0785~1.1485元/Wh!陕西铜川100MW/400MWh 独立储能电站EPC中标候选人公示
11月19日,铜川丰源军耀 100MW/400MWh 独立储能电站建设项目工程总承包中标候选人公示。第一中标候选人为中国建筑第六工程局有限公司、中国能源建设集团陕西省电力设计院有限公司、河北中建基础设施建设投资有限公司联合体,投标报价43139.648万元,折合单价1.0785元/Wh;第二中标候选人为大连东恒机电安装工程有限公司、西安正和电力设计有限公司联合体,投标报价44220.5954万元,折合单价1.1055元/Wh;第三中标候选人为山西恒业建设集团有限公司、中国能源建设集团山西省电力勘测设计院有限公司联合体,投标报价45940.286万元,折合单价1.1485元/Wh。(来源:中国招标投标公共服务平台)
0.535~0.54元/Wh!中天储能、思源清能入围中国电建10MW/40MWh储能系统设备采购
11月18日,中国电建中电建日喀则市2025年5万千瓦光伏治沙试点项目10MW/40MWh储能系统设备采购项目中标候选人公示。第一中标候选人为中天储能科技有限公司,投标报价为21600000元,折合单价0.54元/Wh;第二中标候选人为思源清能电气电子有限公司,投标报价为21400000.01元,折合单价0.535元/Wh。(来源:中国电建阳光采购网)
0.4814~0.4945元/Wh!中国铁建甘肃武威光伏项目15MW/60MWh储能系统采购中标候选人公示
11月17日,中铁十四局集团西北工程有限公司武威望舒100兆瓦光伏项EPC总承包项目经理部储能系统成套设备竞争性谈判公示。第一中标候选人为湖北亿纬动力有限公司,投标报价28886400元,折合单价0.481元/Wh;第二中标候选人为中能建储能科技(武汉)有限公司,投标报价29608560元,折合单价0.493元/Wh;第三中标候选人为湖南领湃储能科技有限公司,投标报价29668740元,折合单价0.494元/Wh。根据招标公告,项目招标人为中铁十四局集团西北工程有限公司,项目位于甘肃省武威市凉州区九墩滩腾格里沙漠边缘(武威市凉州区九墩滩500万千瓦光伏治沙示范基地),属于光资源一类地区。项目新建规模容量达100MW,光伏区系统装机容量为120MWp,配套建设15MW/60MWh储能系统。(来源:铁建云链平台)
0.9~0.935元/Wh!广西河池200MW/400MWh电化学储能电站EPC中标候选人公示
11月18日,河池市金城江区200MW/400MWh电化学储能电站EPC总承包中标候选人公示。第一中标候选人为中建港航局集团有限公司,投标报价36000万元,折合单价0.9元/Wh;第二中标候选人为中庆建设有限责任公司,投标报价36800万元,折合单价0.92元/Wh;第三中标候选人为广西鑫正通电力建设有限公司,投标报价37400万元,折合单价0.935元/Wh。该项目招标人为河池市领航储能科技有限公司,拟在金城江工业集中区建设,拟占地面积约21000平方米,建设规模200MW/400MWh,选用磷酸铁锂电池,总投资48000万元,储能项目内暂定建设220kV升压站1座,本期安装1台240MVA(220/35kV)升压主变,储能项目各储能单元经35kV集电线路升压站35kV侧,主变升压至220kV,通过1回220kV线路接入河池市电网。(来源:中国招标投标公共服务平台)
1.1398~1.172元/Wh!山西综改区潇河产业园400MW/800MWh构网型储能项目EPC中标候选人公示
近日,山西综改区潇河产业园40万千瓦/80万千瓦时构网型储能项目EPC总承包工程中标候选人公示。第一中标候选人为中国建筑第二工程局有限公司,投标报价为911840000元,折合单价1.1398元/Wh;第二中标候选人为陕西建工第六建设集团有限公司,投标报价为937603641.05元,折合单价1.172元/Wh。招标公告显示,山西综改区潇河产业园40万千瓦/80万千瓦时构网型储能项目位于山西综改区220千伏张花营变电站附近。拟选场址附近区域总体地势较高,且起伏不大,便于独立储能电站布局,距离220千伏张花营变电站较近,地理位置优越,交通方便。推荐位置位于220千伏张花营变电站西南侧,用地面积约70.76亩。太原智储220kV升压站作为电网新建汇集站点,接入条件良好。(来源:华能电子商务平台)
储能材料
1、正/负极材料
厦钨新能拟设立全资子公司投建年产50000吨高性能电池材料项目
11月18日,厦钨新能发布公告称,近年来,电池行业技术发展较快,对电池材料提出更高的要求,新能源汽车、储能和消费电子对高性能电池需求激增。为抓住市场机遇,提升公司核心竞争力,厦门厦钨新能源材料股份有限公司拟出资60,000万元设立全资子公司厦门沧海新能源材料有限公司(暂定名,具体以登记部门核准名称为准,以下简称“沧海新能”)投资建设年产50,000吨高性能电池材料项目,项目预计总投资金额为人民币152,500万元,资金来源为自有资金及贷款。(来源:厦钨新能)
深化战略合作!容百科技成为宁德时代钠电正极粉料第一供应商
近日,容百科技发布公告称,公司与宁德时代新能源科技股份有限公司于近日签署了《合作协议》。根据本协议约定,宁德时代将容百科技作为其钠电正极粉料第一供应商。本协议的签订标志着国际头部客户对公司相关产品开发技术实力和市场地位的认可,亦表明公司钠电正极材料产品在动力、储能、数码等领域将得到全方位推广应用。(来源:容百科技)
2、隔膜
云南年产16亿平方米锂电池隔离膜生产线建设项目(二期)开工啦!
2025年11月17日上午,云南年产16亿平方米锂电池隔离膜生产线建设项目(二期)开工仪式在玉溪市红塔区工业园隆重举行!项目位于云南省玉溪市红塔区工业园,总建筑面积90796平方米。规划建设两大现代化生产车间,并配套建设回收区、罐区等综合设施,构建集生产、存储、循环利用于一体的高效产业基地。(来源:江西瑞州建设集团)
3、电解液
奥克股份携手苏州祺添 拟就环氧乙烷衍生锂电池电解液添加剂开展战略合作
11月18日,奥克股份发布公告称,为了进一步提升在锂电池新材料领域的核心竞争力,辽宁奥克化学股份有限公司近日与苏州祺添新材料股份有限公司签署《战略合作框架协议》,拟就环氧乙烷衍生锂电池电解液添加剂开展战略合作。(来源:奥克股份)
4、铜箔
英联股份签署5000万㎡复合铝箔供货合同
11月17日,英联股份发布公告称,近日,江苏英联复合集流体有限公司与某新能源科技有限公司签署了准固态半固态电池用的《复合铝箔战略采购合同》。双方本着平等互利、共同发展的原则就准固态半固态电池用的复合铝箔达成采购协议,某新能源科技公司根据其准固态半固态电池的应用需求,计划 2026年-2027年向江苏英联合计采购5000万㎡以上的准固态半固态电池专用复合铝箔材料(锂离子电池正极电极集流体),其中:2026 年向江苏英联采购 2000 万㎡复合铝箔,2027 年采购数量为 3000 万㎡以上。(来源:英联股份)
5、锂盐
盛新锂能与华友控股签署22.14万吨锂盐产品采购协议
11月18日,盛新锂能公告称,盛新锂能集团股份有限公司与华友控股集团有限公司就锂盐产品业务合作拟签署《2026-2030 年合作框架协议》,根据协议约定,华友控股集团(在该业务合作中,合作双方均包含其指定的子公司)在 2026 年至 2030 年期间向公司采购锂盐产品 22.14 万吨,具体年度采购量将在双方签订的子订单中进行约定。(来源:盛新锂能)
储能电池
1、锂电池
福建厦门高性能锂电池基地建设项目举行钢结构首吊仪式
近日,中建一局承建的高性能锂电池基地建设项目举行钢结构首吊仪式,标志着项目正式迈入主体结构施工阶段,为厦门打造新能源产业创新之城注入强劲动力。高性能锂电池基地建设项目位于福建省厦门市,总建筑面积约103.9万平方米,主要建设电芯厂房、电芯容量厂房、模组厂房、模组成品仓及配套用房等项目建成后将构建完整的锂电池生产及配套体系,推动区域新能源产业向集群化、高端化发展为新质生产力发展持续赋能(来源:中建一局)
国轩高科标准电芯正式量产交付
11月20日,国轩高科在合肥举行标准电芯量产交付仪式。此次交付标志着大众汽车集团及旗下电芯制造商PowerCo,与国轩高科历时5年的战略合作已全面进入规模化量产阶段。同时,国轩高科将在2026年-2032年向大众汽车集团交付高性能磷酸铁锂和其他标准电芯。(来源:国轩高科)
2、固态电池
华宝新能携手亿纬锂能 共拓固态电池产业化新篇章
11月18日,便携光储全球领导者华宝新能与锂电池龙头企业亿纬锂能在深圳华宝新能总部举行战略签约仪式,双方正式达成战略合作伙伴关系。本次深化合作将聚焦光充户外电源、阳台光储、小型家庭绿电系统等核心品类及应用场景,率先开展固态电池在储能领域的定向技术研发与商业化探索。(来源:华宝新能)
储能系统
首航新能储能系统建设项目投资额下调至12.10亿元
11月20日,首航新能发布公告称,基于对市场环境变化与公司实际情况的审慎评估,公司拟对“首航储能系统建设项目”的投资总额、实施内容和实施进度进行调整。“首航储能系统建设项目”投资总额拟由21.01亿元调整为12.10亿元,项目建设周期拟由24个月调整至40个月。(来源:首航新能)
抽水蓄能
120万千瓦!云南宣威抽水蓄能电站项目获核准批复
近日,云南省发展和改革委员会发布关于云南宣威抽水蓄能电站项目核准的批复。项目位于曲靖市宣威市海岱镇、羊场镇及东山镇交界处。电站总装机容量120万千瓦,主要建设内容为安装4台单机容量30万千瓦的立轴单级混流可逆式水泵水轮发电机组,建成后服务云南电网。电站枢纽工程主要包括上水库、下水库、输水系统、地下厂房、地面开关站等建筑物。(来源:云南省发展和改革委员会)
新疆若羌抽蓄电站工程工地试验室正式投入使用
11月17日,新疆若羌抽水蓄能电站输水发电系统土建、机电及金属结构设备安装工程工地试验室一次性通过验收,正式投入使用。新疆若羌抽水蓄能电站为日调节纯抽水蓄能电站,装机容量2100兆瓦(6×350兆瓦),额定水头为652米,属一等大(1)型工程。设计年发电量为26.25亿千瓦时,年平均抽水用电量为35亿千瓦时。工程上水库、下水库为抽水蓄能专用水库,建成投产后,将承担电网调峰、填谷、储能、调频、调相、紧急事故备用等任务,平抑系统新能源出力波动、提高消纳能力,进一步改善电网的供电质量,维护电网安全、稳定、经济运行。(来源:水电五局)
宁夏牛首山抽水蓄能电站项目主副厂房首层顺利贯通
11月15日,由公司承建的宁夏牛首山抽水蓄能电站项目主副厂房首层顺利贯通,标志着电站输水发电系统核心工程取得重大突破,为后续分层施工奠定了坚实基础。宁夏牛首山抽水蓄能电站是宁夏回族自治区重点能源项目,总装机容量1000兆瓦。其中,公司承建的C3标输水发电系统,涵盖引水系统、厂房系统和尾水系统三大核心板块,而主副厂房作为整个电站的“能量转换中枢”,施工任务更加艰巨。(来源:中铁十一局集团第四工程有限公司)
重磅突破!300兆瓦级变速抽水蓄能主机关键技术达工程应用条件
11月18日,中国电机工程学会在哈尔滨组织召开“首台(套)变速机组国产化成套设备300兆瓦级变速抽水蓄能主机关键技术”成果评审会。经来自相关高校、院所、设计院等单位的权威专家评审,认定哈电集团电机公司在变速水泵水轮机和交流励磁变速发电电动机关键技术方面取得了原创性技术成果,为泰安二期自主化首台(套)变速机组的工程化应用奠定了坚实基础。(来源:哈电集团)
国网新源浙江磐安抽水蓄能电站1号下斜井首节压力钢管安装到位
11月15日,由水电五局承建的国网新源浙江磐安抽水蓄能电站引水系统1号下斜井首节压力钢管顺利安装到位,标志着该关键部位由土建施工全面转入金属结构安装新阶段。此次首节压力钢管的成功安装,为项目后续大规模钢管安装作业积累了宝贵经验,也为后续混凝土回填衬砌等工序创造了有利条件,有力推动了整个引水系统工程建设的整体进度。目前,项目部正有序组织后续管节的安装工作,确保工程优质高效推进。(来源:水电五局)
河北灵寿抽水蓄能电站下水库坝肩土石方开挖完成过半
11月13日,河北灵寿抽水蓄能电站下水库坝肩土石方开挖完成25万立方米,顺利实现总体任务过半目标,为后续节点的顺利衔接打下了坚实基础。灵寿抽水蓄能电站位于河北省石家庄市灵寿县寨头乡,是服务区域能源结构优化的重要工程。总装机容量140万千瓦,额定发电水头605米,左、右岸坝肩土石方开挖总量40.3万立方米。(来源:水电四局)
湖北平坦原抽水蓄能电站首台机组座环蜗壳吊装完成
11月17日,湖北能源平坦原抽水蓄能电站首台机组座环蜗壳吊装顺利完成,标志着电站机电安装施工进入新阶段,为后续机组总装和按期投产发电奠定了坚实基础。座环蜗壳作为水轮发电机组最重要的过流关键部件,承担着机组引水、承压与支撑的核心功能,安装质量直接影响机组运行的安全与效率。电站座环蜗壳分两瓣到货,座环最大钢板厚度180毫米、最大外径10380毫米,总重量约175吨,采用主厂房280吨桥机吊装。(来源:湖北能源小微)
压缩空气储能
山东肥城盐穴储能项目首口注采井实现井深“零偏差”
11月12日下午,中煤地质集团承担的山东肥城2×300MW盐穴压缩空气储能电站项目迎来重大突破——1#盐腔地面首口注采井成功钻探入腔,设计深度与实际深度均精准定格于1308米,为全国同类型项目施工口径之最,地质集团肥城项目团队通过过硬技术实力,实现了“零偏差”入腔目标。这一关键节点的达成,不仅为后续注采井施工提供了可复制的技术范本,更标志着该项目盐穴储能工程建设迈入精准化施工新阶段。(来源:中煤地质集团有限公司)
世界首台(套)甘肃酒泉300兆瓦压气储能工程330千伏线路及全厂受电一次成功
11月17日,中国能建数科集团投资建设的世界首台(套)人工硐室甘肃酒泉300兆瓦压气储能工程330千伏线路及全厂受电一次成功,标志着项目顺利实现从安装阶段转入调试阶段的关键节点,为后续设备整套启动及并网发电奠定坚实基础。(来源:中能建数科集团)
飞轮储能
黄河资本与东湖新动力正式启动飞轮调频储能电站开发建设等领域的深度合作!
11月18日,黄河实业全资子公司黄河资本与东湖新动力战略合作签约仪式圆满举行,标志着双方在飞轮调频储能电站开发建设等领域的深度合作正式启动。本次合作聚焦于储能电站项目的投资、开发、建设与运营,双方将充分发挥各自在资源、技术、资金与设备等方面的综合优势,实现资源整合与能力互补,共同推动项目高效落地与可持续发展。(来源:黄河实业)
央国企动态
水电十局签约邯郸武洲20兆瓦/80兆瓦时储能项目
11月11日,武洲20兆瓦/80兆瓦时储能项目EPC工程总承包合同签约仪式在邯郸圆满举行。水电十局作为项目EPC牵头方与武洲新材料公司签署协议。水电十局凭借专业的EPC总包能力与新能源领域资源整合优势,携手宁德时代独家代理企业和专业设计单位为业主规划解决方案,积极推动项目落地。项目引入宁德时代先进的储能系统技术,与武洲新材料厂区原有光伏设施深度融合,共同构建起高效的“光储一体化”能源模式。(来源:水电十局)
总规模770万千瓦/1839万千瓦时!国家能源集团累计投运新型储能项目191项
“十五五”规划建议提出,清洁低碳安全高效的新型能源体系初步建成,并强调要大力发展新型储能。作为能源领域的“国家队”,国家能源集团新型储能建设呈现规模化、多元化发展态势,截至2025年10月底,集团公司在运新型储能项目共191项,总规模为770万千瓦/1839万千瓦时,形成了“新能源配储为主,多场景协同发展”格局,在构建新型电力系统中具有重要调节支撑作用。(来源:国家能源之声)
项目动态
四川投资大厦全钒液流电池储能站正式投运
近日,四川能源发展集团所属川投售电投资建设的四川投资大厦全钒液流电池储能站顺利投运并正式开启商业运营。项目装机规模0.25兆瓦/2兆瓦时,地处成都天府大道核心商圈,是目前成都市区商业综合体建成规模最大的全钒液流电池应用场景,项目采用长时储能、安全性能高的钒液电池技术路线,建成投产后填补了大规模全钒液流电池储能在城市核心商圈的应用空白,对用户侧规模化推广该储能路线提供了实践支撑。(来源:四川能源发展集团)
新疆蔚蓝科技发展有限公司300MW/600MWh共享储能项目成功并网投运
11月9日下午16时,在35kV集电线路开关合闸声落、储能电控舱变压器指示灯亮起的瞬间,大家击掌欢呼,这标志着由新疆蔚蓝新能源科技发展有限公司投资建设的“全兵团第一个大型电化学储能电站、全新疆第一个浸没式储能系统电站”双重标杆的项目高标准、高质量完成了全部设备调试工作,并带电投运。(来源:四师电力)
浙江首座数据中心用户侧储能项目并网投运
近日,由北辰星储能与恒创能源共同投资建设的浙江网础科技有限公司8MW/14.88MWh用户侧储能项目在杭州钱塘区成功并网投运!该项目作为浙江省目前规模最大数据中心的用户侧储能项目,标志着北辰星储能在工商业储能领域再次实现重大突破,为数据中心行业绿色转型注入新动能。(来源:北辰星储能 NiTHIUM)
150MW/600MWh!国家电投青海海西州电网侧储能项目开工
11月13日,黄河公司海西州托素电网侧电化学储能项目开工仪式在海西分公司逸暄光伏电站举行。海西州托素电网侧电化学储能项目是黄河公司德令哈220万千瓦多能互补项目一期逸暄光伏电站的配套储能设施,规划建设总规模150兆瓦/600兆瓦时,建成投产后能够有效提升电网调峰能力和电网对光伏等可再生能源的消纳能力。逸暄光伏电站自2024年12月16日全容量投产以来,累计发电量6.26亿千瓦时,为地方经济社会发展注入了绿色动能。(来源:黄河水电)
新疆和田洛浦20万/80万千瓦时独立新型储能项目开工
2025年11月16日,由新疆电建承建的中广核和田洛浦20万/80万千瓦时独立新型储能项目正式开工动土,标志着该项目从前期筹备全面转入核心设施建设阶段。该项目位于新疆和田地区洛浦县境内,距洛浦县约20公里,由中广核新能源洛浦有限公司投资和开发建设。项目拟建设集中式电化学储能电站,总容量规划建设20万/80万千瓦时,本期建设容量为20万/80万千瓦时。新疆电建负责本项目建设,包括新建20万/80万千瓦时容量的集中式电化学独立储能一座、新建110kV升压站一座、对侧220变电站间隔扩建2个、外送双回路110kV线路一条,及相关的手续办理、设备采购、安装、调试、特殊性试验等。(来源:新疆电建)
河北涿州800MWh独立储能电站项目正式开工
11月18日,由端瑞科技、科力远、中创新航、果下科技共同开发的涿州200MW/800MWh独立储能电站项目正式开工建设。该项目作为河北省重点支持的储能试点项目,总投资超10亿元,采用“磷酸铁锂+镍氢”混合储能技术路线,建成后将显著增强京津冀电网的调峰调频能力,助力区域新能源高效消纳与电网安全稳定。(来源:端瑞科技DURIA)
内蒙古阿拉腾敖包100万千瓦/400万千瓦时新型储能专项行动项目(电网侧)配套220千伏接网工程正式开工
2025年11月18日,阿拉善盟阿拉腾敖包100万千瓦/400万千瓦时新型储能专项行动项目(电网侧)配套220千伏接网工程正式开工。该工程由内蒙古电力集团阿拉善金圳电力安装有限责任公司承建,标志着阿拉善盟在构建新型电力系统、推动能源绿色转型上迈出关键一步。(来源:阿拉善金圳电力安装有限责任公司)
宁夏中宁太明100兆瓦/400兆瓦时共享储能电站项目开工
近日,由中交机电局第三工程分公司承建的首个共享储能电站在宁夏中卫市中宁县工业园区举行开工仪式。政府代表、建设单位及运维单位相关人员参加仪式。项目占地约20000平方米,总装机容量100兆瓦/400兆瓦时,采用锂电池储能技术,配备液冷储能系统,配套建设110kV升压站,外送线路等设施。项目建成后,将显著提升区域电力的安全性、可靠性和应急调节能力,促进地方能源结构优化与产业结构升级。(来源:中交机电局第三工程分公司)
陕农乡村建设集团与陕西省延安市洛川县人民政府签订储能电站项目合作协议
11月18日,陕农乡村建设集团与洛川县人民政府举行储能电站项目合作协议签约仪式。签约仪式前,双方围绕项目规划、产业协同等进行了深入交流。县发改局、自然资源局、林业局、环保局等相关部门及陕农乡村建设集团有关负责同志参加签约仪式。(来源:陕农乡村建设集团)
新疆于田县50万千瓦光伏电站及配套储能电站全容量并网
11月15日,华能于田县50万千瓦光伏电站及配套储能电站全容量并网发电。该项目位于新疆塔克拉玛干沙漠南缘和田地区于田县,由华能新疆公司建设,装机容量50万千瓦,预计年均发电量可达9.54亿千瓦时,相当于每年可节约标准煤约28.7万吨,减少二氧化碳排放约74.64万吨、二氧化硫排放约6316吨、氮氧化物排放量约2871吨。(来源:中国华能)
旭储景能200MW/800MWh独立储能电站示范项目竣工并网
2025年11月20日,张掖市甘州区旭储景能200MW/800MWh独立储能电站示范项目竣工仪式在项目现场举行。该项目总投资约9亿元,于2025年7月10日开工建设,仅用4个月时间实现竣工,较西北地区同类储能电站平均建设周期缩短近一半,创造了单体大容量储能项目建设“张掖速度”。(来源:驰库新能源)
来源:储能头条
切换行业





正在加载...


