11月24日,广东建工发布公告称,公司全资子公司广东省源天工程有限公司与广东振森电力设计研究有限公司组成联合体,与深圳深汕特别合作区蓝骏储能有限公司(以下简称“深圳蓝骏”)签订《深汕特别合作区蓝骏储能电站项目设计施工总承包(EPC)施工总承包合同》。
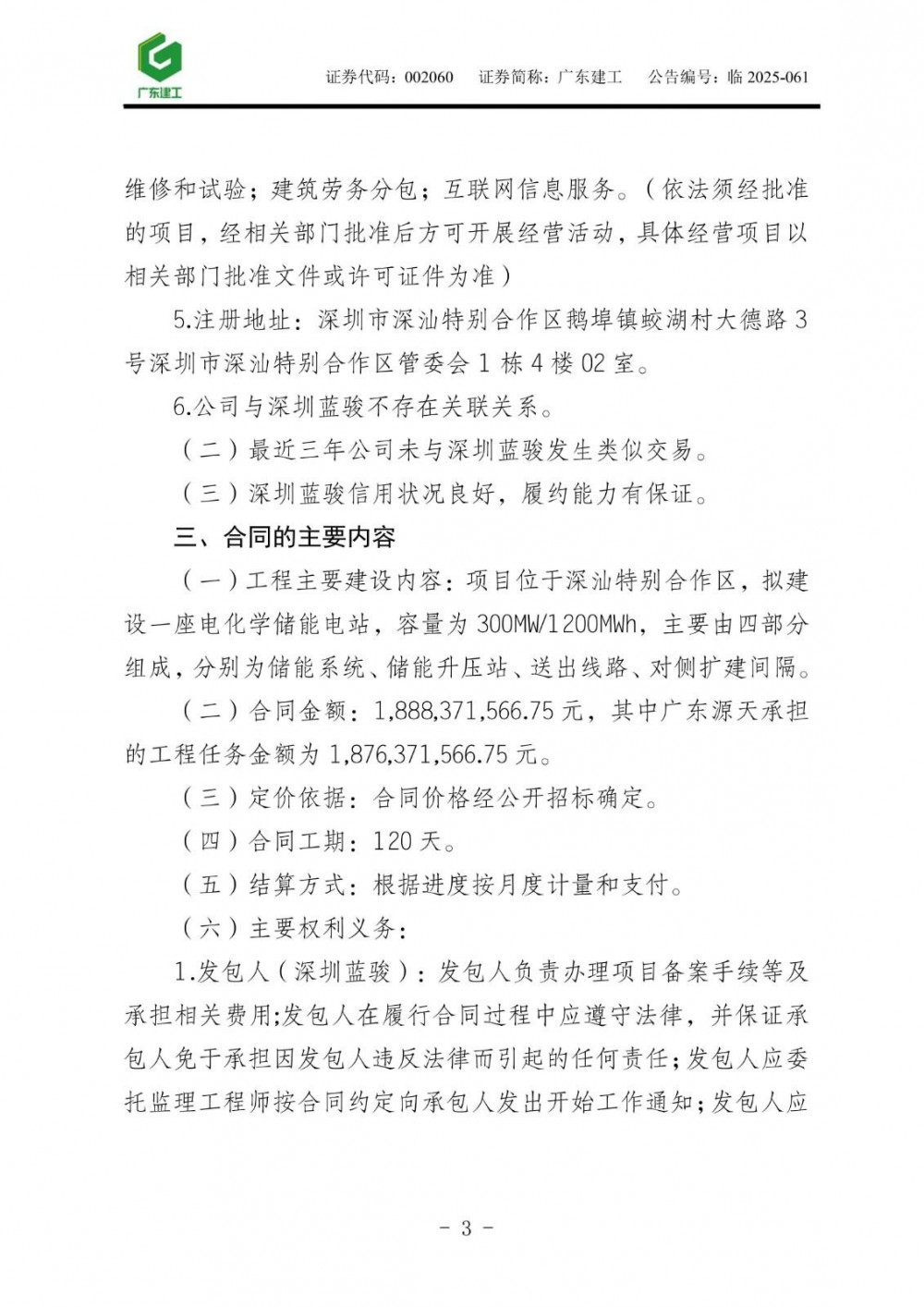
项目位于深汕特别合作区,拟建设一座电化学储能电站,容量为300MW/1200MWh,主要由四部分组成,分别为储能系统、储能升压站、送出线路、对侧扩建间隔。
广东建工表示,公司全资子公司广东源天承接该工程施工项目是为了扩大工程建筑施工业务规模,提升盈利水平,承建该项目对广东源天及公司的经营业绩有一定的提升作用。
原公告如下:






切换行业





正在加载...



