11月27日,国家发改委印发《输配电定价成本监审办法》《省级电网输配电价定价办法》《区域电网输电价格定价办法》和《跨省跨区专项工程输电价格定价办法》。
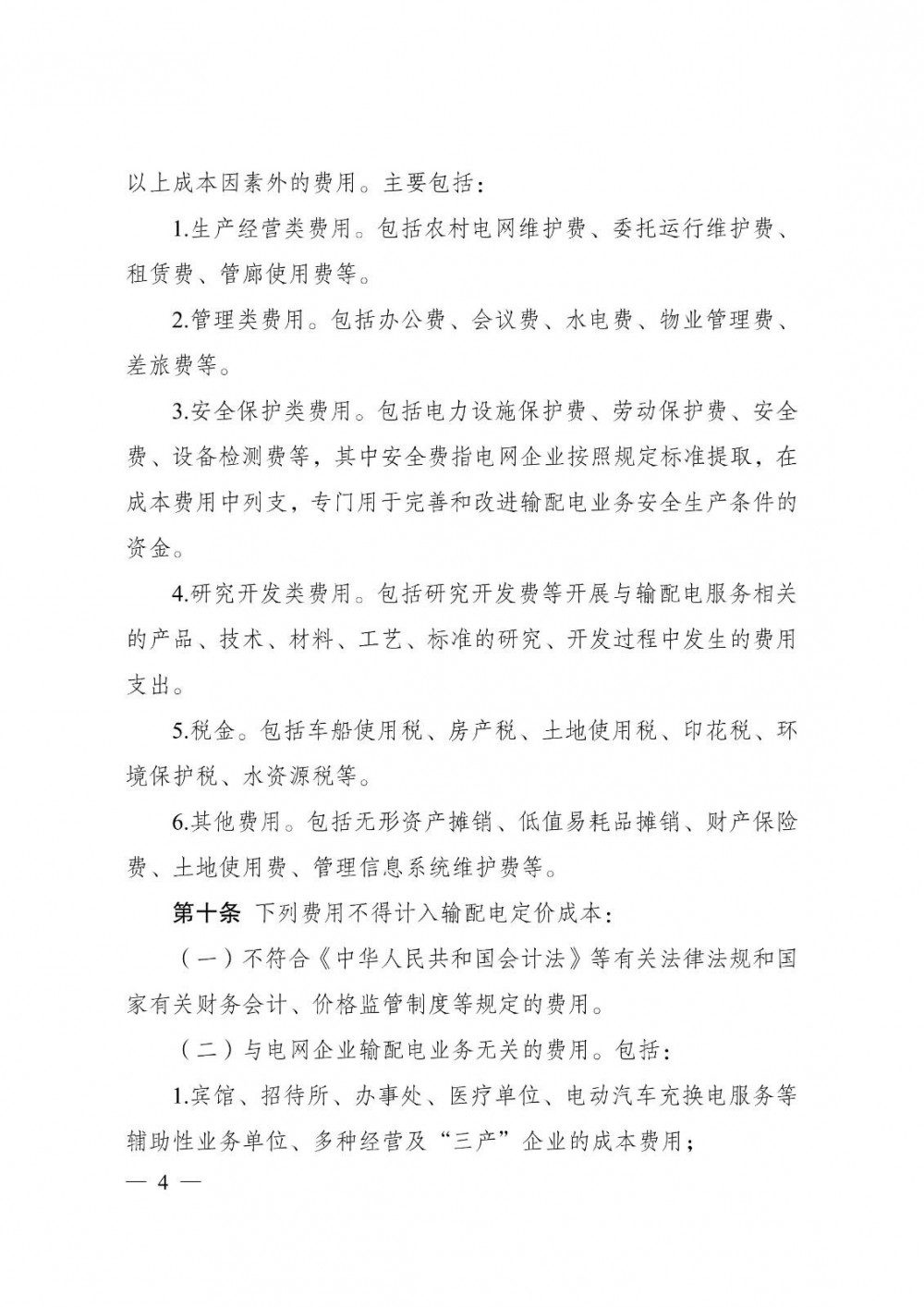
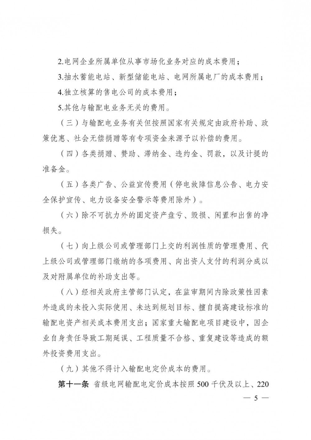
《输配电定价成本监审办法》明确,抽水蓄能电站、新型储能电站、电网所属电厂的成本费用等不得计入输配电价成本。
《省级电网输配电价定价办法》则明确:电网企业宾馆、招待所、办事处、医疗单位、电动汽车充换电服务等辅助性业务单位、多种经营企业及“三产”资产;抽水蓄能电站、新型储能电站、电厂资产等与输配电业务无关的固定资产,不得纳入可计提收益的固定资产范围。
《跨省跨区专项工程输电价格定价办法》:跨省跨区专项工程输电价格实行单一电量电价制。适应新型电力系统和全国统一电力市场建设需要,对以输送清洁能源电量为主或以联网功能为主的跨省跨区专项工程,可探索通过两部制或单一容量制形成输电价格,加强全过程监管。探索实行输电权交易,以进一步提升专项工程利用率、促进电力资源优化配置。
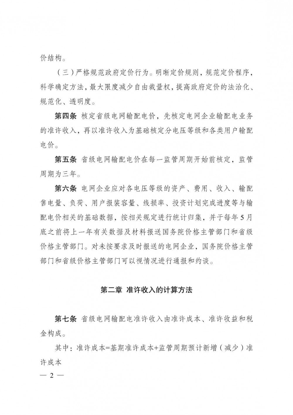
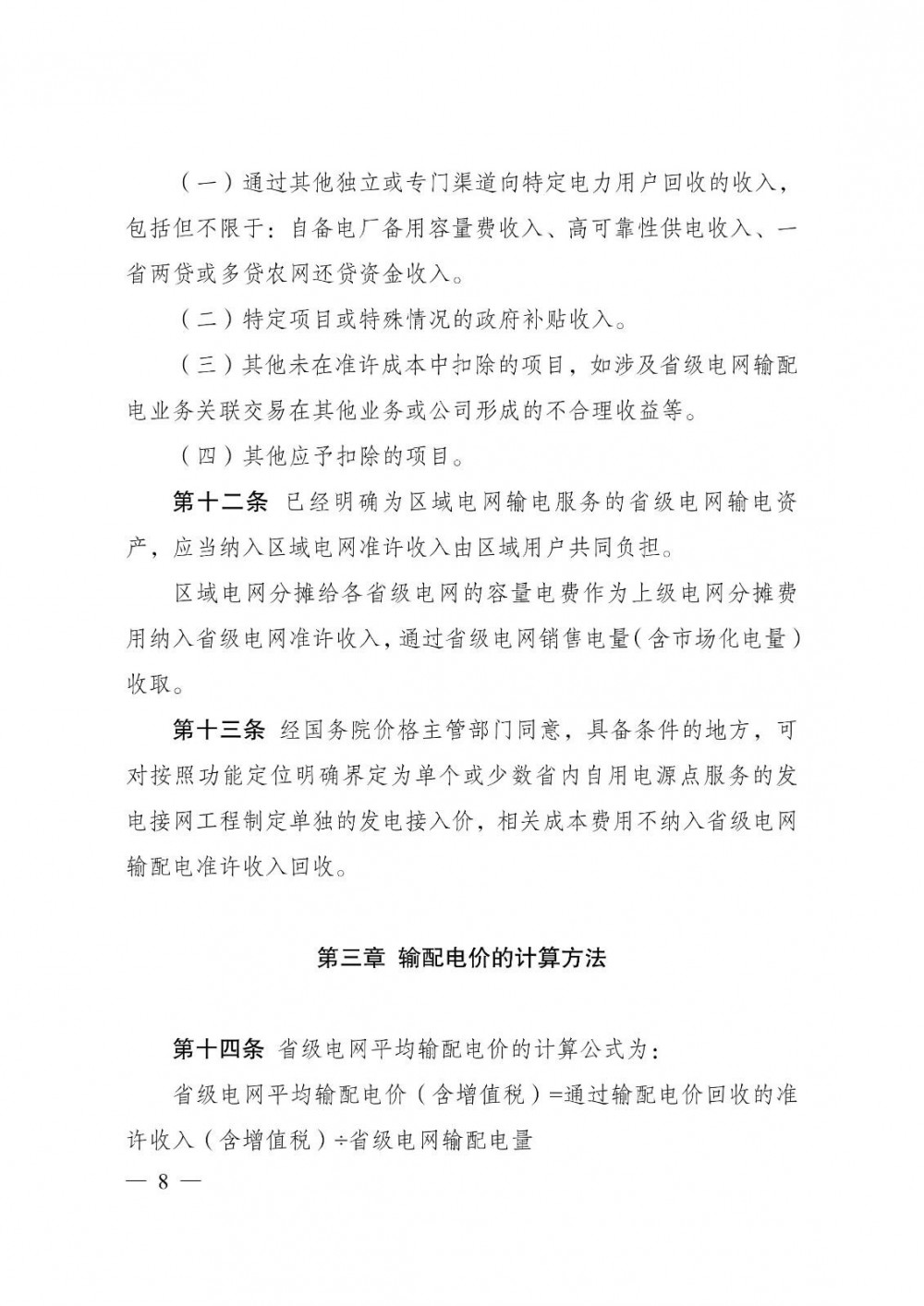
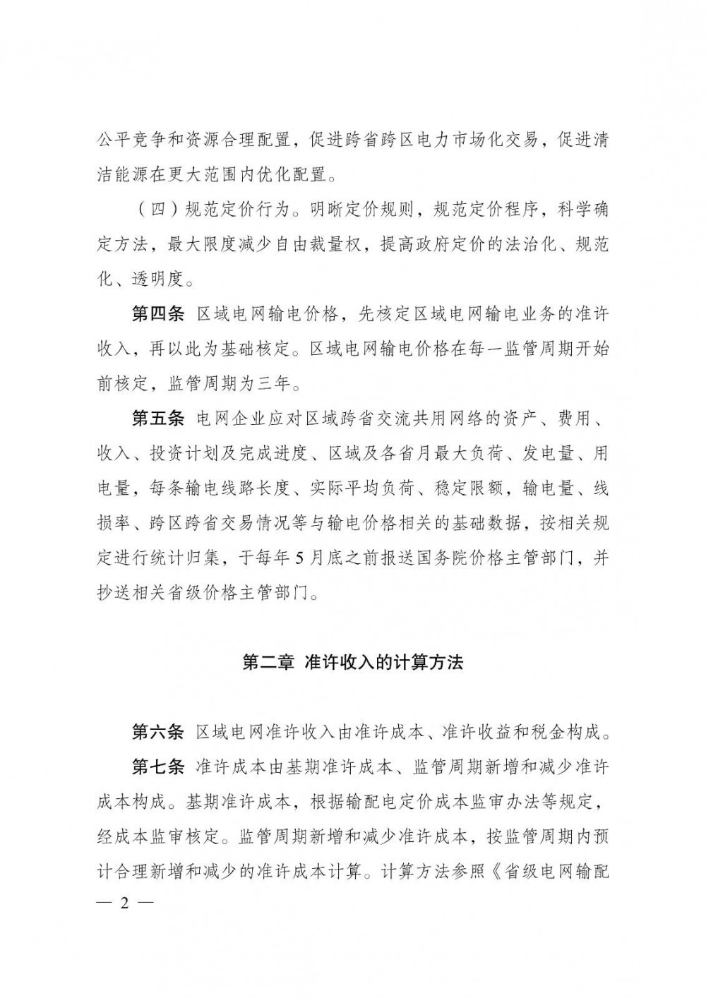
《区域电网输电价格定价办法》,区域电网输电价格,是指区域电网运行机构运营区域共用输电网络提供的电量输送和系统安全及可靠性服务的价格。强化电网企业成本约束,以严格的成本监审为基础,按照“准许成本加合理收益”方法核定输电准许收入。其中,区域电网输电价格,先核定区域电网输电业务的准许收入,再以此为基础核定。区域电网输电价格在每一监管周期开始前核定,监管周期为三年。
四份文件均从2026年1月1日起执行,有效期10年。

国家发改委官方解读
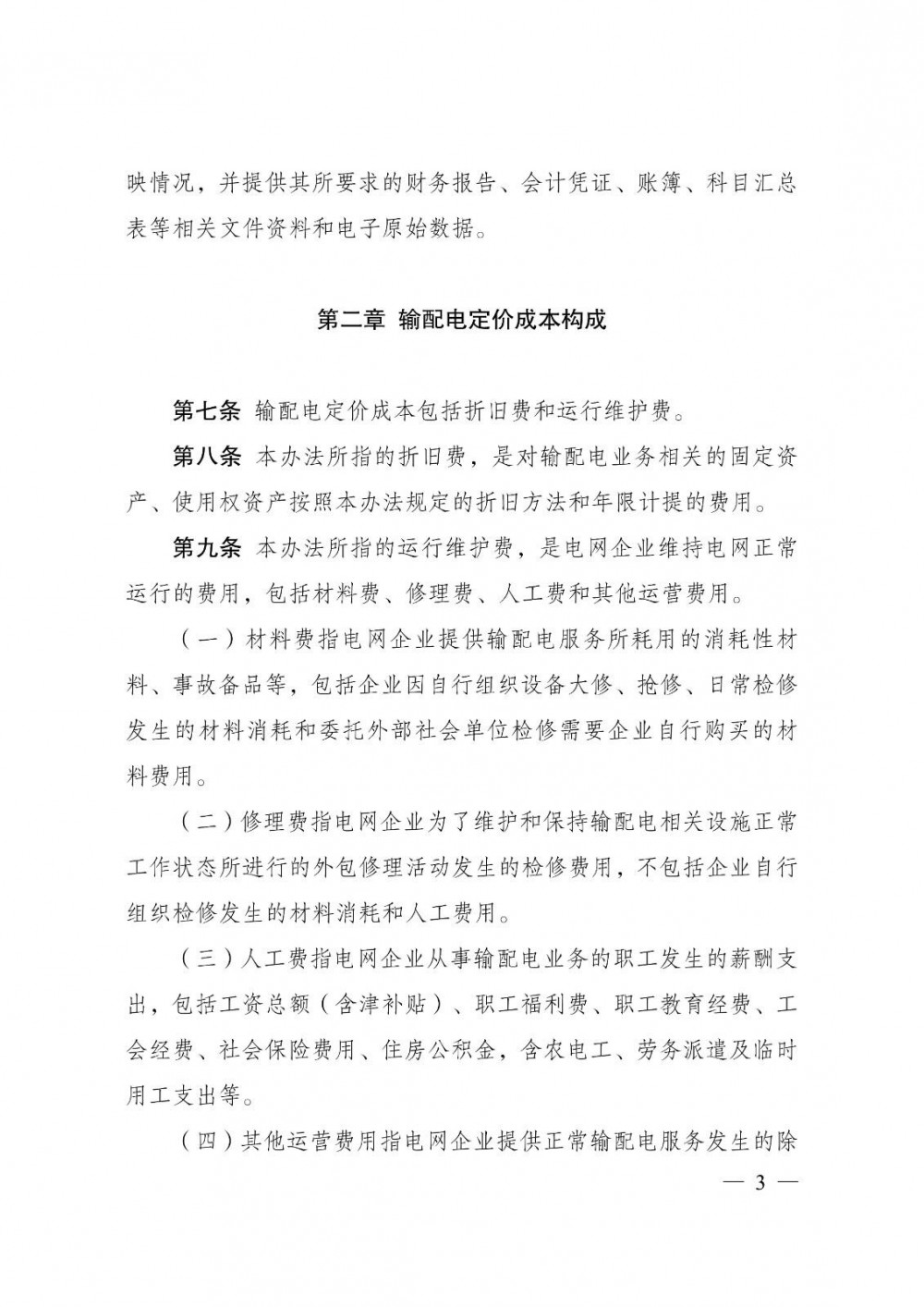
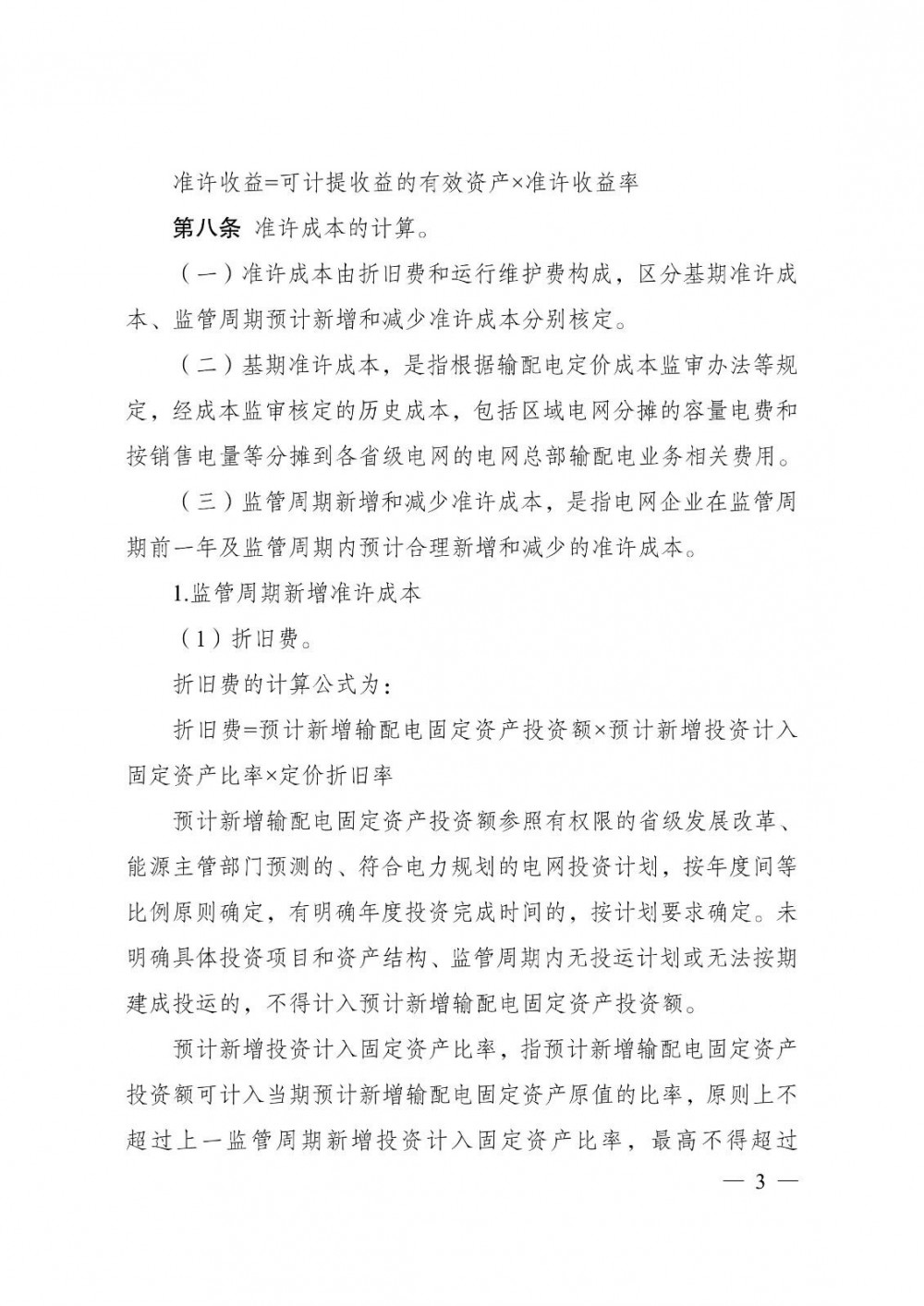
为进一步完善输配电价监管制度,近日,国家发展改革委修订了《输配电定价成本监审办法》《省级电网输配电价定价办法》《区域电网输电价格定价办法》和《跨省跨区专项工程输电价格定价办法》四个办法。
四个办法在修订过程中,充分听取了各方面意见,并公开征求了社会意见。此次修订,在保持政策框架和主要方法总体稳定的基础上,围绕适应新型电力系统建设的新形势、新变化、新要求,重点就促进新能源消纳利用、助力能源绿色低碳转型,保障电力系统安全平稳和高效运行,促进电网企业提升管理效能等,作出了一系列新的制度性安排。
一是促进新能源消纳利用。通过在输配电价中引入容量机制,明确对新能源发电就近消纳等新业态实行单一容量制电价,对以输送清洁能源电量为主的跨省跨区专项工程探索实行两部制或单一容量制电价,降低新能源交易成本,从而促进新能源更大范围、更高水平利用。
二是促进电力安全保供。通过完善以联网互济功能为主的跨省跨区专项工程输电价格机制,支持电网加强互济通道建设,增强全国电力负荷错峰、余缺互济和应急支援能力,促进整个电力系统安全平稳运行和效率提升。
三是促进电网企业降本增效。通过优化完善部分成本参数,推动电网企业强化内部管理。此外,根据近年来法律法规和会计准则调整情况,对有关规定作了相应修改完善,以做好政策衔接和工作协同。
下一步,国家发展改革委将根据修订后的输配电成本监审和定价办法,对省级电网、区域电网和跨省跨区专项工程开展成本监审和价格核定等工作。
通知原文:

各省、自治区、直辖市发展改革委,国家电网有限公司、南方电网有限责任公司、内蒙古电力(集团)有限责任公司:
为贯彻落实中共中央办公厅、国务院办公厅《关于完善价格治理机制的意见》要求,进一步完善电网企业输配电环节价格监管制度,经商国家能源局,我们研究制定了《输配电定价成本监审办法》《省级电网输配电价定价办法》《区域电网输电价格定价办法》和《跨省跨区专项工程输电价格定价办法》。现印发给你们,请按照执行。
国家发展改革委
2025年11月21日








































切换行业

正在加载...



