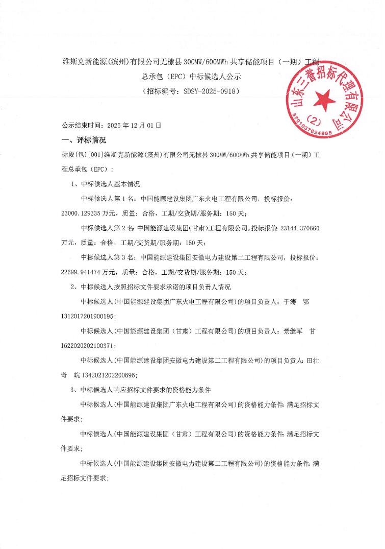
11月28日,维斯克新能源(滨州)有限公司无棣县300MW/600MWh共享储能项目(一期)工程总承包(EPC)中标候选人公示。
第一中标候选人为中国能源建设集团广东火电工程有限公司,投标报价为230001293.35元,折合单价1.15元/Wh;第二中标候选人为中国能源建设集团(甘肃)工程有限公司,投标报价为231443706.6元,折合单价1.1572元/Wh;第三中标候选人为中国能源建设集团安徽电力建设第二工程有限公司,投标报价为226999414.74元,折合单价1.135元/Wh。

该项目招标人为维斯克新能源(滨州)有限公司,项目地点位于山东省滨州市无棣县,项目总规模为300MW/600MWh。本次招标规模为一期100MW/200MWh,含96.7MW/193.4MWh磷酸铁锂电池、3.3MW/6.6MWh全钒液流电池。项目总工期150日历天。
原公告如下:



切换行业





正在加载...



