储能头条为您精选一周内储能企业代表性的事件,欢迎读者朋友在文末“写留言”处,与我们互动、交流、探讨。


储能政策
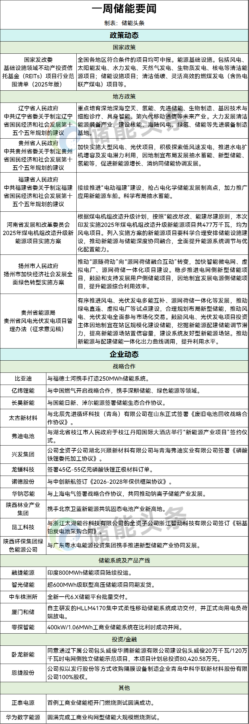
1、国家政策
风、光、储项目可申报!国家发改委发布基础设施REITs行业范围清单
12月1日,国家发展改革委办公厅关于印发《基础设施领域不动产投资信托基金(REITs)项目行业范围清单(2025年版)》的通知。文件指出,全国各地区符合条件的项目均可申报。能源基础设施。包括风电、太阳能发电、水力发电、天然气发电、生物质发电、核电等清洁能源项目;储能设施项目;清洁低碳、灵活高效的燃煤发电(含热电联产煤电)项目;特高压输电项目,增量配电网、微电网、充电基础设施项目。其中,燃煤发电项目应具备以下一项或多项条件:纯凝工况最小发电出力在 30%额定负荷及以下;掺烧生物质、氢、氨等低碳燃料,掺烧热量比例不低于10%;配备大规模碳捕集利用与封存(CCUS)设备。(来源:国家发展改革委)
2、地方政策
辽宁省“十五五”规划建议:加快清原等抽水蓄能项目开发建设,积极布局新型储能
12月1日,中共辽宁省委关于制定辽宁省国民经济和社会发展第十五个五年规划的建议发布。文件提出,重点培育深地深海空天、氢能、先进储能、生物制造、基因技术与细胞诊疗、具身智能、第六代移动通信等未来产业。加快智能电网、微电网建设,构建海陆一体交直流柔性混联电网,推进高岭背靠背扩建等跨省跨区电网建设。大力发展清洁能源装备产业,建设核能、海陆风电、绿氢、储能等先进装备制造基地。深化电力市场化改革。推进绿电直连发展,探索“新能源+”产销一体化模式,促进就近就地消纳。(来源:辽宁省人民政府)
贵州省“十五五”规划建议:因地制宜布局发展抽水蓄能、新型储能、氢能等
12月1日,中共贵州省委关于制定贵州省国民经济和社会发展第十五个五年规划的建议发布。文件提出,加快实施大型风电、光伏项目,积极探索低风速发电,推进水电扩机增容及发电潜力利用,因地制宜布局发展抽水蓄能、新型储能、氢能等,促进新能源增长、消纳同储能协调发展。推进西北清洁电力入黔。推进煤电和新能源联营,积极有序推进绿电直连,稳步降低用电成本。推动电网网架由“送端型”向“枢纽型”转变,推动智能电网和微电网建设,完善提升农村电网。(来源:贵州省人民政府)
福建省“十五五”规划建议:抢占电化学储能发展制高点,科学布局抽水蓄能
近日,中共福建省委关于制定福建省国民经济和社会发展第十五个五年规划的建议发布。文件提出,协同推进“风光储氢核”发展,打造我国重要的新能源先进制造基地、技术创新高地和应用推广高地。做大做强海上风电装备全产业链,有序推进深远海海上风电建设。加快推进高效光伏技术产业化。接续推进“电动福建”建设,抢占电化学储能发展制高点,加力推广应用新能源车船。科学布局抽水蓄能。推动氢能产业创新发展,加快链群培育,拓展应用场景。支持先进核能产业布局,推进核能综合利用。探索开发潮汐能等海洋能。(来源:福建省人民政府)
规模4.77GW,需配储!河南印发2025年煤电机组改造升级新能源项目实施方案
近日,河南省发展和改革委员会发布关于印发2025年煤电机组改造升级新能源项目实施方案的通知。文件表示,根据煤电机组改造升级计划,按照“能改尽改、能建尽建原则,本次印发实施2025年煤电机组改造升级新能源项目共477万千瓦,均为风电项目。列入实施方案的新能源项目要科学合理安排储能设施建设,推动新能源与储能深度协同融合,全面提升能源系统调节与优化配置能力。(来源:河南省发改委)
鼓励和支持发展用户侧储能项目!江苏扬州加快经济社会发展全面绿色转型实施
12月4日,扬州市政府印发《扬州市加快经济社会发展全面绿色转型实施方案》。积极构建新型电力系统。推动“源随荷动”向“源网荷储融合互动”转变,加快智能微电网、虚拟电厂、源网荷储一体化项目建设。稳步推进电网侧新型储能项目,鼓励和支持发展用户侧储能项目,因地制宜发展电源侧储能项目,提升能源综合利用效率。创新绿色电力接网供应机制,全力打造安全高效、清洁低碳、柔性灵活、智慧融合的新型配电网。积极推动高邮经济开发区电池工业园开展省级“绿电进园区”试点,推动园区内企业积极使用可再生能源,打造绿色低碳示范园区。(来源:扬州市人民政府)
贵州风光项目管理:鼓励规模化建设储能!推动新能源与配建储能一体化调用
12月3日,贵州省能源局发布《贵州省风电光伏发电项目管理办法(征求意见稿)》。文中提出,有序推进风电、光伏发电多能互补、源网荷储一体化等发展,推动绿电直连、虚拟电厂等试点建设,合理规划布局新型储能,推动风电、光伏发电全面参与市场化交易。鼓励风电、光伏发电项目投资主体因地制宜在站区规模化建设储能,挖掘新能源配建储能调节潜力,提高新能源场站置信容量,建设系统友好型新能源场站。推动新能源与配建储能一体化出力曲线调用,提升利用水平。(来源:贵州省能源局)
行业动态
1、国际资讯
乌兹别克斯坦塔什干光储项目储能站倒送电一次成功
当地时间11月26日,中国能建国际集团、浙江火电、安徽院联营体总承包建设,科技公司所属华东电力试研院调试的中亚最大电化学储能项目——乌兹别克斯坦塔什干光储项目储能站倒送电一次成功。项目位于乌兹别克斯坦塔什干东北部郊区,储能站采用单级分散式储能技术,容量为334兆瓦/500兆瓦时,安装电池舱合计280个。(来源:中国能建)
加纳锂矿特许权使用费再惹争议
据11月30日报道,加纳埃沃亚锂矿协议再次引发激烈的全国性辩论。加纳知名智库IMANI Africa敦促议会否决修订后的条款,而政府官员则辩称此举是对市场现实的务实回应。争议的焦点在于将加纳的特许权使用费份额从10%降至法定的5%,而批评人士警告称,这一改变可能会使加纳失去数十年来最具战略意义的矿产发现所带来的巨大长期价值。埃沃亚附近的社区却在敦促尽快批准该项目,延误加剧了当地民众的不满,他们对就业和当地发展寄予厚望。加纳政府与大西洋锂业公司(Atlantic Lithium)子公司Barari DV签署的这份修订后的租赁协议预计将在未来几周内提交议会批准。(来源:商务部)
融捷能源印度800MWh储能项目陆续投运
近日,融捷能源与印度能源企业达成战略合作,将在印度市场陆续投运总计800MWh的储能项目。融捷能源为此提供了自主研发的5MWh集装箱式液冷储能系统,该系统搭载自研314Ah大容量电芯,结合标准化电池包设计,在实现高能量密度的同时,兼具高安全性与长循环寿命,符合全球市场准入标准,目前,该产品已获得CE及UL认证,满足海外市场对储能系统的严格安全要求。(来源:广州融捷能源科技有限公司)
印尼盛拓累计交付锂盐产品超万吨
11月23日,一辆辆满载锂盐产品的集装箱卡车在印尼盛拓厂区整装待发,准备驶向BAHODOPI-POSO PORT(巴霍多皮-波索港),向客户进行交付。这标志着印尼盛拓在锂盐产品交付上迎来新突破——自今年8月首批锂盐交付以来,已累计交付超过一万吨!(来源:盛新锂能)
福德士河与比亚迪携手打造250MWh储能系统,引领矿业绿色转型
12月1日,福德士河宣布其首个大型电池储能系统(BESS)已成功交付,并在皮尔巴拉地区的北极星结合点(North Star Junction)顺利安装,这一里程碑标志着公司在推进其皮尔巴拉地区铁矿运营的脱碳进程中迈出了关键一步。位于北极星结合点的储能系统采用了比亚迪的先进刀片电池技术,可储存白天产生的可再生能源,并在夜间为福德士河的皮尔巴拉能源输电网络提供绿色电力。该系统由48个储能集装箱组成,总容量达250MWh,可在最长5小时内以50MW功率持续供电,为电网稳定性提供重要保障。(来源:福德士河集团)
2、国内资讯
智光储能超600MWh级联型高压储能项目同期发货
近日,广州智光储能科技有限公司正在陆续交付广东揭阳鹏馨独立储能电站项目与梅州平远二期独立储能电站项目的成套装备,车间生产繁忙有序。两大项目总容量达600MWh,标志着智光储能在华南地区的产业化布局取得进一步突破,为粤东地区新能源消纳与电网调节能力提升注入新动能。(来源:智光电气股份)
中国燃气与亿纬锂能开启战略合作 携手深耕储能、绿色能源等领域
12月2日,中国燃气控股有限公司与惠州亿纬锂能股份有限公司在亿纬锂能仲恺总部举行战略合作签约仪式。根据协议,双方将以“优势互补、资源共享、互利共赢”为原则,聚焦三大核心领域深化合作。在技术研发层面,中国燃气将发挥风光储分布式能源、生物质及绿色低碳平台的优势,与亿纬锂能在电池全体系解决方案上的领先能力相结合,联合开发储能系统与生物质能源的耦合技术,推动低碳能源管理平台商业化应用。(来源:中燃集团)
兼容双标准!正泰电源首例工商业储能柜开门燃烧测试圆满成功!
近期,正泰电源在知名认证机构CSA集团(以下简称“CSA”)认证工程师和美国PE的现场见证下进行了一项极具挑战性的测试——对125kW/261kWh工商业户外储能柜,执行开门状态下的燃烧测试。整个测试全程遵循极为严苛的 CSA C800 标准,同时兼容UL 9540A草案版中关于整系统燃烧的评估要求,是全球首例兼顾两项权威标准的工商业柜开门燃烧实测。(来源:正泰电源)
三方聚力启新篇!长昊新能、国能日新与淖尔能源签署储能生态合作协议
2025年12月1日,杭州长昊新能实业有限公司、内蒙古淖尔能源开发有限公司及国能日新科技股份有限公司正式签署储能生态战略合作协议。此次签约标志着三方将整合各自核心优势,携手共建储能产业生态圈,为行业协同发展注入强劲动力。(来源:杭州长昊新能实业有限公司)
中车株洲所全新一代6.X储能平台批量交付!
近日,中车株洲所全新一代6.X储能平台成功实现量产并批量交付。6.25MWh电池舱在四川宜宾顺利下线,与之配套的6.25MW升压变流一体机也同步实现量产。作为行业首个基于大容量电芯实现规模化应用的储能系统,该平台聚焦客户需求与行业难点实现多项技术突破,并通过GB/T 36276要求的电气安全、机械安全、环境安全和热安全测试,同时具备“高收益、高安全、简运维、强支撑”四大核心优势,推动我国大容量电化学储能技术研发和商业应用迈向新时代。(来源:美丽株所)
华为数字能源圆满完成工商业构网型储能大规模燃烧测试
华为数字能源在德国莱茵TÜV集团的见证下,在火灾安全全国重点实验室圆满完成行业首个基于最新版UL9540A:2025标准的工商业风液智冷构网型储能解决方案(以下简称“工商业构网型储能”)的储能箱体火灾实验。此次大规模燃烧测试凭借超高严苛度的测试条件,再次为行业树立安全新标杆。(来源:华为数字能源)
300MW/1200MWh,内蒙古突泉县独立新型储能电站建设投资主体竞比
近日,突泉县人民政府发布关于公开竞争性比选突泉县独立新型储能电站建设投资主体的公告。公告显示,通过竞争性比选引进投资主体,开发建设突泉县独立新型储能电站项目,容量暂定30万千瓦/120万千瓦时(具体容量以区、盟下达指标为准),由投资主体负责突泉县独立新型储能电站项目用地储能项目用地、融资、测风、道路、环评、可研、地勘、设计、监理等前期工作以及项目建设、验收、运维,办理核准(备案)、电网公司接入审批等手续。(来源:突泉县人民政府)
卧龙新能拟8.04亿元投建独立储能示范项目
12月1日,卧龙新能发布公告称,公司为完善产业布局,促进公司新能源业务做强做优做大,提升公司盈利能力及持续发展能力,同意通过下属公司包头威俊华腾新能源有限公司建设包头威俊20万千瓦/120万千瓦时电网侧独立储能示范项目,本项目计划总投资80,420.58万元。(来源:卧龙新能)
携手共建绿色循环新生态!太古新材料与北辰先进循环签署战略合作协议
近日,山东太古新材料科技有限公司与北辰先进循环科技(青岛)有限公司在山东正式签署《废旧电池回收战略合作协议》,标志着双方在废旧电池绿色循环利用领域正式建立长期战略合作伙伴关系,共同推动新能源产业可持续发展。(来源:TAIGU新材料)
弗迪电池与湖北省枝江市人民政府签订战略合作协议
12月1日上午,弗迪电池有限公司与湖北省枝江市人民政府于枝江丹阳国际大酒店举行“新能源产业项目”签约仪式。此次签约是双方深化合作、共赢发展的重要起点,弗迪电池将以此次合作为契机,与枝江市委、市政府携手并肩,以实干笃行的作风深耕枝江,全力推进项目落地见效,既为枝江县域经济高质量发展注入更强动能,也为国家新能源产业转型升级贡献更大力量。(来源:弗迪电池)
储能数据
比亚迪2025年1-11月新能源汽车动力电池及储能电池装机总量约为258.282GWh
12月1日,比亚迪发布公告称,2025年11月新能源汽车动力电池及储能电池装机总量约为27.669GWh,2025年累计装机总量约为258.282GWh。(来源:比亚迪)
储能标事
1、招标项目
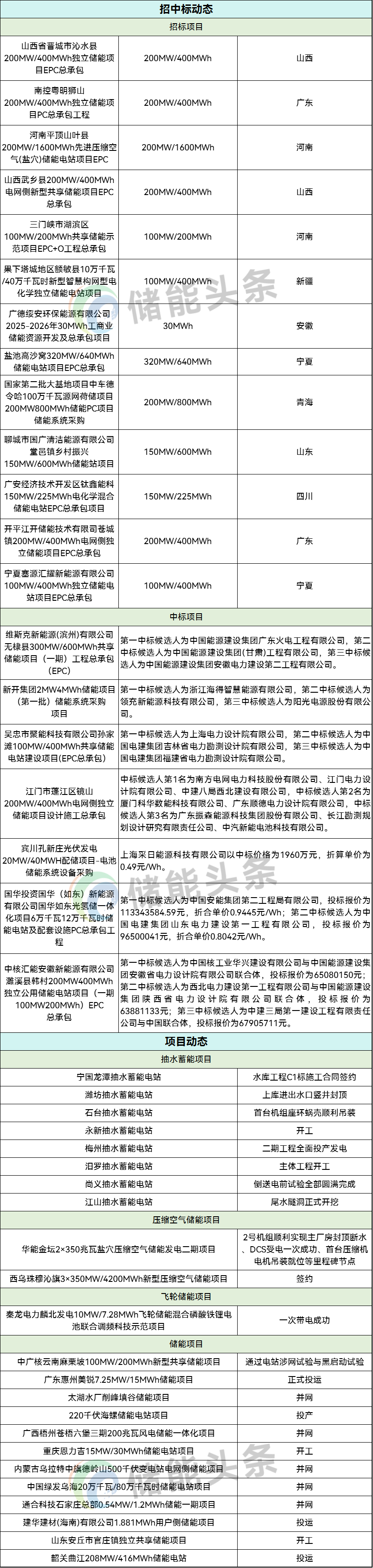
山西省晋城市沁水县200MW/400MWh独立储能项目EPC招标
近日,山西省晋城市沁水县200MW/400MWh独立储能项目EPC总承包招标公告发布。项目建设规模为200MW/400MWh独立储能电站及其配套系统工程,分两期建设,一期建设内容包括100MW/200MWh储能系统、升压站系统、综合办公系统及辅助生产系统。二期建设100MW/200MWh储能系统,以1回220kV线路接入电网。(来源:金蝉电子招标投标综合交易平台)
广东南控粤明狮山200MW/400MWh独立储能项目PC招标
近日,南控粤明狮山200MW/400MWh独立储能项目PC总承包工程-招标公告发布。南控粤明狮山200MW/400MWh独立储能项目位于佛山市南海区狮山镇虹岭路二路以南、桃园西路以北地块。本项目拟新建200MW/400MWh储能电站,拟选用磷酸铁锂电池,配套建设1座220kV升压站。其中包括储能电池室、集控室、配电室、升压站、值班室、办公楼以及其它附属运营设施等,储能站一次建成,拟采用220kV电压等级接入系统。(来源:广咨电子招投标交易平台)
河南平顶山叶县200MW/1600MWh先进压缩空气(盐穴)储能电站项目EPC招标
近日,平顶山叶县200MW/1600MWh先进压缩空气(盐穴)储能电站项目EPC总承包招标公告发布。本项目的勘察、设计采购施工总承包(EPC)内容。包含但不限于以下内容:1.本项目的工程勘察(包含本项目工作范围内的所有勘察工作及勘察工作范围内的全过程跟踪服务(地下盐穴相关勘察测量除外));2.工程设计(包含本工程施工图设计、后续施工配合等内容);3.工程施工及采购(包含本工程施工图范围内全部施工内容和设备采购安装、调试等)等相关内容,并按规范、规定完成各项验收、试运行、项目移交及竣工验收、缺陷修复及保修等。(来源:中招联合招标采购网)
山西武乡县200MW/400MWh电网侧新型共享储能项目EPC总承包招标
12月3日,武乡县200MW/400MWh电网侧新型共享储能项目EPC总承包招标公告发布。本工程将新建总容量为200MW/400MWh共享储能电站1座,储能场站内布置有电池集装箱、PCS储能变流升压一体机、组合式升压箱变、35kV配电装置、220kV主变、220kV配电装置、SVG无功补偿设备以及相应的二次系统、附属设施等。(来源:比比电子招投标交易平台)
0.85元/Wh!河南三门峡100MW/200MWh共享储能项目EPC+O招标
12月3日,三门峡市湖滨区100MW/200MWh共享储能示范项目EPC+O工程总承包招标公告发布。据公告,该项目位于河南省三门峡市,招标人为三门峡绿储新能源有限公司,项目自筹资金17000万元,折合单价为0.85元/Wh。该项目招标范围为工程的设计、采购、施工、调试、启动、试运行及运维等EPC+O总承包工作,具体涵盖储能电站本体、110kV升压站、配套送出线路(以一回110kV架空线路接入横都220变电站)的勘察设计,并网手续办理,设备及材料采购、运输、保管,土建及安装工程施工,系统试验与调试,人员培训,直至全容量并网以及生产运行等全过程服务,同时包含质保期内的质量保证服务等全过程的项目EPC+O总承包工程。(来源:中国招标投标公共服务平台)
1.35元/Wh!果下科技新疆100MW/400MWh构网型独立储能电站EPC招标
12月3日,果下塔城地区额敏县10万千瓦/40万千瓦时新型智慧构网型电化学独立储能电站项目招标公告发布。项目招标人为果下科技旗下的果下慧储(额敏)智慧能源科技有限公司,本工程新疆塔城地区建设一座电网侧独立储能电站,规划容量为100MW/400MWh,电池部分暂定为磷酸铁锂+钠离子的技术组合,钠离子电池部分占比不超过总容量的10%,最终以电网接入批复方案为准,储能电池经过单元升压箱变升压至35kV,以5回集电线路汇入。本次招标需求为EPC总承包。项目资金来源为自筹资金54000万元,折合单价1.35元/Wh。(来源:中国招标投标公共服务平台)
广德绥安环保能源2025-2026年30MWh工商业储能EPC招标
12月4日,广德绥安环保能源有限公司2025-2026年30MWh工商业储能资源开发及总承包项目招标公告发布。本项目拟在宣城市范围内建设储能电站,项目均由中标方自行开发。具体内容包括但不限于:本项目的项目开发、项目的建设、项目的设计、设备材料采购、电缆铺设、一二次设备建设、道路及绿化破坏移栽修复等、防火墙、围栏等配套消防设施、不同变压器之间根据实际消纳需要进行配置相关连接设备、建设两套监控设备、竣工验收、试运行、2年运维等全过程工作。本项目装机总容量约30MWh。(来源:宣城市公共资源交易监督管理局)
320MW/640MWh!宁夏盐池储能电站EPC招标!
12月4日,盐池高沙窝320MW/640MWh储能电站项目EPC总承包招标公告发布。盐池高沙窝320MW/640MWh储能电站项目已取得宁夏回族自治区企业投资项目备案证,项目位于宁夏回族自治区吴忠市盐池县高沙窝镇境内,该场址区域北侧紧邻郑马线,西侧紧邻G20,场址附近无机场、军事设施、风景名胜古迹,项目西侧约1km为银百高速,对外交通较为便利。本项目拟在光伏基地配套330kV升压站附近建设1座320MW/640MWh储能电站,通过12回35kV集电线路接入项目光伏基地330kV升压站。本项目储能电站均采用磷酸铁锂蓄电池。(来源:宁夏回族自治区公共资源交易网)
200MW/800MWh构网型!中国核建中车德令哈1GW源网荷储项目储能系统采购招标
12月3日,中国核建中核二四西北分发布国家第二批大基地项目中车德令哈100万千瓦源网荷储项目200MW800MWh储能PC项目储能系统采购招标公告。招标人为中国核工业建设股份有限公司,采购需求单位为中国核工业二四建设有限公司。本项目场址位于青海省海西蒙古族藏族自治州德令哈市西北部。建设容量200MW/800MWh的构网型电化学储能,配套建设1座35kV储能开关站接入中车光伏330kV升压站。招标范围包括但不限于储能系统设备的检验、试验、包装、运输、交货、安装、调试及验收等相关内容,合同签订后15天内完成供货。(来源:中国核工业集团有限公司电子采购平台)
约0.92元/Wh!山东150MW/600MWh储能站项目招标
12月4日,聊城市国广清洁能源有限公司堂邑镇乡村振兴150MW/600MWh储能站项目招标公告发布。据公告内容,该项目总占地面积27000平方米,将新建150MW/600MWh储能站一座,项目工程储能系统共10座储能变流器集装箱与40座储能电池集装箱,所购设备不含淘汰类高耗能落后设备。储能电池采用磷酸铁锂电池,电池系统及功率变换系统均采用户外预制舱布置方案以实现能量存储与回馈。项目工期为12个月,总投资55000万元,资金来源为单位自有资金1亿元及其余银行贷款,约合0.917元/Wh。(来源:中国招标投标公共服务平台)
742.22MWh!中国能建葛洲坝储能系统采购
12月2日,中国能建发布葛洲坝电力南非红沙153兆瓦(612兆瓦时)电池储能项目储能系统采购,采购37套储能系统,每套(ST20060kWh-5000kW-MV-4h )由4个电池舱(ST5015UX-4H)和1个中压系统(MVS)组成,总额定容量 742.22MWh。(来源:中国能建电子采购平台)
四川广安经济技术开发区150MW/225MWh电化学混合储能电站EPC招标
12月2日,广安经济技术开发区钛鑫能科150MW/225MWh电化学混合储能电站EPC总承包项目招标公告发布。本项目建设1座总装机规模150MW/225MWh的电化学储能电站(包含100MW/200MWh预制式磷酸铁锂储能和50MW/25MWh钛酸锂储能),配套建设1座110kV升压站,建设内容最终以招标人审定的初步设计为准。升压站和储能电站联合布置,拟通过110kV线路接入广安金星220kV变电站110kV侧,最终以批复的接入方案为准。(来源:中国招标投标公共服务平台)
最高限价0.99元/Wh!广东200MW/400MWh电网侧独立储能项目EPC招标
12月1日,开平江开储能技术有限司苍城镇200MW/400MWh电网侧独立储能项目EPC总承包招标公告发布。项目招标人为开平江开储能技术有限公司,最高投标限价为396239976.88元,折合单价0.99元/Wh。江门市开平苍城镇 200MW/400MWh电网侧独立储能项目位于广东省江门市苍城镇内的220kV湾琴变电站东南侧,项目总占地面积为41.89亩,项目建设总规模200MW/400MWh,储能系统经220kV主变升压之后,拟就近接入220kV湾琴变电站的220kV侧,并配套建设220kV储能升压站1座,通过一回电缆线路接入220kV湾琴站的220kV侧。(来源:广东省招标投标监管网)
宁夏100MW/400MWh独立储能电站项目EPC总承包招标
12月1日,宁夏塞源汇耀新能源有限公司100MW/400MWh独立储能电站项目EPC总承包公开招标公告发布。招标范围主要建设安装综合办公楼、电池集装箱、PCS集装箱、高低压开关柜及变配电设备、输变电工程及线路等。不论本招标文件是否提及,凡涉及本工程前期服务、勘察设计、施工设计、设备采购、工程施工及安装、竣工投产、档案验收、竣工结算、工程验收、整体竣工验收等全部工作内容均属于投标方的工作范围。(来源:银川有形建设工程服务中心)
2、中标项目
1.135~1.1572元/Wh!山东滨州300MW/600MWh共享储能项目EPC中标候选人公示!
11月28日,维斯克新能源(滨州)有限公司无棣县300MW/600MWh共享储能项目(一期)工程总承包(EPC)中标候选人公示。第一中标候选人为中国能源建设集团广东火电工程有限公司,投标报价为230001293.35元,折合单价1.15元/Wh;第二中标候选人为中国能源建设集团(甘肃)工程有限公司,投标报价为231443706.6元,折合单价1.1572元/Wh;第三中标候选人为中国能源建设集团安徽电力建设第二工程有限公司,投标报价为226999414.74元,折合单价1.135元/Wh。该项目招标人为维斯克新能源(滨州)有限公司,项目地点位于山东省滨州市无棣县,项目总规模为300MW/600MWh。本次招标规模为一期100MW/200MWh,含96.7MW/193.4MWh磷酸铁锂电池、3.3MW/6.6MWh全钒液流电池。项目总工期150日历天。(来源:中国招标投标公共服务平台)
0.5873~0.64元/Wh!海得智慧能源、领充新能源、阳光电源入围新开集团2MW4MWh储能系统采购
12月2日,新开集团2MW4MWh储能项目(第一批)储能系统采购项目中标候选人公示。第一中标候选人为浙江海得智慧能源有限公司,投标报价为2349000元,折合单价0.5873元/Wh;第二中标候选人为领充新能源科技有限公司,投标报价为2440000元,折合单价0.61元/Wh;第三中标候选人为阳光电源股份有限公司,投标报价为2560000元,折合单价0.64元/Wh。招标人为湖州南浔新隆贸易有限公司,建设资金来源为自筹,出资比例为100%。招标范围为2MW/4MWh储能系统的供货、检测及售后服务等(具体以招标人实际需求为准)。(来源:湖州市绿色采购服务平台)
0.6~0.635元/Wh!宁夏吴忠市孙家滩100MW/400MWh共享储能电站EPC项目中标候选人公示
12月2日,吴忠市聚能科技有限公司孙家滩100MW/400MWh共享储能电站建设项目(EPC总承包)中标候选人公示。第一中标候选人为上海电力设计院有限公司,投标报价为240000000元,折合单价0.6元/Wh;第二中标候选人为中国电建集团吉林省电力勘测设计院有限公司,投标报价为248000000元,折合单价0.62元/Wh;第三中标候选人为中国电建集团福建省电力勘测设计院有限公司,投标报价为254000000元,折合单价0.635元/Wh。该项目位于宁夏吴忠市利通区孙家滩管委会,建设规模为100MW/400MWh。(来源:惠泽招电子招投标交易平台)
0.9408~0.9618元/Wh!广东江门200MW/400MWh电网侧独立储能项目EPC中标候选人公示
12月3日,江门市蓬江区镜山200MW/400MWh电网侧独立储能项目设计施工总承包中标候选人公示。中标候选人第1名为南方电网电力科技股份有限公司、江门电力设计院有限公司、中建八局西北建设有限公司,投标报价为38122.815698万元,折合单价0.9531元/Wh;中标候选人第2名为厦门科华数能科技有限公司、广东顺德电力设计院有限公司,投标报价为38470.299333万元,折合单价0.9618元/Wh;中标候选人第3名为广东振森能源科技集团股份有限公司、长江勘测规划设计研究有限责任公司、中汽新能电池科技有限公司,投标报价为37631.866359万元,折合单价0.9408元/Wh。(来源:广东省招标投标监管网)
0.49元/Wh!采日能源中标宾川孔新庄光伏发电20MW/40MWH配储项目储能系统采购
12月2日,宾川孔新庄光伏发电20MW/40MWH配储项目-电池储能系统设备采购中选结果公布,上海采日能源科技有限公司,以中标价格为1960万元,折算单价为0.49元/Wh。(来源:中国能建电子采购平台)
0.8042~0.9445元/Wh!国华江苏如东光氢储一体化项目60MW/120MWh储能电站PC中标候选人公示
12月3日,国华投资国华(如东)新能源有限公司国华如东光氢储一体化项目6万千瓦12万千瓦时储能电站及配套设施PC总承包工程公开招标中标候选人公示。第一中标候选人为中国安能集团第二工程局有限公司,投标报价为113343584.59元,折合单价0.9445元/Wh;第二中标候选人为中国电建集团山东电力建设第一工程有限公司,投标报价为96500041元,折合单价0.8042元/Wh。项目招标人为项目国华投资国华(如东)新能源有限公司,位于江苏南通如东县,配套新建一座220kV岸基升压站、一座陆上集控中心(含60MW/120MWh储能)、一座制氢站。本次招标为其中6万千瓦/12万千瓦时储能电站及配套设施PC总承包部分。(来源:国能e招)
安徽省淮北市濉溪县韩村100MW200MWh独立公用储能电站项目EPC中标候选人公示
12月4日,中核汇能安徽新能源有限公司濉溪县韩村200MW400MWh独立公用储能电站项目(一期100MW200MWh)EPC总承包中标候选人公示。第一中标候选人为中国核工业华兴建设有限公司与中国能源建设集团安徽省电力设计院有限公司联合体,投标报价为65080150元;第二中标候选人为西北电力建设第一工程有限公司与中国能源建设集团陕西省电力设计院有限公司联合体,投标报价为63881133元;第三中标候选人为中建三局第一建设工程有限责任公司与中国联合体,投标报价为67905711元。项目位于安徽省淮北市濉溪县韩村镇,一期建设规模为100MW/200MWh,终期规划达200MW/400MWh,采用磷酸铁锂电池,配套建设1座220kV升压站,本期配置1台110MVA双绕组变压器(终期2台)。计划2025年12月30日前开工,2026年4月30日实现一期并网。(来源:中国核工业集团有限公司电子采购平台)
储能材料
1、正/负极材料
兴发集团获比亚迪磷酸铁锂订单
12月4日,兴发集团发布公告称,公司全资子公司湖北兴顺新材料有限公司与青海弗迪实业有限公司签署《磷酸铁锂委托加工协议》,由青海弗迪委托兴顺新材料加工生产8万吨/年磷酸铁锂产品,并支付加工费。协议期限2年,经双方协商一致,可自动续约1年。合同期限自2025年12月4日至2027年12月4日,如因设备安装、调试等乙方原因导致产品供应起始日期晚于前述生效日的,本协议顺延自乙方宜昌基地向甲方正式供应合格产品之日起开始生效,为期两年。(来源:兴发集团)
龙蟠科技签署45亿-55亿元磷酸铁锂正极材料订单
12月2日,龙蟠科技发布公告称,公司控股孙公司LBM New Energy (AP) Pte. Ltd.与Sunwoda Automotive Energy Technology (Thailand) Co., Ltd签署了《长期采购协议》。协议约定,预计将由锂源(亚太)自2026年至2030年间合计向Sunwoda销售10.68万吨符合双方约定规格的磷酸铁锂正极材料,并约定最低采购量与最大供应量,双方约定每两年校准一次需求量纲,校准后的需求量不低于协议已约定的年度最低采购量。具体单价由双方根据协议条款逐月确定,如按照预计数量及市场价格估算,合同总销售金额约人民币45-55亿元(最终根据销售订单据实结算)。(来源:龙蟠科技)
2、隔膜
锂电池隔膜恩捷股份启动收购上游设备商
12月1日,恩捷股份发布公告称,公司拟以发行股份等方式收购隔膜设备制造企业青岛中科华联新材料股份有限公司(下称“中科华联”)100%股权,同时募集配套资金,公司股票自12月1日起停牌,预计在不超过10个交易日的时间内披露本次交易方案。拟以发行股份等方式购买中科华联 100%股权并募集配套资金。(来源:恩捷股份)
3、铜箔
超400亿订单!诺德股份与中创新航签订《2026-2028年保供框架协议》
近日,诺德股份全资孙公司深圳百嘉达新能源材料有限公司(以下简称“百嘉达”)与中创新航科技集团股份有限公司(以下简称“中创新航”)签订了《2026-2028年保供框架协议》。基于双方长期稳定的战略合作,为保证百嘉达铜箔产品的供应稳定,百嘉达承诺2026-2028年向中创新航供应铜箔产品37.3万吨。根据协议,百嘉达承诺2026 -2028年按下表计划向中创新航交付铜箔产品,并按承诺的供应量准备好人、机、料等资源,若遇产能紧张情况,百嘉达将优先保障中创新航的供应需求。(来源:诺德股份)
储能电池
1、锂电池
总投资10亿元!浙江年产5.6GWh锂电池制造基地建设项目公示
12月2日,浙江省嘉兴市生态环境局桐乡分局发布《拟对浙江宏鑫锂电有限公司年产5.6GWh新能源锂电池制造基地建设项目环评文件作出审批意见的公告》。项目由浙江宏鑫锂电有限公司投资建设,位于浙江省桐乡市乌镇镇龙翔工业园,总投资10亿元,其中环保投资1400万元,最终形成年产5.6GWh新能源锂电池制造能力。(来源:嘉兴市生态环境局)
2、钠电池
华钠芯能与上海电气签署战略合作协议 共同推动钠离子储能产业发展
11月28日,产业技术研究总院副总经理、副院长张利武应邀拜访上海电气输配电集团总部。双方围绕能源低碳转型、新型储能技术及可再生能源等领域进行了深入交流与探讨,确立了战略合作关系。华阳集团旗下华钠芯能公司董事长靳生龙与上海电气旗下电力电子公司总经理赵金良分别代表双方签署了战略合作协议。本次战略合作的达成,标志着双方在新能源与新技术领域携手共进,共同开启钠电储能发展新篇章。(来源:华阳新动力)
投资1.5亿元!年产1GWh固态储能电池生产建设项目落地江西
近日,江西省九江市湖口县人民政府发布了湖口纯锂新能源有限公司年产1GWh固态储能电池生产建设项目环境影响报告表的拟受理公示。据悉,年产1GWh固态储能电池生产建设项目投资1.5亿元,施工工期12个月,项目租赁江西省九江市湖口县高新技术产业园区海山科技创新试验区海山二支路北侧地块已建成标准厂房进行生产,项目占地面积为68,092.25平方米,项目组成包括主体工程、辅助工程、储运工程、公用工程、环保工程等。(来源:湖口县人民政府网)
3、固态电池
陕西林业产业集团携手北京卫蓝新能源共筑固态电池产业新高地
近日,陕西林业产业集团有限公司与北京卫蓝新能源科技股份有限公司在北京隆重举行签约仪式,正式签署《投资合作协议》,共同出资设立山东云石卫蓝新材料有限公司。此次合作旨在通过多层次、全方位的战略协同,共同推动新能源固态电池技术的研发、生产与市场应用,标志着双方在新能源产业领域的合作迈入实质性落地阶段。(来源:北京卫蓝新能源科技股份有限公司)
4、铅炭电池
昆工科技签订1GWh储能电池采购合同
12月2日,昆工科技发布公告称,昆明理工恒达科技股份有限公司与浙江太湖能谷科技有限公司的全资子公司浙江智动科技有限公司签订《铝基铅炭电池采购合同》,在太湖能谷与公司签订的战略合作框架下,浙江智动及太湖能谷在未来一年左右,计划提供约1GWh储能应用场景项目,用于采购公司铝基铅炭1GWh储能电池,具体实施采取分批分类进行。其中第一批次铝基铅炭电池合同含增值税总价为10,588,320.00元,对应电池容量约18MWh,约占铝基铅炭1GWh储能电池总容量的1.8%。(来源:昆工科技)
储能系统
厦门和储成功交付首台套柔性移动储能系统
2025年11月27日,厦门和储能源科技有限公司(以下简称“厦门和储”)自主研发的HLLM4170集中式柔性移动储能系统成功交付,并正式向用电负荷端放电。该系统的成功落地,标志着厦门和储在移动储能领域实现关键技术突破,为新能源规模化高效利用提供了灵活、可靠的解决方案。(来源:和储能源)
山东省首个构网型储能系统辅助燃机黑启动项目在青岛成功投运
近日,山东省首个构网型储能系统辅助燃机黑启动项目在青岛成功投运,该项目由许继电气提供储能变流器PCS和能量管理器EMS等核心设备,黑启动试验一次成功,填补了山东省在该领域的应用空白。项目配置15.6兆瓦/31.3兆瓦时半固态磷酸铁锂电池储能系统,采用许继构网型技术,既助力燃机黑启动,又能为机组提供AGC调频辅助支持,实现“一储多用”。(来源:许继电气)
零探智能400kW/1.06MWh工商业储能系统在比利时成功并网
近日,零探智能在比利时的一个工业园区成功完成了一套400kW / 1.06MWh 工商业储能系统的并网运行。这一项目的成功落地,标志着公司在欧洲市场的系统交付能力、并网适配能力以及复合应用能力再次得到验证。(来源:零探智能)
储能变流器
汇川构网型PCS助力南网网外首个百兆瓦时级储能电站黑启动成功
近日,由汇川技术提供核心储能变流器(PCS)的中广核云南麻栗坡100MW/200MWh新型共享储能项目成功通过电站涉网试验与黑启动试验,成为南方电网覆盖区域外首个百兆瓦时级构网型储能系统。在西南地区复杂气候与特殊电网环境下,新能源项目的涉网性能面临严峻挑战。该项目试验结果显示,其多项关键技术指标超额达标,标志着汇川技术构网型储能系统(PCS)技术在工程化应用方面取得了重大突破。(来源:汇川技术动态)
抽水蓄能
安徽宁国龙潭抽水蓄能电站水库工程C1标施工合同签约
12月2日,安徽宁国龙潭抽水蓄能电站水库工程C1标施工合同签约仪式在安徽省宁国市举行。安徽宁国抽水蓄能电站是国家抽水蓄能中长期发展规划的“十四五”重点实施项目。电站位于安徽省宁国市霞西镇境内,为一等大(1)型工程,总装机容量120万千瓦。电站建成投产后,电站建成后将承担江苏电网调峰、填谷、储能、调频、调相及备用任务。(来源:水电十二局)
山东潍坊抽水蓄能电站上库进出水口竖井封顶
11月24日,山东潍坊抽水蓄能电站上水库进出水口竖井顺利封顶。山东潍坊抽水蓄能电站作为山东省首届儒商大会签约项目和新旧动能转换重大工程,是临朐县迄今单体投资规模最大的建设项目。上水库进出水口竖井结构复杂、工艺标准严苛,采用双曲渐变设计。面对高空、大直径竖井施工挑战,项目部积极推进工艺创新,在井身段成功运用“翻模施工法”,提高了施工效率和安全保障;创新引入“贝雷梁组合支撑体系”,为顶部复杂结构施工提供了稳定可靠的作业平台,高质量地完成了施工节点目标。(来源:水电六局)
安徽石台抽水蓄能电站首台机组座环蜗壳顺利吊装
11月30日,安徽石台抽水蓄能电站项目迎来重要建设节点,首台机组座环蜗壳顺利完成吊装,标志着电站机组埋件安装进入新阶段,为后续机组总装和首机投产发电夯实了基础。电站座环蜗壳整体最大尺寸11米×10.5米×2.6米,最大板厚225毫米,总重量约为147吨,在安装间进行组圆和焊接。(来源:三峡建工)
120万千瓦!江西永新抽水蓄能电站开工
11月30日,由中国安能二局南昌分公司承建的江西永新抽水蓄能电站工程开工动员大会在吉安市永新县坳南乡举行,标志着这一国家“十四五”重点实施项目由筹备期转入建设期。该项目位于江西省吉安市永新县境内,是国家能源战略布局的重点工程,电站总装机容量120万千瓦,设计安装4台单机容量30万千瓦的机组。电站建成后年发电量12.96亿千瓦时,每年可节约系统耗煤量约42.8万吨,相应减少二氧化硫0.16万吨、二氧化碳106.68万吨、氮氧化物1.61万吨、烟尘0.58万吨,将提高风光等新能源及区外电力的消纳能力,促进地区经济社会发展,改善当地居民生活水平。(来源:中国安能第二工程局)
“十四五”粤港澳大湾区首个抽蓄工程全面投产发电
11月28日,由中国电建中南院承担勘测设计及机组附属设备成套供货的“十四五”粤港澳大湾区首个抽蓄工程——梅州抽水蓄能电站二期工程全面投产发电。梅州抽水蓄能电站装机容量240万千瓦,分两期建设,每期各安装4台单机容量为30万千瓦的单级立轴单转速混流可逆式机组。项目一期工程已于2022年5月底实现全容量投产,同年9月项目二期工程开工建设。(来源:中国电建中南院)
湖南汨罗抽水蓄能电站主体工程开工!
11月27日,由中国安能一局湖南分公司参与建设的国网新源湖南汨罗抽水蓄能电站主体工程正式开工,标志着该项目全面由前期准备阶段转入主体施工阶段。汨罗抽水蓄能电站位于湖南省岳阳市汨罗市川山坪镇,总装机容量1200兆瓦,安装4台单机容量300兆瓦的可逆式水泵水轮发电机组,主要建设内容包括上水库、输水系统、地下厂房系统、下水库及地面开关站等。(来源:中国安能一局)
河北尚义抽水蓄能电站倒送电前试验全部圆满完成
12月2日,随着尚义抽水蓄能电站倒送电前最后一次大型特殊试验-电站接地电阻测试圆满完成,标志着倒送电前全部试验工作圆满结束,为500千伏系统倒送电完成奠定了坚实基础。接地电阻测试是保障电力设备接地安全的关键环节,能有效防范漏电、雷击等安全风险。本次测试结果显示,电站接地电阻为147.1mΩ,远低于国家标准规定(≤0.5Ω),跨步电压为2mv,接触电势小于20mv,均处于极低水平,各项指标均满足安全运行要求,为系统投运提供了可靠保障。(来源:四局机电)
江山抽水蓄能电站尾水隧洞正式开挖
近日,江山抽水蓄能电站尾水隧洞正式开挖,标志着项目转入地下主体工程攻坚阶段。尾水隧洞作为连接地下厂房与下水库的核心通道,承担着电站水力循环与工程建设支持的双重功能,是电站实现能量循环与稳定运行的核心保障。在施工阶段,该隧洞为向地下厂房运输大型机组部件、施工设备及建筑材料提供了物流路径,同时也作为地质勘察的重要窗口,通过实际开挖揭示区域地质条件,为后续地下厂房、引水隧洞等洞室群工程提供第一手数据支撑,是实现精准设计与安全施工的重要前提。在电站运行阶段,尾水隧洞发挥着双向水力传输作用。发电工况下,作为“排水通道”,将流经水轮机做功后的尾水安全顺畅地排至下水库,保障发电过程的持续稳定;抽水工况下,则作为“进水通道”,反向将下水库的水流输送至水泵机组,为抽水蓄能提供稳定水源。(来源:中铁二十三局集团三公司)
压缩空气储能
节点频传!世界最大盐穴压缩空气储能电站建设驶入“快车道”
近日,由山东电建一公司承建的华能金坛2×350兆瓦盐穴压缩空气储能发电二期项目2号机组顺利实现主厂房封顶断水、DCS受电一次成功、首台压缩机电机吊装就位等里程碑节点。据悉,华能金坛盐穴压缩空气储能发电二期项目规划建设两套350兆瓦非补燃式压缩空气储能机组,储气用盐穴总容积达120万立方米。相较于传统压缩空气储能设备,该储能机组核心突破多次再热、多缸膨胀机组件快速频繁启停技术,可实现分钟级响应速度,灵活应对电网调峰需求。(来源:山东电建一公司)
深能北控公司新型压缩空气储能项目成功签约
11月25日,深能北控公司正式签署西乌珠穆沁旗3×350MW/4200MWh新型压缩空气储能项目投资协议。该项目采用国际先进的非补燃压缩空气储能技术,规划建设3台350MW机组,总装机规模达1050MW,储能容量4200MWh,系统效率超过65%,建成后,该项目将成为世界规模领先的压缩空气储能电站之一。(来源:深能北控)
飞轮储能
10MW/7.28MWh!陕西秦龙电力麟北发电“飞轮+锂电”复合型储能项目成功带电
12月1日,秦龙电力麟北发电10MW/7.28MWh飞轮储能混合磷酸铁锂电池联合调频科技示范项目,历经100天安全高效建设,实现高质量一次带电成功。作为陕西省首批火电机组储能调频示范项目,该项目不仅填补了西北地区火电厂飞轮与锂离子电池混合储能联合调频的技术空白,更标志着区域火电储能协同调频技术迈入新发展阶段,具有里程碑式的行业价值。(来源:麟北发电)
央国企动态
陕西环保集团绿色能源公司与广东粤水电能源投资集团携手推进新型储能产业协同发展
近日,绿色能源公司与广东粤水电能源投资集团签订战略合作框架协议,双方将携手发力、优势互补,共同推进新型储能产业协同发展,助力“双碳”目标落实落地。签约前,双方围绕各自产业布局、业务进展及未来发展规划展开深入座谈交流,就储能产业发展趋势、区域项目布局、技术创新方向等达成高度共识,一致同意以此次战略签约为新起点,重点在储能系统供应与场景化应用、产业链上下游协同与资源共享、西北区域新能源项目联合开发与投资、核心技术研发交流与创新转化等领域,开展全方位、多层次的务实合作。(来源:陕西环保集团)
青海集晖储能电站年累计放电量突破2亿千瓦时
截至11月26日,集晖储能电站年累计放电量突破2亿千瓦时,达到2.013亿千瓦时,创历史新高,作为集团最大电化学储能电站,该电站综合转换效率超91%,有效提升了区域新能源消纳水平与电网稳定运营能力,为全力冲刺年度生产经营目标提供有力保障。(来源:国家能源集团青海公司之声)
中国电建南非海卓光储项目进入电气系统联合调试阶段
当地时间11月25日,由中国电建承建的南非海卓光储项目顺利实现132千伏升压站倒送电工作,标志着项目正式进入电气系统联合调试阶段,向实现全容量商业运行迈出关键一步。该项目位于南非北开普省德阿地区,装机为216兆瓦光伏和588兆瓦时储能,建成后将向南非电网提供稳定的清洁能源,缓解区域用电紧张状况。(来源:国际微参)
项目动态
广东惠州美锐7.25MW/15MWh储能项目正式投运
11月28日,惠州美锐电子科技有限公司7.25MW/15MWh工商业储能项目投产仪式在仲恺区德赛陈江工业园圆满举行。作为惠州市的核心标杆储能项目,共配置58台德赛电池自主研发的125kW/261kWh储能一体柜,采用自研314Ah储能电芯,分8个并网点接入现有配电系统,总规模达7.25MW/15MWh。项目主要服务于美锐电子生产园区的峰谷用电调节、应急供电保障及需求侧响应。投产后,项目依托“低谷充电、高峰放电”的错峰用电模式,预计每年可节约标准煤约3000吨,减少二氧化碳排放7470吨,相当于种植近30万棵树,降低企业高峰时段用电成本30%以上,年节省电费支出超600万元。(来源:DESAY德赛电池)
太湖水厂削峰填谷储能项目顺利并网
近日,湖州市城市集团下属水务集团投资建设的太湖水厂削峰填谷储能项目顺利并网运行,该项目总装机容量达800kW/1600kWh,预计每年可错峰储放电量约77万千瓦时,实现水厂用能的削峰填谷,助力水厂降低用电成本及绿色低碳运营。(来源:湖州城市集团)
通辽海螺新能源建成投产内蒙古最大体量独立新型储能电站
11月28日,通辽海螺新能源有限公司220千伏海螺储能电站完成“三充三放”接网试验及验收,正式接入蒙东电力交易市场,标志着内蒙古自治区最大体量的独立新型储能电站实现实质性投产。220千伏海螺储能电站项目总投资约15亿元,是海螺战略新兴产业中单笔投资最大的项目之一。项目自今年6月28日正式动工以来,仅历时短短5个月时间就达成并网目标。(来源:海螺水泥)
广西梧州苍梧六堡三期200兆瓦风电储能一体化项目全容量并网
11月29日,广西华润电力梧州苍梧六堡三期200兆瓦风电储能一体化项目实现全容量并网成功。该项目正式迈入生产运营阶段,为桂东地区能源结构优化升级注入强劲绿色动力,助力区域“双碳”目标落地见效。该项目位于广西壮族自治区梧州市苍梧县沙头镇、石桥镇山脊地带,风电场总规划容量为200兆瓦,配套40兆瓦/80兆瓦时储能系统,形成“风储一体化”运营模式,本期建设175兆瓦,共28台容量为6.25兆瓦风电机组,发电机组轮毂中心高度125米,轮毂重量51.53吨,单叶片长度108米,重量35.12吨,机舱总重154吨,通过新建220千伏升压站及专用输电线路接入南方电网,最终通过±500千伏直流特高压实现电力外送。(来源:中国电建重庆工程公司)
重庆恩力吉15MW/30MWh储能电站项目开工
11月27日上午10点18分,恩力吉公司在15MW/30MWh储能电站项目建设现场(220kV总变电站旁)举行了项目开工仪式。该项目计划2026年上半年建成投运。项目总投资约3000万元,布局新建5MWh电池集装箱6座,5MW逆变升压一体机3座,总规模15MW/30MWh,采用先进储能技术,建成投运后,将通过“低谷充电、尖峰放电”的智能化运行模式,有效实现电力系统的“削峰填谷”。(来源:重庆恩力吉投资有限责任公司)
内蒙古乌拉特中旗德岭山500千伏变电站电网侧储能项目并网
2025年11月30日,巴能集团所属内蒙古淖尔能源开发有限公司投资建设的巴能集团首座全资独立储能项目——巴能峰塔储能电站(乌拉特中旗德岭山500千伏变电站电网侧储能项目)顺利完成并网,标志着巴能集团在储能领域实现了“零的突破”,为集团能源战略布局打造出示范样板,具有里程碑意义。(来源:淖尔能源)
200MW/800MWh!我国规模最大半固态电池储能项目并网
11月30日21时59分,中国绿发乌海20万千瓦/80万千瓦时储能电站项目成功并网。乌海储能电站是内蒙古自治区首个采用半固态磷酸铁锂电池技术的规模化储能项目,占地约100亩,整齐排列着160个储能电池舱和40个变流升压一体舱,相当于为乌海电网配置了一个“超级充电宝”。它可在电网负荷低时存储多余电能,在用电高峰时为电网供电,在新能源消纳、电力保供、应急调度等方面发挥重要作用,每年预计可为电网输送1.89亿千瓦时的清洁电力。(来源:中国绿发)
星河能源与通合科技储能项目成功并网!
2025年11月,在浙江星河微网能源科技有限公司(星河能源)与石家庄通合电子科技股份有限公司(通合科技)的紧密协作下,通合科技石家庄总部0.54MW/1.2MWh储能一期项目正式并网运行。(来源:星河能源)
汇能海南首个储能项目正式投运
2025年12月3日,汇能科技投资的“建华建材(海南)有限公司1.881MWh用户侧储能项目”正式并网投运。该项目位于海南省海口市,业主单位建华建材(海南)有限公司业务多元,涵盖建材生产、物流运输、国际贸易、机械制造、房地产开发、工程设计、供应链管理、环保科技、汽车电子等领域。此次储能项目的成功投运,既是建华建材推动低碳转型的重要举措,也是汇能科技深耕海南、助力绿色发展的关键实践,同时为双方后续深化合作奠定了坚实基础。(来源:汇能储能与虚拟电厂)
山东安丘市官庄镇独立共享储能项目开工建设
12月1日,中国十九冶承建的中能国云安丘市官庄镇独立共享储能项目正式开工建设。该项目位于山东省潍坊市安丘市官庄镇,规划总建设规模为100MW/200MWh磷酸铁锂电化学储能,包括20台5MWPCS一体机,40台配套的5MWh电池舱。计划新建4栋主体结构,以及土建、电气、排水、消防、通信、设备安装等工程;计划建设220kV升压站一座,升压站主变装机容量为1x180MVA,升压站规模包括220kV出线2回,35kV集电线路4回,站用变一台。同时,配套建设长度约1.74公里220kV架空线路。(来源:中国十九冶)
广东韶关储能电站顺利投运
近日,由上能电气供货的韶关曲江208MW/416MWh储能电站正式投入运行。作为粤港澳大湾区目前单体容量最大的调频调峰电网侧独立储能项目,同时也是韶关市首个独立储能电站,为广东省加快构建新型储能万亿级产业集群注入了强劲动能。(来源:上能电气)
来源:储能头条
切换行业






正在加载...



