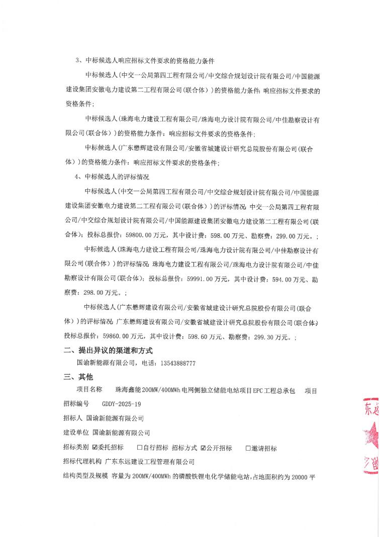
近日,珠海鑫能200MW/400MWh电网侧独立储能电站项目EPC工程总承包中标候选人公示
第一中标候选人为中交一公局第四工程有限公司/中交综合规划设计院有限公司/中国能源建设集团安徽电力建设第二工程有限公司(联合体),投标报价59800万元,折合单价1.495元/Wh;
第二中标候选人为珠海电力建设工程有限公司/珠海电力设计院有限公司/中佳勘察设计有限公司(联合体),投标报价59991万元,折合单价1.4998元/Wh;
第三中标候选人为广东懋辉建设有限公司/安徽省城建设计研究总院股份有限公司(联合体),投标报价59860万元,折合单价1.4965元/Wh。

电站占地面积约为20000平方米建筑面积4000平方米,总用地约30亩,自建一回22KV线路送至国安变电站两侧220kV进线。其他用于购置储能设备,安装储能系统,电站以从事电力交换为主,土地为建设用地,用地符合用地要求,不跨越用电红线。
原公告如下:





切换行业




正在加载...



