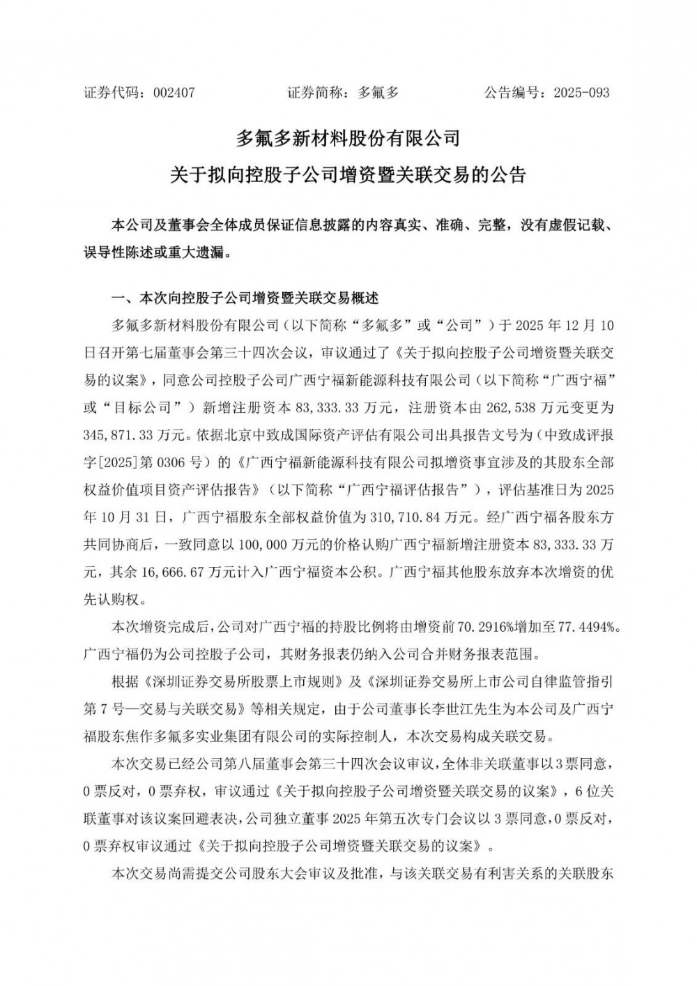
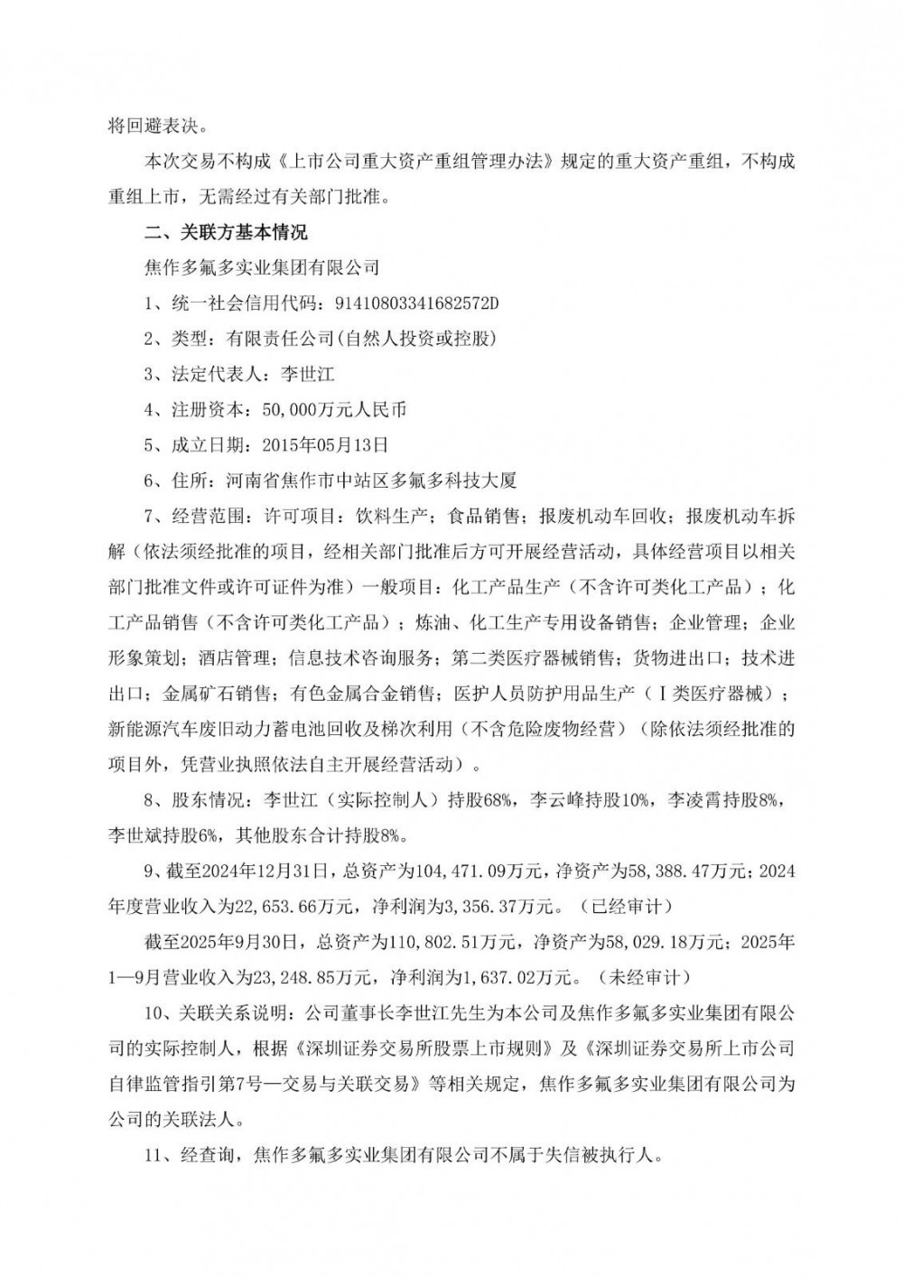
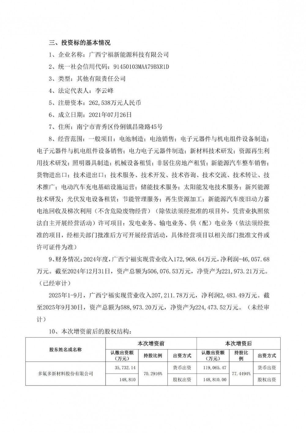
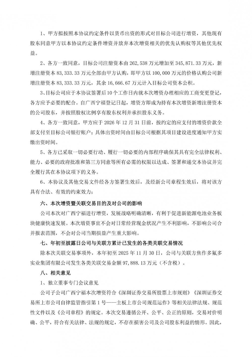
12月11日,多氟多发布公告称,公司召开第七届董事会第三十四次会议,审议通过了《关于拟向控股子公司增资暨关联交易的议案》,同意公司控股子公司广西宁福新能源科技有限公司新增注册资本83,333.33万元,注册资本由262,538万元变更为345,871.33万元。
多氟多表示,公司本次对广西宁福进行增资,发展战略明确清晰,有利于促进新能源电池业务板块健康快速发展。本次增资事宜不会对日常经营现金状况产生不利影响,不影响公司合并报表范围,不会对公司当期损益产生重大影响。
原公告如下:






日期:2025-12-12 来源:多氟多
12月11日,多氟多发布公告称,公司召开第七届董事会第三十四次会议,审议通过了《关于拟向控股子公司增资暨关联交易的议案》,同意公司控股子公司广西宁福新能源科技有限公司新增注册资本83,333.33万元,注册资本由262,538万元变更为345,871.33万元。
多氟多表示,公司本次对广西宁福进行增资,发展战略明确清晰,有利于促进新能源电池业务板块健康快速发展。本次增资事宜不会对日常经营现金状况产生不利影响,不影响公司合并报表范围,不会对公司当期损益产生重大影响。
原公告如下:






能源资讯一手掌握,关注 "储能头条" 微信公众号
看资讯 / 读政策 / 找项目 / 推品牌 / 卖产品 / 招投标 / 招代理 / 发文章
扫码关注
免责声明:本文仅代表作者本人观点,与国际储能网无关,文章内容仅供参考。凡本网注明"来源:国际储能网"的作品,均为本站原创,转载请注明“来源:国际储能网”!凡本网注明“来源:XXX(非国际储能网)”的作品,均转载自其它媒体,转载目的在于传递更多信息,并不代表本网赞同其观点和对其真实性负责。
如因作品内容、版权和其它问题需要同本网联系的,请在相关内容刊发之日起30日内进行,我们将第一时间进行删除处理 。联系方式:400-8256-198