12月12日,安徽省合肥市生态环境局发布了《合肥融捷动力电池循环利用有限公司锂电池循环利用项目环境影响评价第二次公示(征求意见稿公示)》。
该项目位于安徽巢湖经济开发区花山工业园花山路与广源路交叉口,项目占地面积约156.51亩,计划分地块一、地块二两个地块建设。
地块一主要建设拆解破碎车间、浸出车间、1#萃取车间、2#萃取车间、电积镍车间等生产车间及相关配套工程,包括1万吨/年电池包拆解线、1万吨/年电芯破碎及分选线、4万吨/年黑粉焙烧线,4万吨/年黑粉浸出除杂线及浸出液萃取线,0.25万吨/年电池级硫酸锰生产线、0.2万吨/年(金钴)硫酸钴溶液生产线,0.25万吨/年电池级硫酸锰生产线,0.6万吨/年电积镍生产线。
地块二主要建设NCM合成车间、碳酸锂车间等生产车间及戊类罐区、成品库、废水处理车间、空分/空压站等配套工程,其中NCM合成车间建设1万吨/年三元前驱体合成产线,碳酸锂车间建设0.8万吨/年电池级碳酸锂生产线。
项目建成后可形成年循环利用4万吨/年(以黑粉计)废旧锂离子电池,并年产1万吨三元前驱体、0.8万吨电池级碳酸锂、0.6万吨电积镍、0.5万吨电池级硫酸锰的生产能力。
原公告如下:
合肥融捷动力电池循环利用有限公司锂电池循环利用项目环境影响评价第二次公示(征求意见稿公示)
本公示内容由建设单位自行提供,建设单位对其真实性和完整性负责。
一、建设项目情况简述
建设项目名称:合肥融捷动力电池循环利用有限公司锂电池循环利用项目;
建设地点:安徽巢湖经济开发区花山工业园花山路与广源路交叉口;
建设内容:项目占地面积约156.51亩,分地块一、地块二两个地块建设:地块一主要建设拆解破碎车间、浸出车间、1#萃取车间、2#萃取车间、电积镍车间等生产车间及电池包仓库、黑粉仓库、危废仓库、化学品仓库、戊类罐区、乙类罐区、调度中心等配套工程,其中拆解破碎车间建设1万t/a电池包拆解线、1万t/a电芯破碎及分选线、4万t/a黑粉焙烧线,浸出车间建设4万t/a黑粉浸出除杂线及浸出液萃取线,1#萃取车间建设0.25万t/a电池级硫酸锰生产线、0.2万t/a(金钴)硫酸钴溶液生产线,2#萃取车间建设0.25万t/a电池级硫酸锰生产线,电积镍车间建设0.6万t/a电积镍生产线;地块二主要建设NCM合成车间、碳酸锂车间等生产车间及戊类罐区、成品库、废水处理车间、空分/空压站等配套工程,其中NCM合成车间建设1万t/a三元前驱体合成产线,碳酸锂车间建设0.8万t/a电池级碳酸锂生产线,项目建成后可形成年循环利用4万t/a(以黑粉计)废旧锂离子电池并年产1万吨三元前驱体、0.8万吨电池级碳酸锂、0.6万吨电积镍、0.5万吨电池级硫酸锰的生产能力。
二、建设项目对环境可能造成影响的概述
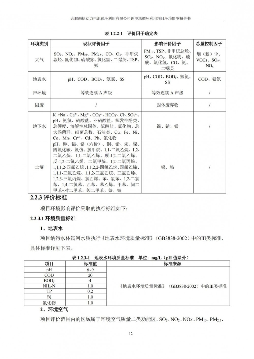
废水:本项目外排废水主要为生活污水及蒸汽冷凝水。
废气:本项目大气污染物主要为拆解破碎车间产生的废气主要为破碎粉尘、热解废气、筛分粉尘、空气分选粉尘;浸出车间产生的废气主要为浸出废气、酸洗废气;1#萃取车间产生的废气主要为萃取废气、洗涤废气、反萃废气、皂化废气、转皂废气、烘干废气、筛分粉尘、包装粉尘;2#萃取车间产生的废气主要为萃取废气、洗涤废气、反萃废气、皂化废气、转皂废气、烘干废气、筛分粉尘、包装粉尘;电积镍车间产生的废气主要为浸泡废气;NCM合成车间产生的废气主要为合成废气、烘干粉尘、混料粉尘、筛分粉尘、包装粉尘;碳酸锂车间产生的废气主要为烘干粉尘、破碎粉尘、混料粉尘、筛分粉尘、包装粉尘。
固体废弃物:本项目产生的固废主要为生活垃圾、一般固废及危险废物。
噪声:厂区的各类泵、风机等设备的噪声是主要噪声源。
三、预防或者减轻不良环境影响的对策和措施的要点
①废水污染防治措施:本项目废水排放按照“雨污分流”原则。生活污水经化粪池处理后,与蒸汽冷凝水一起经市政污水管网进入花山污水处理厂深度处理。
②废气污染防治措施:
项目拆解破碎车间产生的废气主要为破碎粉尘、热解废气、筛分粉尘、空气分选粉尘,热解废气由管道收集经旋风除尘+二燃室+急冷塔+布袋除尘+碱洗+水洗+活性炭吸附装置处理后通过1根25米高排气筒(DA001)排放,破碎粉尘、筛分粉尘、空气分选粉尘由管道收集经布袋除尘器处理后通过1根25米高排气筒(DA002)排放;浸出车间产生的废气主要为浸出废气、酸洗废气,浸出废气、酸洗废气由管道收集经碱洗+水洗+除雾+活性炭吸附装置处理后通过1根25米高排气筒(DA003)排放;1#萃取车间产生的废气主要为萃取废气、洗涤废气、反萃废气、皂化废气、转皂废气、烘干废气、筛分粉尘、包装粉尘,萃取废气、洗涤废气、反萃废气、皂化废气、转皂废气由管道收集经碱洗+水洗+除雾+活性炭吸附装置处理后通过1根25米高排气筒(DA004)排放,烘干废气、筛分粉尘、包装粉尘由管网都是经布袋除尘器处理后通过1根15米高排气筒(DA005)排放;2#萃取车间产生的废气主要为萃取废气、洗涤废气、反萃废气、皂化废气、转皂废气、烘干废气、筛分粉尘、包装粉尘,萃取废气、洗涤废气、反萃废气、皂化废气、转皂废气由管道收集经碱洗+水洗+除雾+活性炭吸附装置处理后通过1根25米高排气筒(DA006)排放,烘干废气、筛分粉尘、包装粉尘由管网都是经布袋除尘器处理后通过1根15米高排气筒(DA007)排放;电积镍车间产生的废气主要为浸泡废气,浸泡废气由管道收集经碱洗+水洗装置处理后通过1根25米高排气筒(DA008)排放;NCM合成车间产生的废气注定要为合成废气、烘干粉尘、混料粉尘、筛分粉尘、包装粉尘,合成废气经酸洗+水洗装置处理后通过1根25米高排气筒(DA009)排放,烘干粉尘、混料粉尘、筛分粉尘、包装粉尘由管道收集经布袋除尘器处理后通过1根25米高排气筒(DA010)排放;碳酸锂车间产生的废气主要为烘干粉尘、破碎粉尘、混料粉尘、筛分粉尘、包装粉尘,烘干粉尘、破碎粉尘、混料粉尘、筛分粉尘、包装粉尘由管道收集经布袋除尘器处理后通过1根25米高排气筒(DA011)排放。
③固体废弃物污染防治措施:项目产生的生活垃圾分类收集后,由环卫部门统一清运;一般固废集中收集后由物资单位回收利用;危险废物暂存于危废库,定期送资质单位进行安全处置。
④噪声污染防治措施
主要采用高效低噪声设备、建筑隔声、消音等措施以确保厂界噪声达标排放。
四、环境影响报告书提出的环境影响评价结论的要点
项目符合国家产业政策,厂区选址符合合肥巢湖花山工业园总体规划要求;项目采用的生产工艺符合清洁生产要求;在采取有效的污染防治措施同时落实“三同时”政策,保证各治理设备的正常运转,满足评价中提出排放标准要求后,各种污染物可稳定达标排放且满足总量控制要求。因此,从环境影响角度考虑,项目可行。
五、环境影响报告书征求意见稿全文的网络链接及查阅纸质报告书的方式和途径
报告书征求意见稿电子版见本网页附件1;
报告书征求意见稿纸质版:公众可通过电话、传真和电子邮件等方式与项目建设单位或承担环评的单位进行联系,联系方式如下:
建设单位名称:合肥融捷动力电池循环利用有限公司
联系人:周总;
联系电话:18756594165
环评单位名称:安徽华境资环科技有限公司
联系人:李工;
联系电话:0551-62889096
电子邮箱:lmx@hjre-china.com
六、征求公众意见的范围及公众意见表的网络链接
本次环境影响评价征求意见的范围主要是:建设项目环境影响评价范围内的公民、法人、其他组织或者相关公众;公众意见表详见附件2。
七、公众提出意见的方式和途径
在公告时间内,公众可向建设单位或环评单位通过e-mail、传真、信函或其他便利的形式提交书面意见。
合肥融捷动力电池循环利用有限公司
2025年12月12日















切换行业






正在加载...



