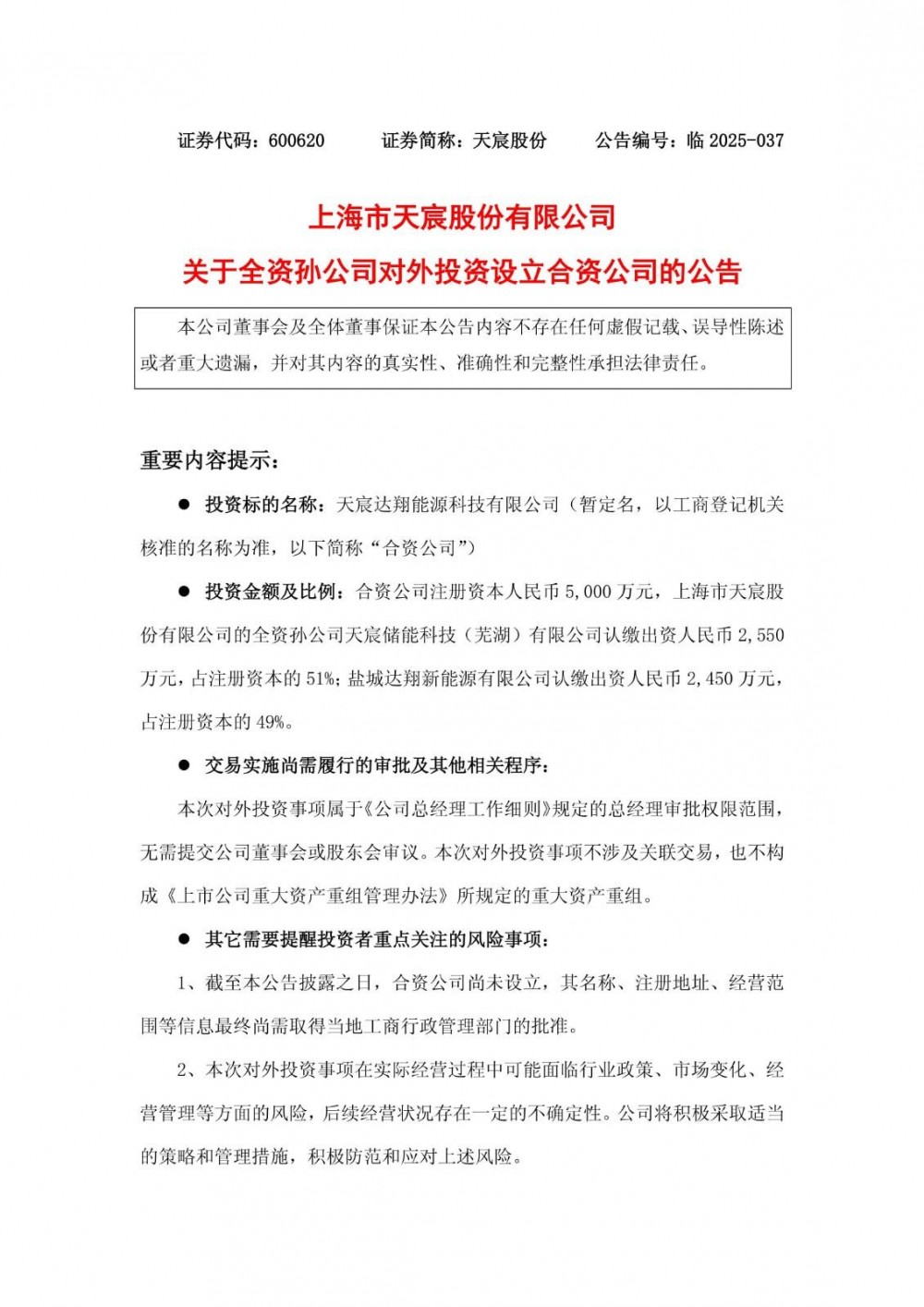
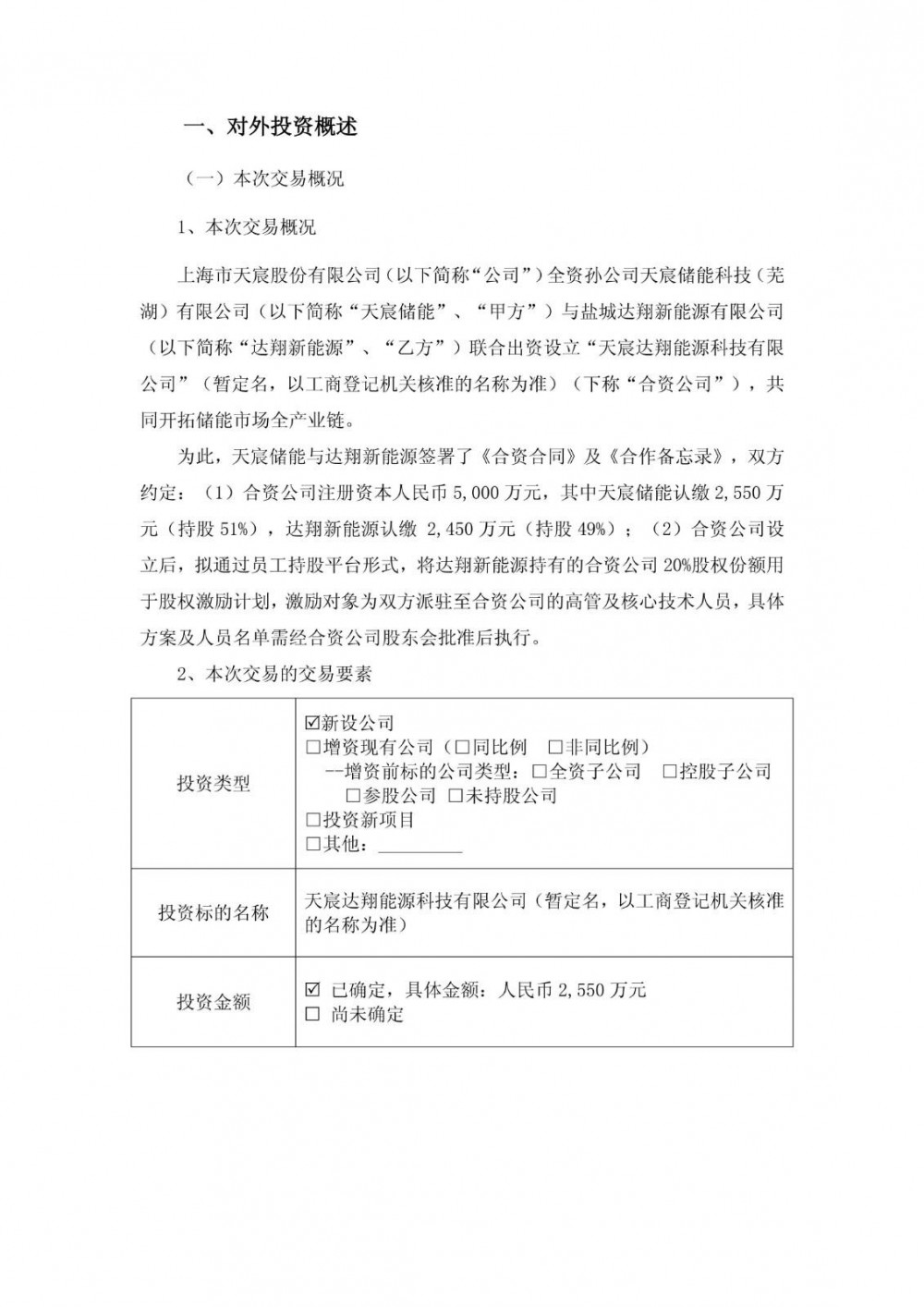
12月19日,天宸股份发布公告称,公司全资孙公司天宸储能科技(芜湖)有限公司与盐城达翔新能源有限公司联合出资设立“天宸达翔能源科技有限公司”(暂定名,以工商登记机关核准的名称为准),共同开拓储能市场全产业链。
为此,天宸储能与达翔新能源签署了《合资合同》及《合作备忘录》,双方约定:
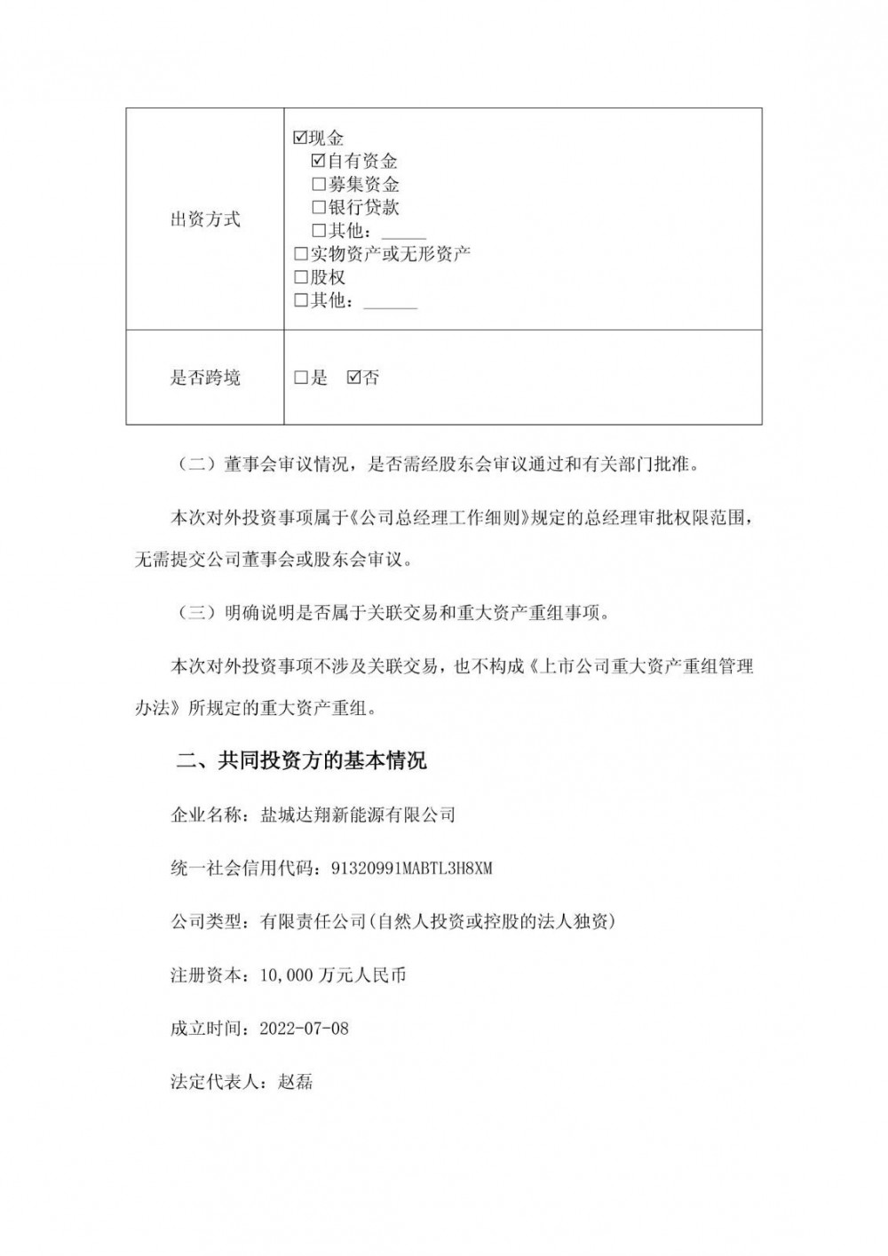
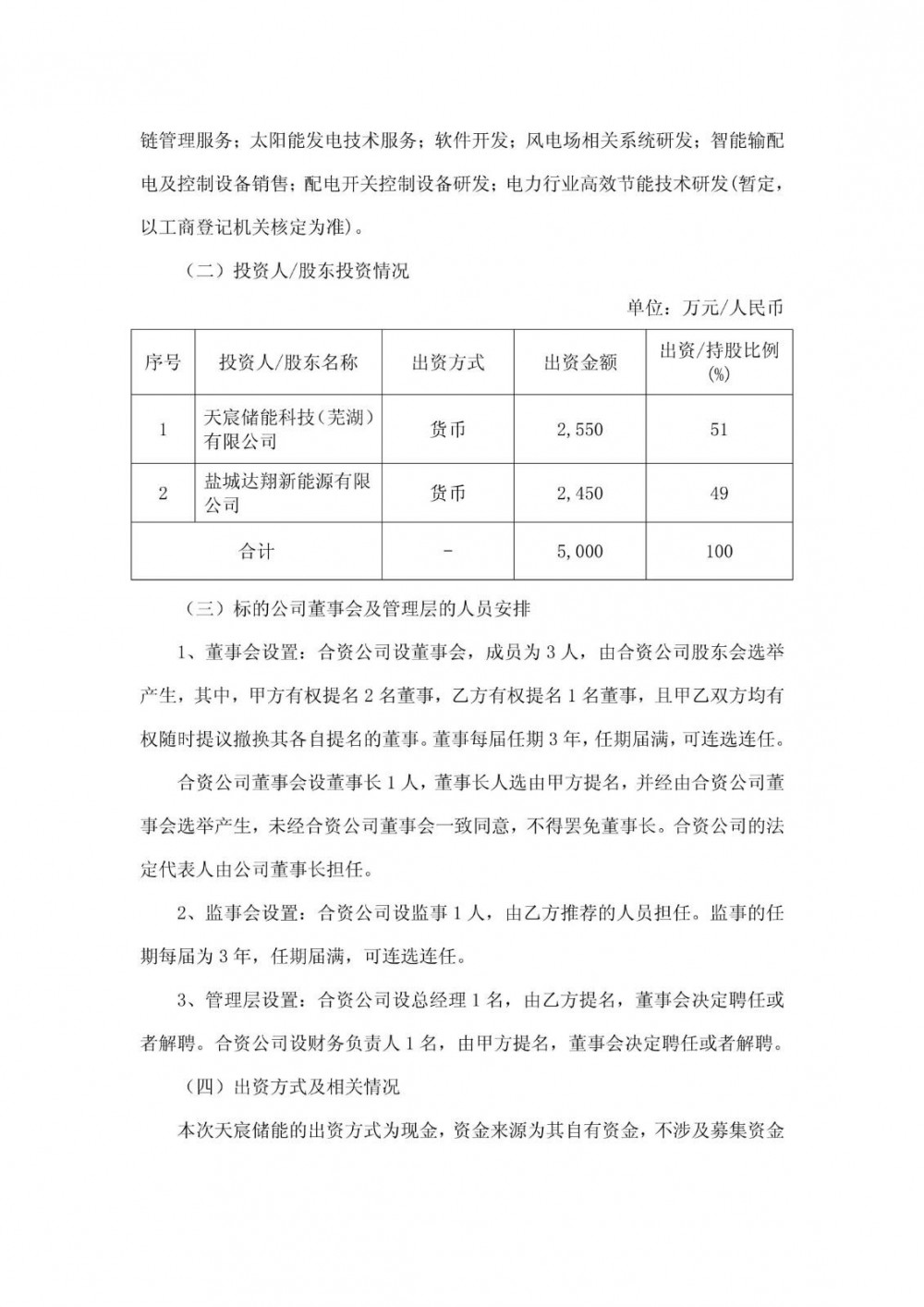
(1)合资公司注册资本人民币5,000万元,其中天宸储能认缴2,550万元(持股51%),达翔新能源认缴2,450万元(持股49%);
(2)合资公司设立后,拟通过员工持股平台形式,将达翔新能源持有的合资公司20%股权份额用于股权激励计划,激励对象为双方派驻至合资公司的高管及核心技术人员,具体方案及人员名单需经合资公司股东会批准后执行。
天宸股份表示,本次投资设立合资公司与公司业务及战略发展规划相匹配,有利于整合双方核心资源,实现优势互补,拓展公司核心技术在不同领域的运用,进一步拓展市场空间,提升企业综合竞争力。
原公告如下:










切换行业



正在加载...



