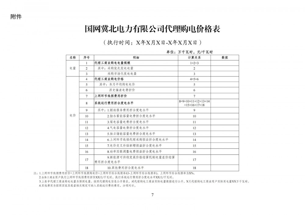
12月17日,河北发改委发布《河北南网代理购电工作实施方案》、《冀北电网代理购电工作实施方案》。两文件明确:代理购电电价由代理购电价格、输配电价、系统运行费用等构成,其中系统运行费用包括辅助服务费用、国家及省级制定的抽蓄、煤电、气电、独立储能等调节性电源容量电费。
按照河北南网辅助服务市场相关规则文件执行,适时向用户分摊辅助服务费用。电网企业为保障抽水蓄能电站购电(抽水电量)所产生的损益,纳入代理购电工商业用户购电成本。
按照河北省分时电价政策要求,代理购电用户执行相应分时电价。其中,代理工商业当月平均购电电价参与浮动;上网环节线损费用折价、输配电价、系统运行费用折价、代理购电历史偏差电费折价等不参与浮动。
鼓励电力用户通过直接参与市场形成用电价格。10千伏及以上工商业用户原则上直接参与市场交易(直接向发电企业或售电公司购电),暂无法直接参与市场交易的可由电网企业代理购电;鼓励其他工商业用户直接参与市场交易,不断缩小代理购电范围。
电网企业代理购电主要通过参与场内集中交易方式(不含撮合交易),以报量不报价方式、作为价格接受者参与市场出清,具体按照市场相关规则执行。
原文如下:
河北省发展和改革委员会关于印发河北省电网企业代理购电工作实施方案的通知
冀发改能价[2025]1375号
各市(含定州、辛集市)发展改革委(局),雄安新区改革发展局,国网河北省电力有限公司、国网冀北电力有限公司、国网河北电力交易中心、国网冀北电力交易中心,各有关市场主体:
现将《河北南网代理购电工作实施方案》《冀北电网代理购电工作实施方案》印发你们,请认真贯彻执行。
河北省发展和改革委员会
2025年12月17日














切换行业






正在加载...



