12月24日,保锋罗田200MW/400MWh独立储能电站项目招标公告发布。
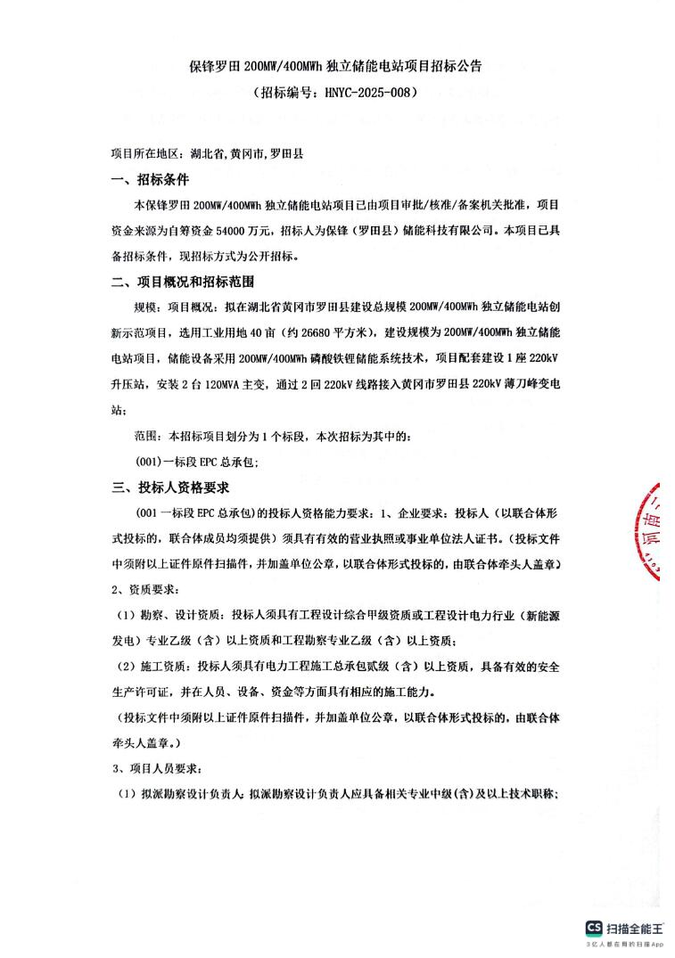
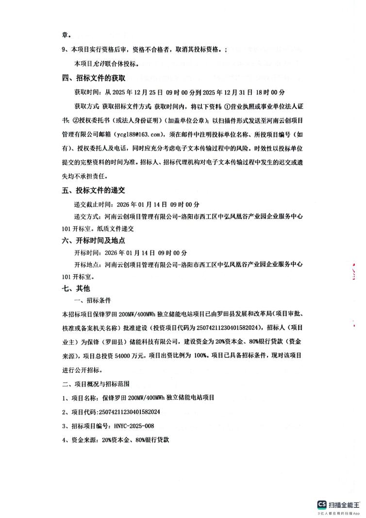
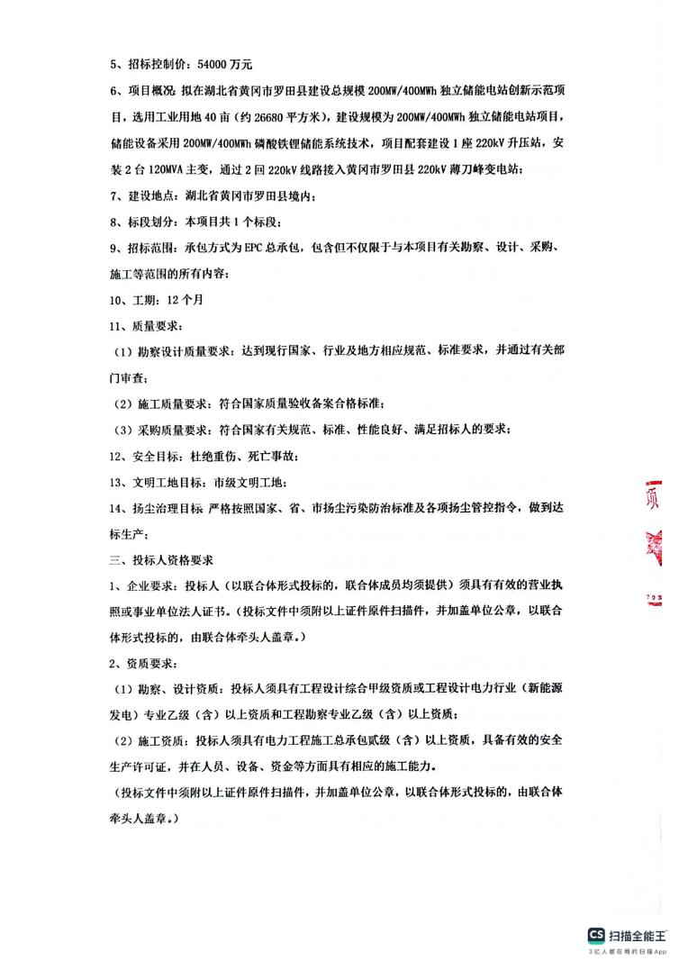
项目拟在湖北省黄冈市罗田县建设总规模200MW/400MWh独立储能电站创新示范项目,选用工业用地40亩(约26680平方米),建设规模为200MW/400MWh独立储能电站项目,储能设备采用200MW/400MWh磷酸铁锂储能系统技术,项目配套建设1座220kV升压站,安装2台120MVA主变,通过2回220kV线路接入黄冈市罗田县220kV薄刀峰变电站。
本项目接受联合体投标。
原公告如下:



.jpg)



日期:2025-12-25 来源:中国招标投标公共服务平台
能源资讯一手掌握,关注 "储能头条" 微信公众号
看资讯 / 读政策 / 找项目 / 推品牌 / 卖产品 / 招投标 / 招代理 / 发文章
扫码关注
免责声明:本文仅代表作者本人观点,与国际储能网无关,文章内容仅供参考。凡本网注明"来源:国际储能网"的作品,均为本站原创,转载请注明“来源:国际储能网”!凡本网注明“来源:XXX(非国际储能网)”的作品,均转载自其它媒体,转载目的在于传递更多信息,并不代表本网赞同其观点和对其真实性负责。
如因作品内容、版权和其它问题需要同本网联系的,请在相关内容刊发之日起30日内进行,我们将第一时间进行删除处理 。联系方式:400-8256-198