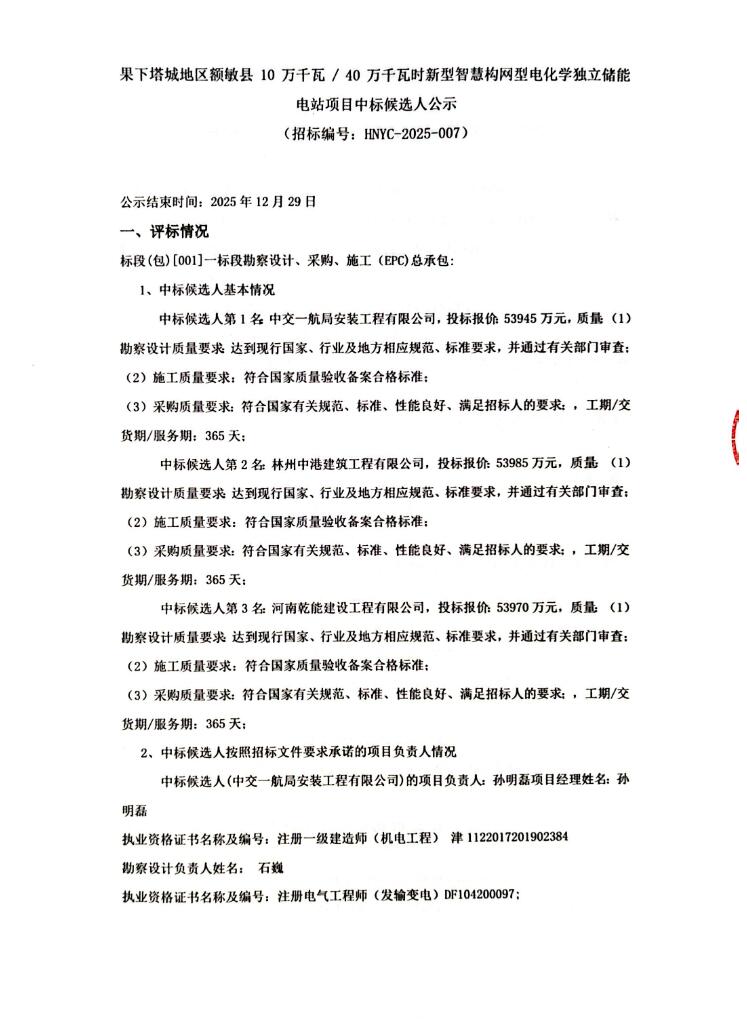
12月24日,果下塔城地区额敏县 10 万千瓦/40 万千瓦时新型智慧构网型电化学独立储能电站项目中标候选人公示。
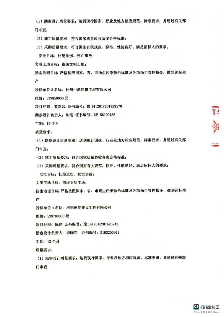
第一中标候选人为中交一航局安装工程有限公司,投标报价为53945万元,折合单价1.3486元/Wh;第二中标候选人为林州中港建筑工程有限公司,投标报价为53985万元,折合单价1.3496元/Wh;第三中标候选人为河南乾能建设工程有限公司,投标报价为53970万元,折合单价1.3493元/Wh。

项目招标人为果下科技旗下的果下慧储(额敏)智慧能源科技有限公司,本工程新疆塔城地区建设一座电网侧独立储能电站,规划容量为100MW/400MWh,电池部分暂定为磷酸铁锂+钠离子的技术组合,钠离子电池部分占比不超过总容量的 10%,最终以电网接入批复方案为准,储能电池经过单元升压箱变升压至35kV,以5回集电线路汇入。本次招标需求为EPC总承包。
原公告如下:






切换行业





正在加载...



