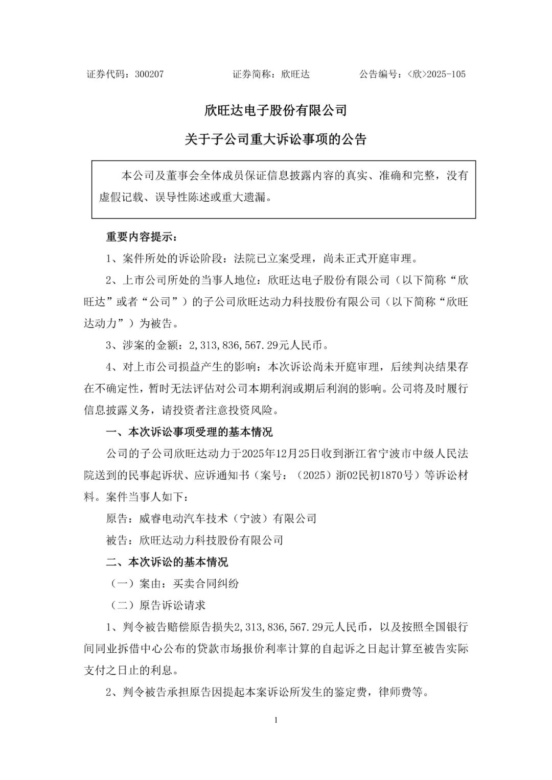
储能头条获悉,12月26日晚间,锂电池行业龙头企业欣旺达披露《关于子公司重大诉讼事项的公告》称,全资子公司欣旺达动力于2025年12月25日收到浙江省宁波市中级人民法院送到的民事起诉状、应诉通知书等诉讼材料, 欣旺达动力因买卖合同纠纷被威睿电动汽车技术(宁波)有限公司(以下简称“威睿电动”) 起诉。
威睿电动以被告于2021年6月至2023年12月期间向原告交付的电芯存在质量问题并给原告造成损失为由,提起诉讼要求被告履行支付赔偿金等款项的义务。
涉案金额高达23.14亿元。目前法院已立案受理,尚未正式开庭审理。
公告称,本次诉讼尚未开庭审理,后续判决结果存在不确定性,暂时无法评估对公司本期利润或期后利润的影响。欣旺达表示,正在积极寻求合理的处理方案,加强与相关方的沟通与协商,争取尽快妥善解决相关诉讼事项。
据官网介绍,威睿公司创建于2013年,隶属于吉利控股集团,总部位于浙江宁波,是一家专业从事新能源汽车动力电池、电驱动系统、充电系统、储能系统的研发、制造、销售与售后服务的新能源科技公司。
据天眼查股东信息显示,威睿电动汽车技术(宁波)有限公司股东分别是:极氪汽车(上海)有限公司持股51%,吉利汽车集团有限公司持股49%。

据其三季度财报显示,欣旺达2025年前三季度营业收入435.34亿元,净利润14.05亿元。
附公告:


来源:欣旺达
切换行业






正在加载...



