在 “双碳” 目标引领新型能源体系加速构建的关键阶段,新型储能作为平抑新能源出力波动、保障电力系统稳定、夯实能源转型根基的核心支撑,正迎来从国家战略统筹向地方精准落地的关键跃迁。
从数据来看,截至今年9月底,我国新型储能装机规模已达1.03亿千瓦,较“十三五”末增长超30倍,占全球总装机的比重突破四成,跃居世界第一。政策层面,9月12日国家发展改革委、国家能源局联合印发《新型储能规模化建设行动方案(2025—2027年)》,不仅为产业发展划定清晰路线图,更明确“到2027年底新型储能装机容量达1.8亿千瓦以上的硬性目标,从国家层面为行业注入长期发展信心。
在此背景下,2025年以来各省市积极响应国家部署,陆续发布新一批新型储能项目规划清单,推动产业发展从“国家统筹”向“地方落地”高效衔接,进一步夯实我国能源转型的底层支撑。
据储能头条统计,2024年12月30日以来内蒙古、河北、山东、广东、山西、四川、江西、陕西、浙江9省市发布储能项目名单。涉及储能项目622个,规模达到102.9GW/284.86GWh。
内蒙古以17.85GW/77.4GWh的规模登顶,成为2025年储能项目布局最密集的区域。内蒙古的新能源出力波动大、消纳压力突出,储能项目的密集下发正是为了匹配其大规模新能源基地的并网需求——这类“高容量”配置,本质是用长时储能解决新能源“出力不稳定”的行业痛点。
河北次之,拟安排独立储能项目20.22GW/67.89GWh。河北不仅要消纳本地新能源,还需承担向北京、天津的跨区域电力输送任务,超大容量的储能设施,是保障跨区域电力供应稳定性的关键支撑。
山东以18.47GW/40.48GWh的规模紧随其后,其指标配置更偏向“均衡型”——既覆盖了胶东半岛的新能源消纳需求,也兼顾了鲁中、鲁西的工业负荷调峰需要,体现了工业大省“能源安全与转型并行”的思路。

从储能项目业主的布局规模来看,内蒙古能源集团、内蒙古电力集团、万帮新能源投资集团稳居前列,三者的储能配置分别达到2.1GW/8.4GWh、2GW/8GWh、2GW/8GWh,构成当前市场的核心主导阵营。
除这三大主体外,赣锋锂业、河北交投、安徽清峰能源科技有限公司、远景能源、中广核、深圳能源集团、北京九德嘉信资本管理有限公司、隆基绿能等企业也均完成了超4000MWh的储能项目开发,成为储能市场的重要参与力量。

从技术类型来看,储能技术路线呈现“一主多元”格局:磷酸铁锂电池以68.15%的占比成为绝对主流,其成熟度、成本与安全性,完美适配当前储能规模化落地的需求,是新能源配套、电网调峰项目的核心选择。
补充路线中,压缩空气储能凭借长时调峰优势占据第二,占比达10.28%,多布局于具备地理条件的区域项目;“磷酸铁锂+钠离子”、“磷酸铁锂+超级电容”等混合路线合计占比约18%,通过技术互补适配快速响应等细分场景,但规模尚小。

内蒙古
2025年内蒙古共发布4批次储能项目清单,数量达44个,总规模共计17.95GW/77.4GWh。
从项目的业主分布上看,多家头部企业获取的项目规模超过了5GWh。其中,内蒙古能源集团以2.1GW/8.4GWh规模领衔,内蒙古电力集团、万帮新能源投资集团以2.1GW/8GWh规模位居第二、赣锋锂电1.4GW/6.4GWh规模位居第三。

从地区分布上看,共有5个盟市的储能项目规模累计突破了5GWh,其中,乌兰察布以4.55GW/23GWh的规模居首位。鄂尔多斯、锡林郭勒盟、巴彦淖尔、兴安盟紧随其后。

从技术选型上看,四批次项目包含了磷酸铁锂、压缩空气、全钒液流等多种储能技术路线。其中,磷酸铁锂储能技术(58.4GWh)占比最大,达到了75.45%。压缩空气储能技术占比为18.09%,是除磷酸铁锂之外占比较大的一种储能技术类型。

河北
2025年河北省共发布两批次储能项目清单,数量达134个,总规模共计22.22GW/67.89GWh。
从项目的业主分布上看,国家电投以0.81GW/2.24GWh规模领衔,沧州市金融控股以1.6GWh规模位居第二、端瑞科技以1.48GWh规模位居第三。

从地区分布上看,共有8个地级市的储能项目规模累计突破了5GWh,其中,承德市以2.6GW/10.36GWh的规模居首位。唐山市、张家口市、保定市、秦皇岛市、衡水市紧随其后。

河北省2025年拟安排独立储能项目
2月12日,河北发改委发布河北省2025年拟安排独立储能项目情况公示,本次公示项目共37个、6.4GW/20.86GWh。其中4小时项目共23个,2小时项目14个。

根据公示的项目清单,此次河北省拟安排的独立储能项目,承德市市领衔,装机规模1200MW/4800MWh。另外唐山市、张家口市、衡水市的储能装机规模也超过了2GWh。

从技术选择上看,采用磷酸铁锂的项目为主,除此之外,还有磷酸铁锂+固态电池、磷酸铁锂+全钒液流电池、磷酸铁锂+飞轮储能的混合储能项目各1个,磷酸铁锂储能系统的总需求规模为6255MW/20710MWh,MWh占比99.28%。

从业主分布来看,河北交投领衔,装机规模达到了1600MW/6400MWh,MWh占比达到了30.68%。另外,集锐新能源、大金重工装机规模均超过了1GWh。

河北省多元技术路线独立储能试点项目
10月13日,河北省发布拟安排多元技术路线独立储能试点项目情况公示,本次公示多元技术路线独立储能项目共97个、规模1382万千瓦。


规模上看,国电投、沧州市金融控股、端瑞科技领衔,入选规模分别为800MW/2220MWh、400MW/1600MWh、400MW/1483.6MWh。

项目技术路线采用磷酸铁锂+其他技术的混合技术,涉及钠离子、全钒液流、固态电池(固态/准固态/半固态)、超级电容、飞轮储能、水系锌锰、镍氢等。

从市域来看,保定、承德、张家口、秦皇岛、唐山5市的规模均在5GWh以上。廊坊、衡水、邢台、石家庄的规模也均在3GWh以上。
保定、承德、秦皇岛、唐山、衡水、邯郸的项目数量均为10个。雄安新区、定州均有1个项目入选。

山东
7月9日,山东省能源局公示了2025年度新型储能入库项目清单,共96个项目,总规模超18.6GW/43.8GWh。

其中包括:81个锂电池储能调峰项目、2个压缩空气储能调峰项目、1个液流电池储能调峰项目、7个调频储能项目、5个其他新型储能调峰项目。

从项目业主看,亨鑫元宇科技、山东汇鑫产业发展集团、大有公司规模最大,分别为800MW、800MW、515MW。
东营海辉发展投资、国综绿能控股、和威能源、东方旭能、滨州市沾化区拓宇综合开发集团、华能、山东楠鼎新能源入库规模也都在400MW及以上。
此外,国家电投、大唐、华电、天合光能、宁德时代、首航高科、协鑫、赣锋锂业也都有一定项目入库。
广东
广东省能源局关于发布《关于开展2025年度新型储能电站项目建设计划(第一批)申报工作的通知》。附件公布了广东各市地2024年新型储能电站建设计划滚动调整项目清单。
通知显示,2024年,广东省各地市上报新型储能电站年度建设计划滚动调整后的项目合计117项,总规模17.3GW/34.8GWh,其中:
电网侧储能电站共107项,装机规模17.13GW/34.57GWh
电源侧储能电站共10项,装机规模179.90MW/190.23MWh

其中从开发单位来看,宁德时代以总规模1.3GW/2.6GWh位列投资单位第一,其余位列前十的还有智光电气、欣旺达、南方电网、粤水电、国港储能、中城大有、广东新型储能国家研究院、连平县工业园管委会、元碳电力等。

从技术选择上看,完全采用电化学储能技术的项目占据应用首位,MWh占比99.34%,另外,还有部分采用电化学、飞轮、固态电池等多种技术的混合储能技术项目入选。

从储能时长来看,2小时的有16GW/32GWh,4~6小时的长时储能达1.9GWh。

山西
2025年9月25日,山西省能源局《关于印发2025年第三季度新型储能项目库调整清单的通知》发布,新增入库项目67个。

67个新增入库项目中,容量规模最大的为稷山县元景能源科技有限公司新建580MW/1160MWh新型储能电站项目。其次为运城中森绿能科技有限公司新建540MW/1080MWh新型储能电站项目,项目建设内容包括100万块314Ah电芯的锂电池,200套2.5MW PCS等。
从业主看,元景绿能项目规模最大,达到1120MW/2240MWh,其次是晋南控股集团,项目规模为534.16MW/1071.32MWh、德昇储能、精控能源、中航绿色能源并列第三,项目规模为1000MWh。

项目分布,67个入库项目分布于大同、运城、晋中、临汾、长治等12个市,其中,大同项目数量最多达到12个,其次为运城、晋中。
入库规模方面,运城居首位,11个项目,总规模为2770MW/5593.93MWh。其次为大同、晋中。大同入库2000MW/3154.63MWh,晋中入库1598.7MW/2943.939MWh。

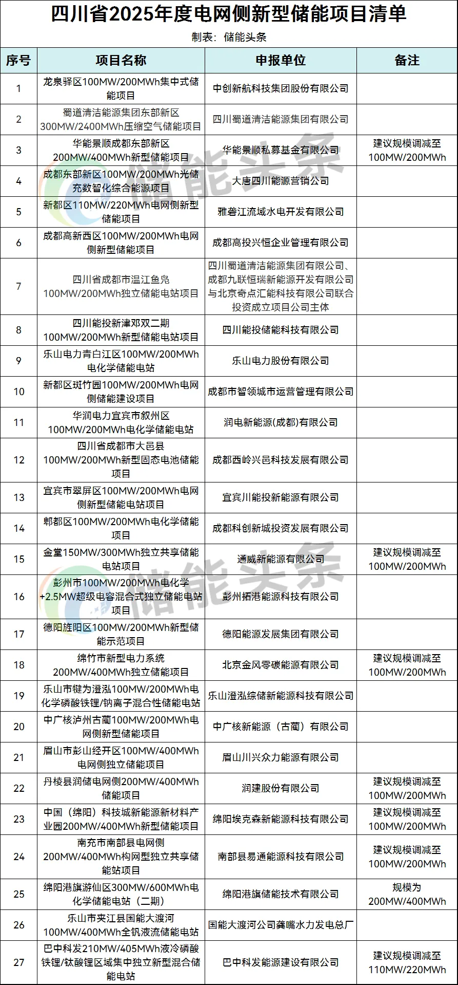
四川
5月21日,四川省发改委发布《关于2025年度拟纳入电网侧新型储能项目清单的公示》。据项目清单,27个项目总规模3.77GW/9.725GWh。其中9个项目建议调减规模,调减后,27个项目总规模为3.02GW/8.24GWh。

项目技术类型以磷酸铁锂为主,压缩空气储能、新型固态电池储能、全钒液流、电化学+超级电容混合储能、磷酸铁锂+钠离子混合储能、磷酸铁锂+钛酸锂混合储能等技术也均有项目入选。
申报单位有蜀道清洁能源集团、四川能投、国家能源集团、港科智能、川汇众力、科发能源、川投能源、中创新航、中广核、易通数智、星源能投、西岭城市投资建设集团、通威、润建股份、成都科创新城投资发展有限公司、乐山电力、金风科技等25家企业或旗下公司参与。

10月24日,四川省能源局发布《四川省电网侧新型储能项目清单(2025年第二批)》,拟将“华体科技公司双流区100MW/200MWh电化学储能电站”等35个项目纳入新型储能项目清单,总规模为3450MW/7425MWh。

地域分布来看,成都13个,自贡4个,泸州4个,德阳3个,广安3个,达州4个,眉山4个。

技术类型上,涵盖磷酸铁锂、全钒液流电池、锂离子电池、钠离子电池等技术类型。

从投资方来看,有华能、中国电建等央企旗下公司,也有地方平台以及通威等民营企业。

江西
近日,江西省能源局印发《第一批省级独立储能试点示范项目清单的通知》。
项目总规模4.5GW/10.24GWh,技术类型以磷酸铁锂为主,此外包括电化学储能+飞轮储能、电化学储能+超级电容混合技术以及压缩空气储能技术。

38个独立储能项目将于江西省内11区市建设,其中宜春申报规模最大为1000MW,其次是赣州、九江为700MW,上饶450MW,新余、吉安均为400MW。

从项目业主看,江西中科易能、大唐以及融和元储项目规模分列前三。其中,江西中科易能的压缩空气储能项目规模达到300MW/1800MWh,融和元储3大项目入选,规模合计达到400MW/800MWh。

陕西
2024年12月30日,陕西省发展和改革委员会发布关于陕西省第一批独立储能试点项目遴选结果的公示,该批次项目总计9个,储能总规模为2.398GW/9.344GWh。

主要包含了磷酸铁锂项目、压缩空气储能项目、全钒液流电池储能、超级电容四种技术类型。
电化学储能/独立储能(磷酸铁锂)等:5个,总规模共计0.848GW/2.244GWh。全钒液流电池储能:1个,总规模共计0.3GW/1.8GWh。压缩空气储能:2个,总规模共计1.05GW/4.9GWh。混合储能:1个,总规模共计0.2GW/0.4GWh。

业主分布情况来讲,中国电气装备集团、陕西建工新能源、中国能建位居总装机规模前三,分别为3500MWh、1800MWh、1400MWh。

浙江
3月3日,浙江省能源局印发2025年新型储能项目建设计划的通知。2025年,浙江纳入建设与储备计划的项目共55个总规模2.51GW/5.27GWh。

48个项目可于上半年开工列入2025年建设计划,计划建设总规模1.93GW/3.79GWh;其中电源侧项目2个,规模50MW/38MWh;电网侧项目20个,规模1.38GW/2.76GWh;用户侧项目26个,规模497.05MW/996.83MWh。
文件明确,加快推进建设计划项目,确保项目于2025年6月底前开工,2026年6月底前并网投产。因项目业主消极怠工导致未按计划开工投产的项目,经省能源局认定后,调出建设计划,不得并网。
7个电网侧储能项目纳入储备计划,储备项目规模580MW/1480MWh。
储备计划项目可开展土地收储和前期电网接入工作,待条件成熟后,优先纳入下一批次建设计划。储备计划项目在未列入建设计划前,不得开工。
来源:储能头条
切换行业






正在加载...



