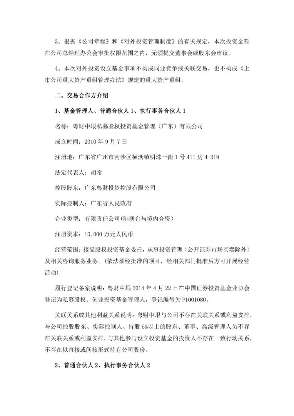
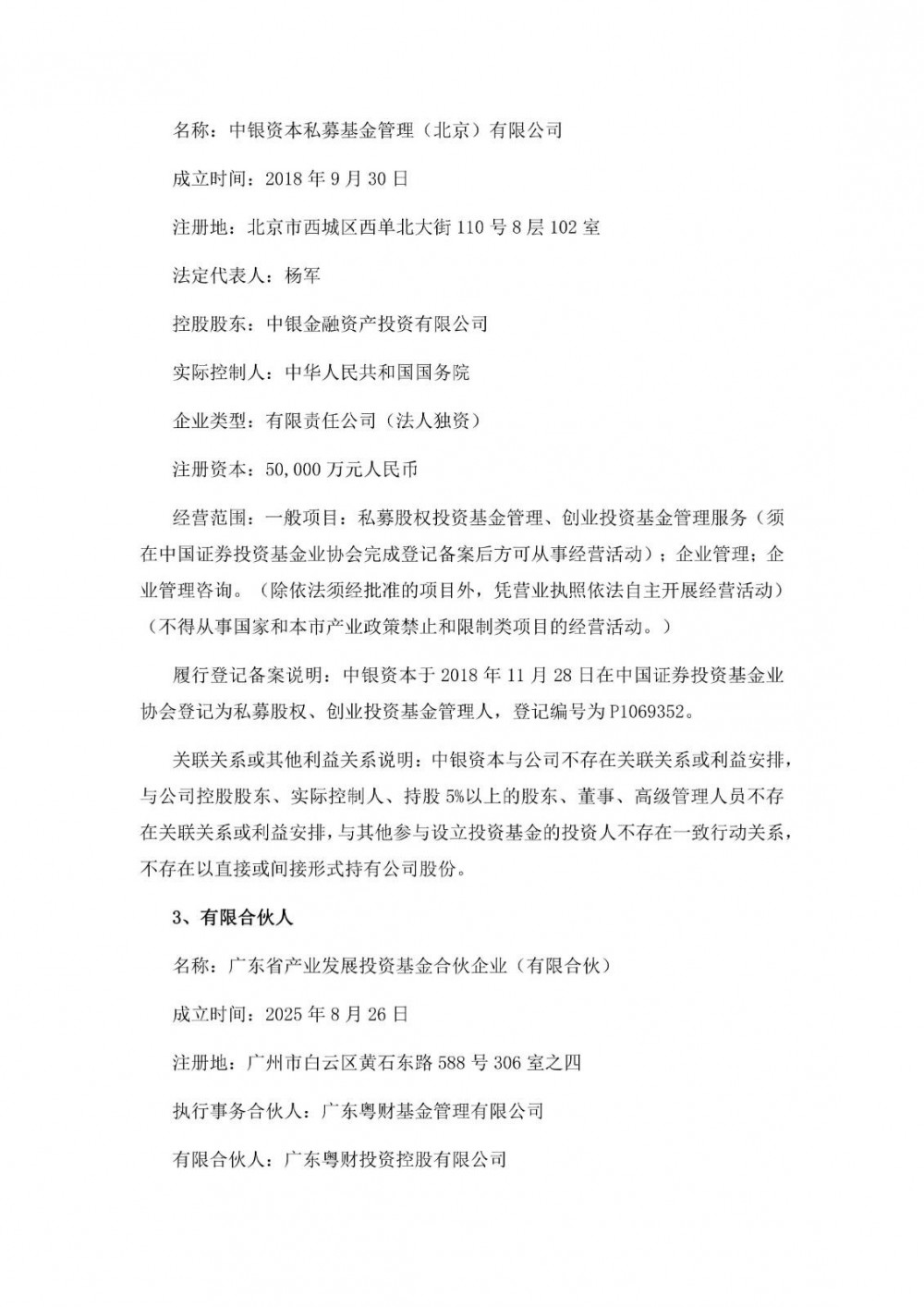
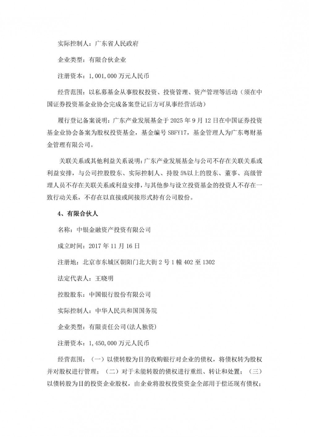
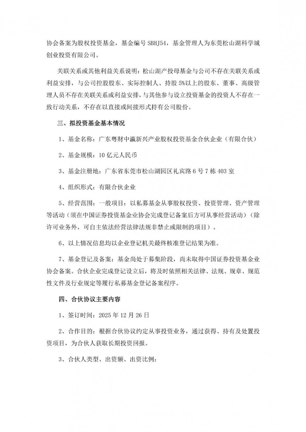
12月26日,超研股份发布公告称,为落实超研股份战略发展规划,充分借助专业投资机构的投资经验及资源优势,加快推动公司产业布局优化,公司拟与专业投资机构共同投资设立广东粤财中瀛新兴产业股权投资基金合伙企业(有限合伙)(暂定名,具体以企业登记机关最终核准登记的名称为准,以下简称“合伙企业”或“基金”),合伙企业拟募集资金人民币10亿元,其中公司作为有限合伙人,拟以自有资金认缴人民币5,000万元,占比5%。
基金重点投向新型储能、生物医药、智能终端产业链及相关领域企业。
超研股份表示,公司本次投资基金,有利于进一步完善公司业务布局,提升公司综合竞争力,为公司及股东创造更多价值。本次投资基金资金来源于公司自有资金,不影响公司正常的经营活动,不会对公司财务状况和经营成果产生不利影响,不存在损害公司及股东利益的情形。
原公告如下:










切换行业




正在加载...



