12月29日,宝鸡雍川归心200MW/400MWh电网侧储能电站项目EPC总承包招标公告发布。
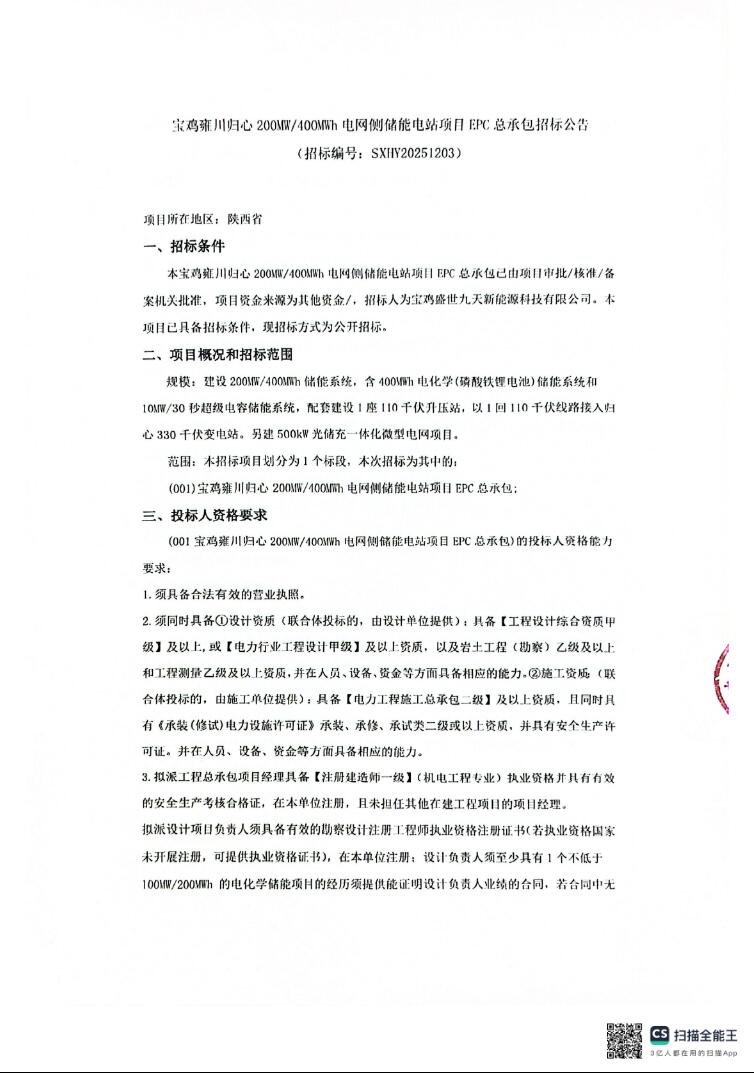
项目建设200MW/400MWWh储能系统,含400MWh电化学(磷酸铁锂电池)储能系统和10MW/30秒超级电容储能系统,配套建设1座110千伏升压站,以1回110千伏线路接入归心330千伏变电站。另建500kW光储充一体化微型电网项目。
本项目允许联合体投标。
原公告如下:



日期:2025-12-31 来源:陕西采购与招标网
能源资讯一手掌握,关注 "储能头条" 微信公众号
看资讯 / 读政策 / 找项目 / 推品牌 / 卖产品 / 招投标 / 招代理 / 发文章
扫码关注
免责声明:本文仅代表作者本人观点,与国际储能网无关,文章内容仅供参考。凡本网注明"来源:国际储能网"的作品,均为本站原创,转载请注明“来源:国际储能网”!凡本网注明“来源:XXX(非国际储能网)”的作品,均转载自其它媒体,转载目的在于传递更多信息,并不代表本网赞同其观点和对其真实性负责。
如因作品内容、版权和其它问题需要同本网联系的,请在相关内容刊发之日起30日内进行,我们将第一时间进行删除处理 。联系方式:400-8256-198