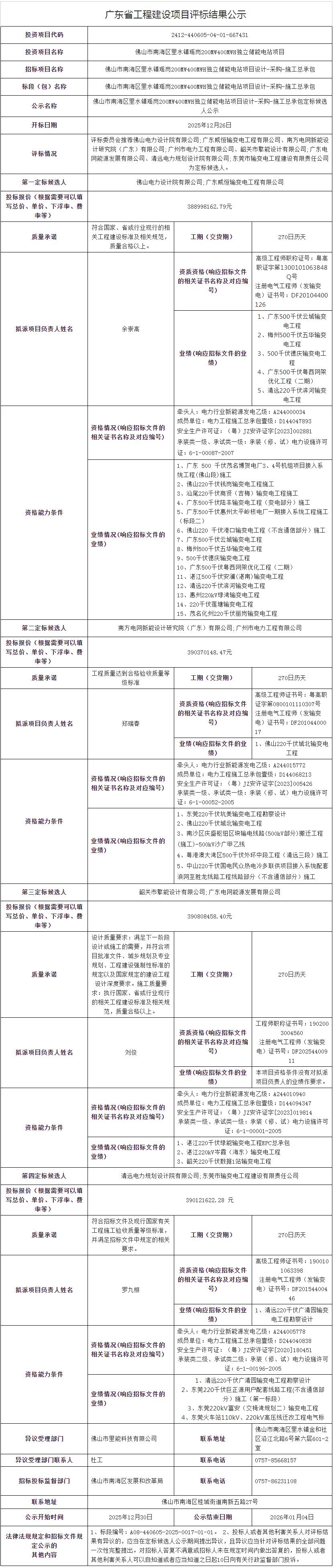
12月29日,佛山市南海区里水镇瑶岗200MW400MWH独立储能电站项目设计-采购-施工总承包定标候选人公示。
第一中标候选人为佛山电力设计院有限公司、广东威恒输变电工程有限公司联合体,投标报价388998162.79元,折合单价0.9725元/Wh;第二中标候选人为南方电网新能设计研究院(广东)有限公司、广州市电力工程有限公司联合体,投标报价390370148.47元,折合单价0.9759元/Wh;第三中标候选人为韶关市擎能设计有限公司、广东电网能源发展有限公司联合体,投标报价390808458.4元,折合单价0.977元/Wh。

里水镇瑶岗200MW/400MWH独立储能电站项目,包含的工程项目有储能系统工程、220kV升压站工程、220kV线路工程、对侧220kV间隔扩建工程及相关的光纤通信工程。本项目独立储能部分设计建设规模为200MW/400MWh,本储能电站新建一座220kV升压站,安装1台容量为240MVA有载调压变压器。220kV高压配电装置采用户外GIS设备,220kV侧为单母线接线,主变采用户外布置。35kV侧为单母线两段母线接线方式。220kV出线规模为本期1回,预留1回;35kV储能回路规模为本期8回。总占地面积约38亩约25300平方米,建筑面积约809平方米。
原公告如下:


切换行业




正在加载...



