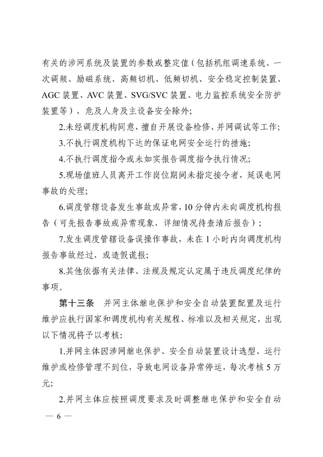
储能头条获悉,12月30日,江苏监管办印发《江苏电力并网运行管理实施细则》《江苏电力辅助服务管理实施细则》。
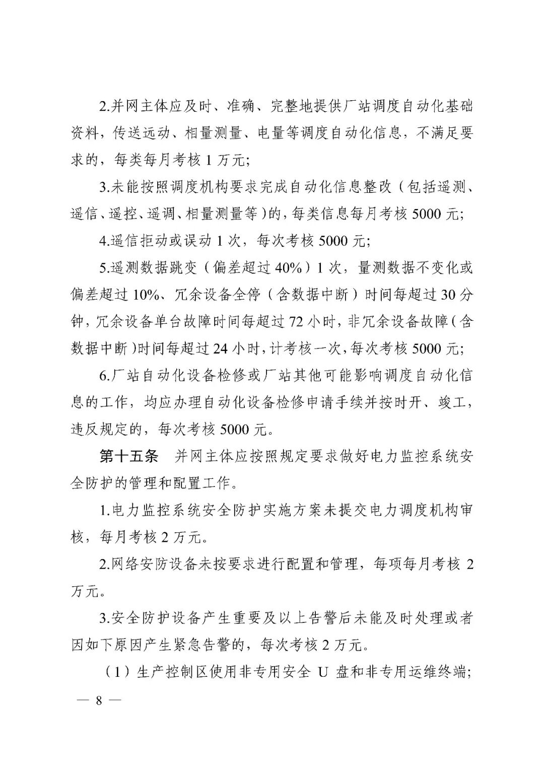
其中提到,储能电站应具备自动电压调节(AVC)功能。已经与调度AVC 主站完成闭环联调的储能电站AVC 投运率(与主站闭环运行)应达到98%,达不到要求的,按每低于1%,每天每万千瓦考核12元;AVC 调节合格率应达到100%,2分钟内未调整到目标指令要求的视为不合格。AVC 月调节达不到要求的,按每低于1%,每天每万千瓦考核12元。储能电站AVC投运率考核费用上限为每月每万千瓦1.5万元,储能电站AVC调节合格率考核费用上限为每月每万千瓦1万元。
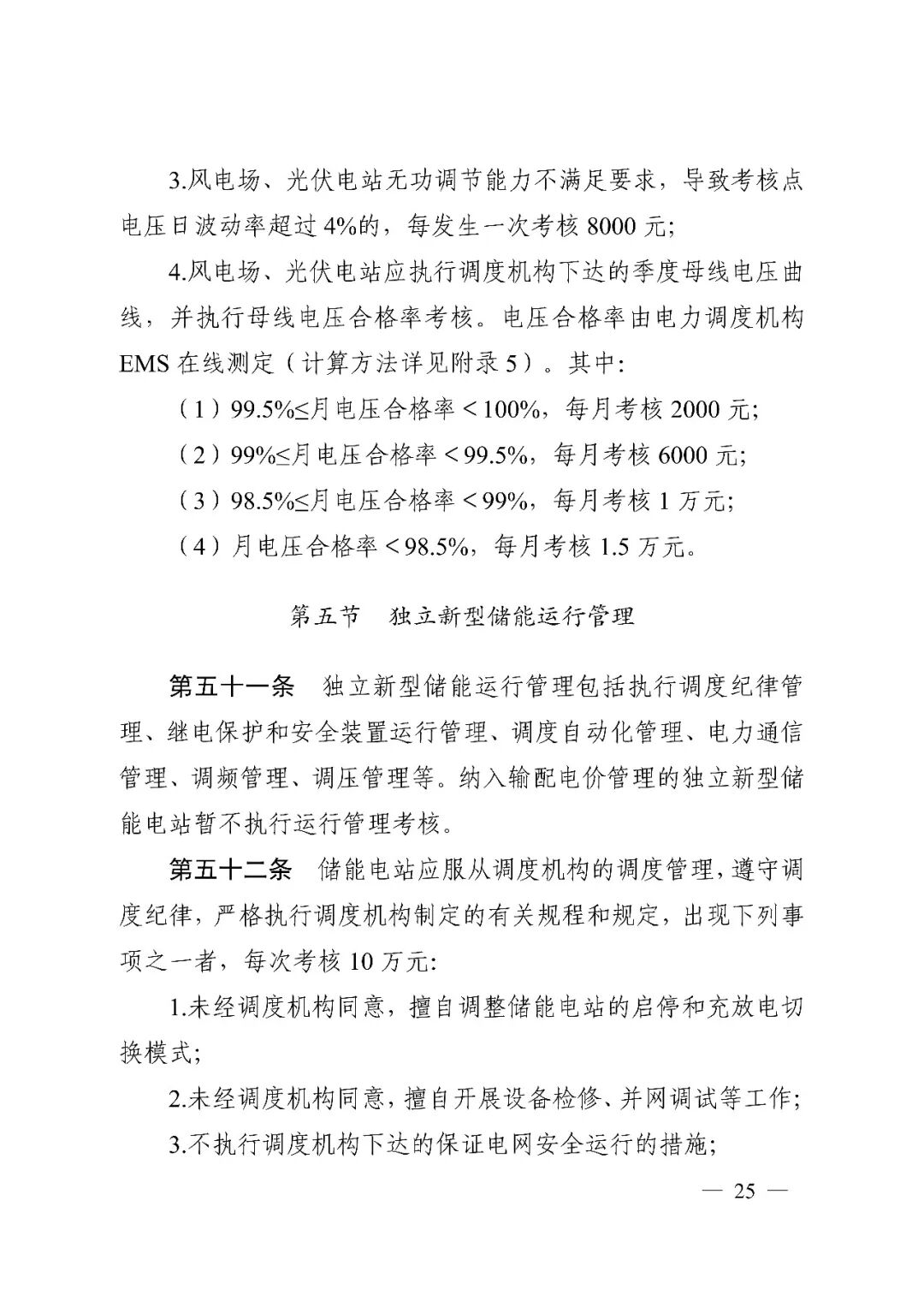
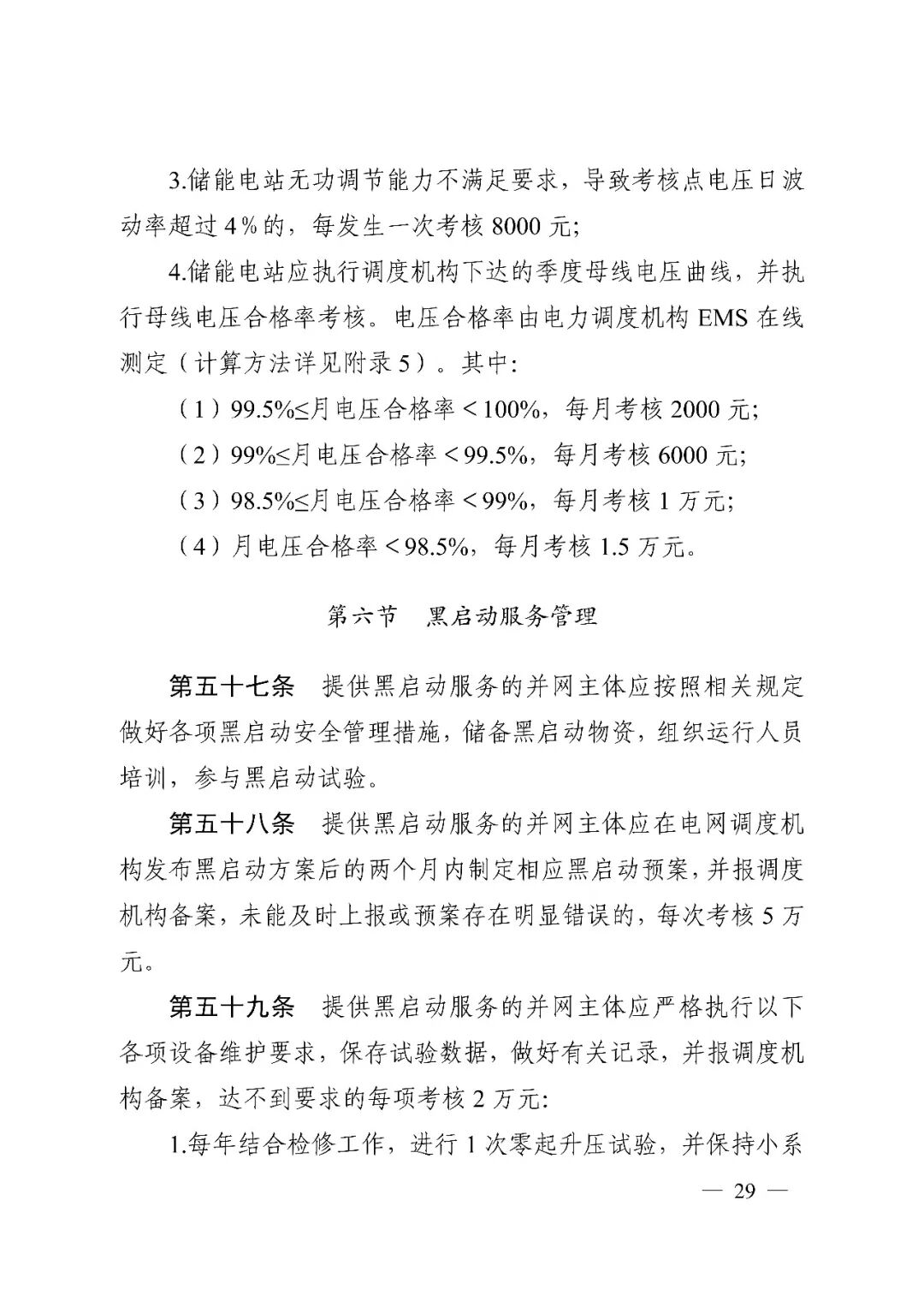
根据电力调度指令,发电机组通过提供必要的有偿无功服务保证电厂母线电压满足要求,或者已经按照最大能力发出或吸收无功也无法保证母线电压满足要求时,根据发电机组迟相功率因数低于额定迟相功率因数时多发出的无功电量或进相功率因数低于0.98时多吸收的无功电量,按照15元/兆乏时进行补偿。
调相运行启停补偿按机组启停调相一次,补偿14元/兆瓦的标准进行补偿。
对事故预案确定的提供黑启动服务的机组按抽水蓄能6万元/月,其他电厂按8万元/月的标准进行补偿。
储能电站继电保护和安全自动装置配置及运行维护应执行国家和调度机构有关规程、标准以及相关规定,出现以下情况将予以考核:
1.储能电站发生继电保护误动作的,每次考核5万元;
2.储能电站继电保护及安全自动装置的配置和选型应满足继电保护相关规程、标准和规定的要求。未按要求执行的,每月考核2万元;
3.储能电站安全自动装置的改造应经调度机构的批准。未按要求执行的,每次考核1万元;
4.储能电站应按调度机构相关规定管理微机型继电保护装置的程序版本。未按要求执行的,每套保护装置每月考核 1000元;
5.并网运行模式下,电化学储能电站应具备快速检测孤岛且立即断开与电网连接的能力,防孤岛保护动作时间应不大于2s,且防孤岛保护应与电网侧线路保护相配合。未按要求执行的,每月考核1万元。
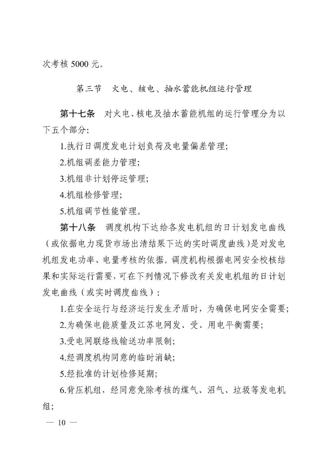
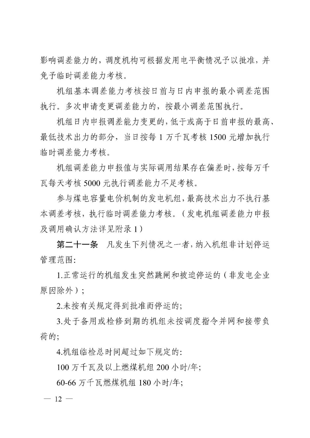
本细则所指的可调节资源为省级电力调度机构调度管辖的并网主体,包括火电、核电、风电、光伏发电、抽水蓄能等发电侧并网主体,以及电化学、压缩空气、飞轮等独立新型储能。
本细则自2026年1月1日起施行。原《江苏电力辅助服务管理实施细则》(苏监能市场〔2022〕53号)同时废止。
原文如下:
关于印发《江苏电力并网运行管理实施细则》《江苏电力辅助服务管理实施细则》的通知
国网江苏省电力有限公司,江苏电力交易中心有限公司,各发电(集团)企业,有关电力企业:
为深入贯彻落实全国统一电力市场体系建设部署要求,保障我省电力市场平稳有序运营,积极促进源网荷储协调发展,根据国家能源局《电力并网运行管理规定》(国能发监管规〔2021〕60号)、《电力辅助服务管理办法》(国能发监管规〔2021〕61号)有关要求,结合我省实际,江苏能源监管办组织修订了《江苏电力并网运行管理实施细则》《江苏电力辅助服务管理实施细则》,经社会公开征求意见,江苏电力市场管理委员会审议,现予以印发,请认真贯彻执行。执行过程中如遇到问题,请及时向我办反映。
国家能源局江苏监管办公室
2025年12月30日














































来源:国家能源局江苏监管办
切换行业





正在加载...



