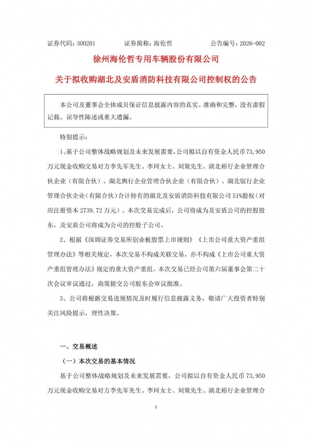
近日,海伦哲发布公告称,基于公司整体战略规划及未来发展需要,公司拟以自有资金人民币73,950万元现金收购交易对方李先军先生、李珂女士、刘策先生、湖北裕行企业管理合
伙企业(有限合伙)、湖北舆行企业管理合伙企业(有限合伙)、湖北驭行企业管理合伙企业(有限合伙)合计持有的湖北及安盾消防科技有限公司51%股权(对应注册资本2739.72万元)。本次交易完成后,公司将成为及安盾公司的控股股东,及安盾公司将成为公司的控股子公司。
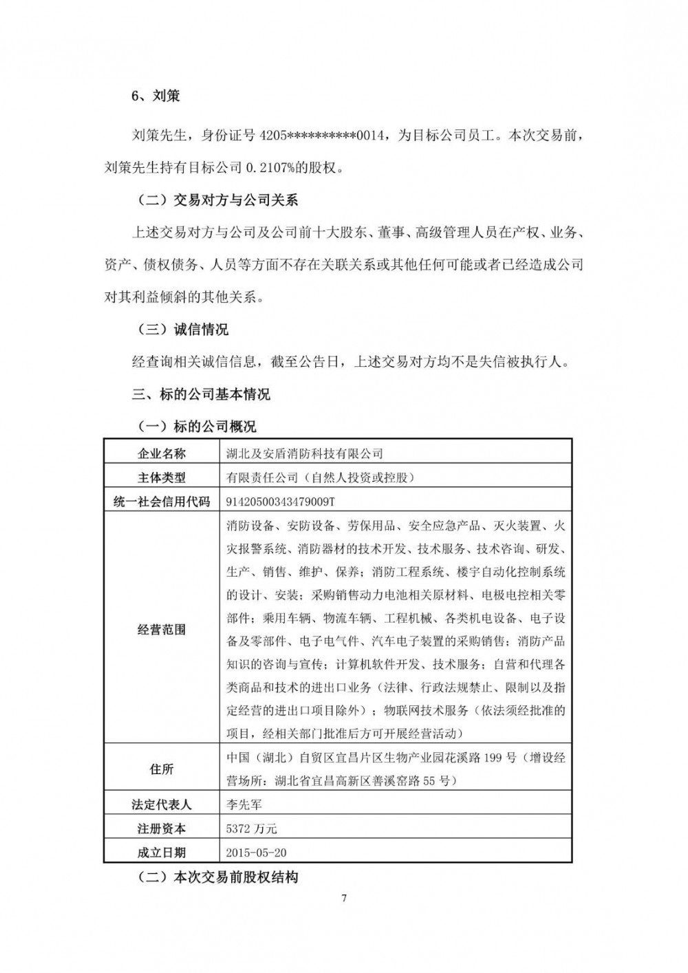
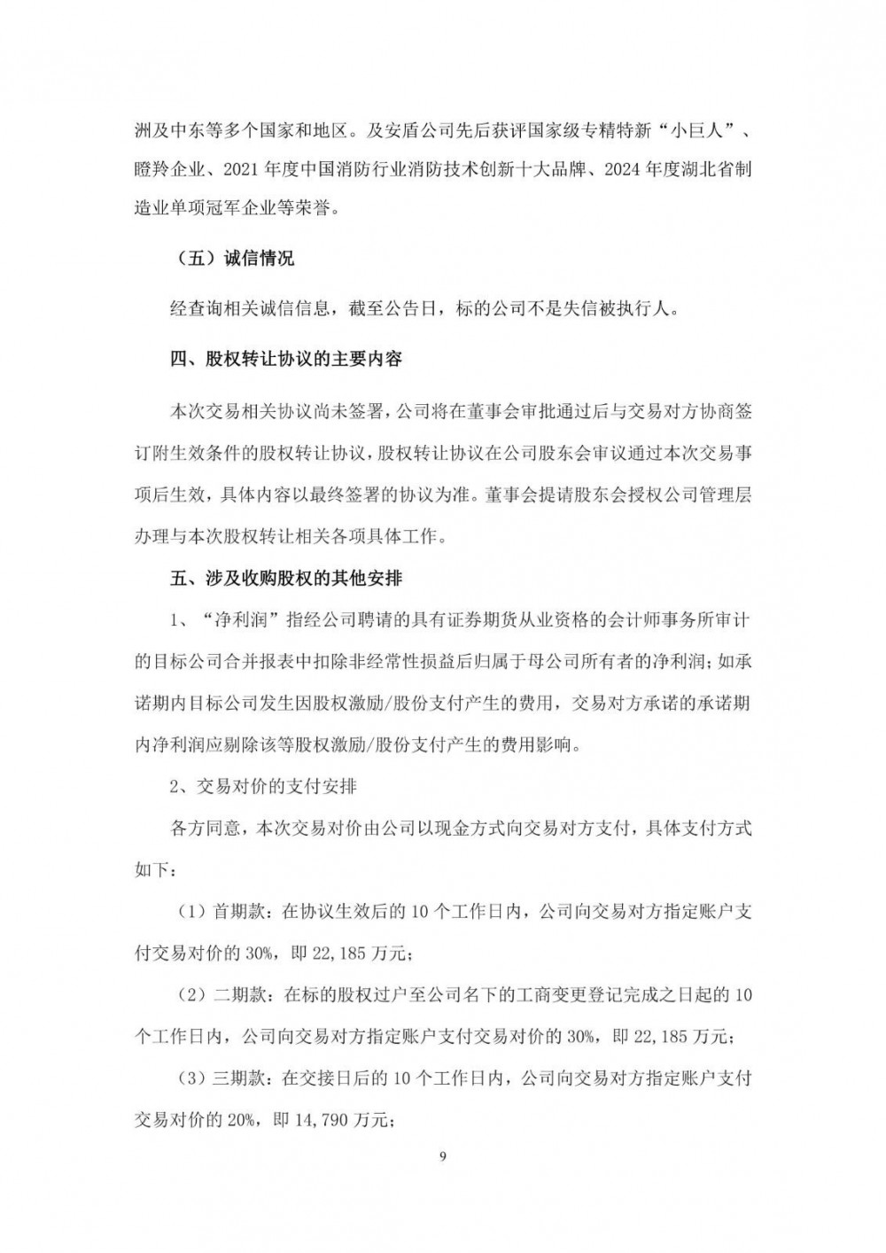
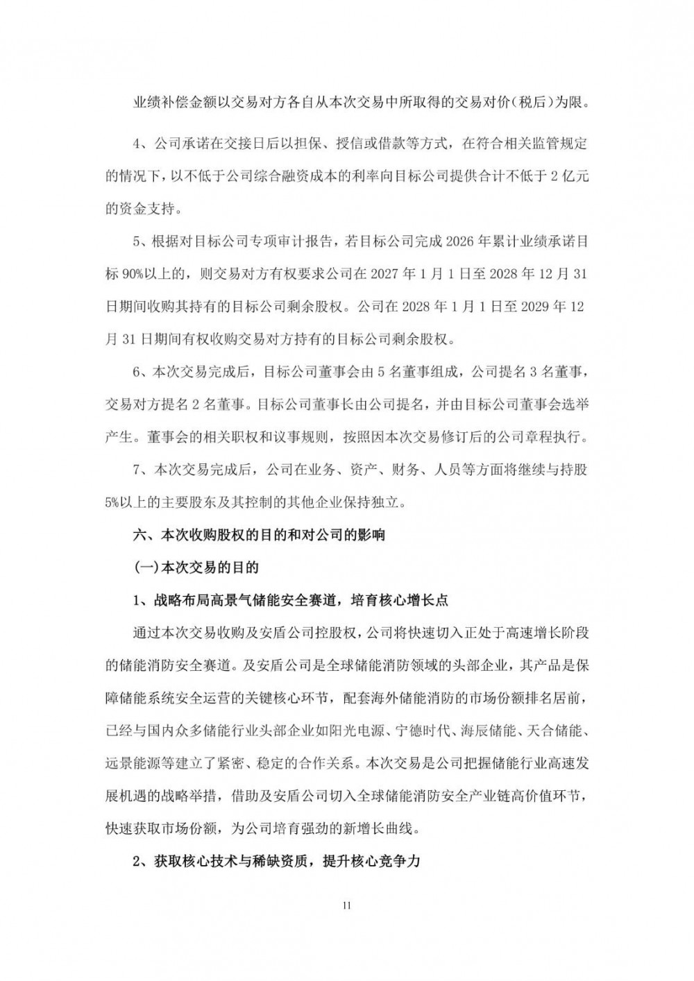
及安盾公司是一家专注于以储能、电力、数据中心、新能源汽车、轨道交通等高安全要求场景为核心应用领域的消防科技企业,其主要产品为电池PACK级、储能柜(簇)级灭火装置和消防灭火系统,已广泛应用于中国、北美、欧洲、澳瞪羚企业、2021年度中国消防行业消防技术创新十大品牌、2024年度湖北省制造业单项冠军企业等荣誉。
海伦哲表示,公司长期深耕电力作业特种装备制造,本次交易不仅拓展了公司在电力和储能安全领域的产业布局,而且能够与公司现有消防救援业务形成产业协同。通过整合及安盾公司,公司将以此为基础,将业务场景从传统应急救援,战略性地拓展至储能、数据中心、新能源汽车等高速增长的新领域,进而构建起更加完整的产业生态与协同效应,显著提升市场竞争力。
原公告如下:














切换行业




正在加载...



