2026年1月8日,上海海希工业通讯股份有限公司公告“投资者关系活动记录表”。
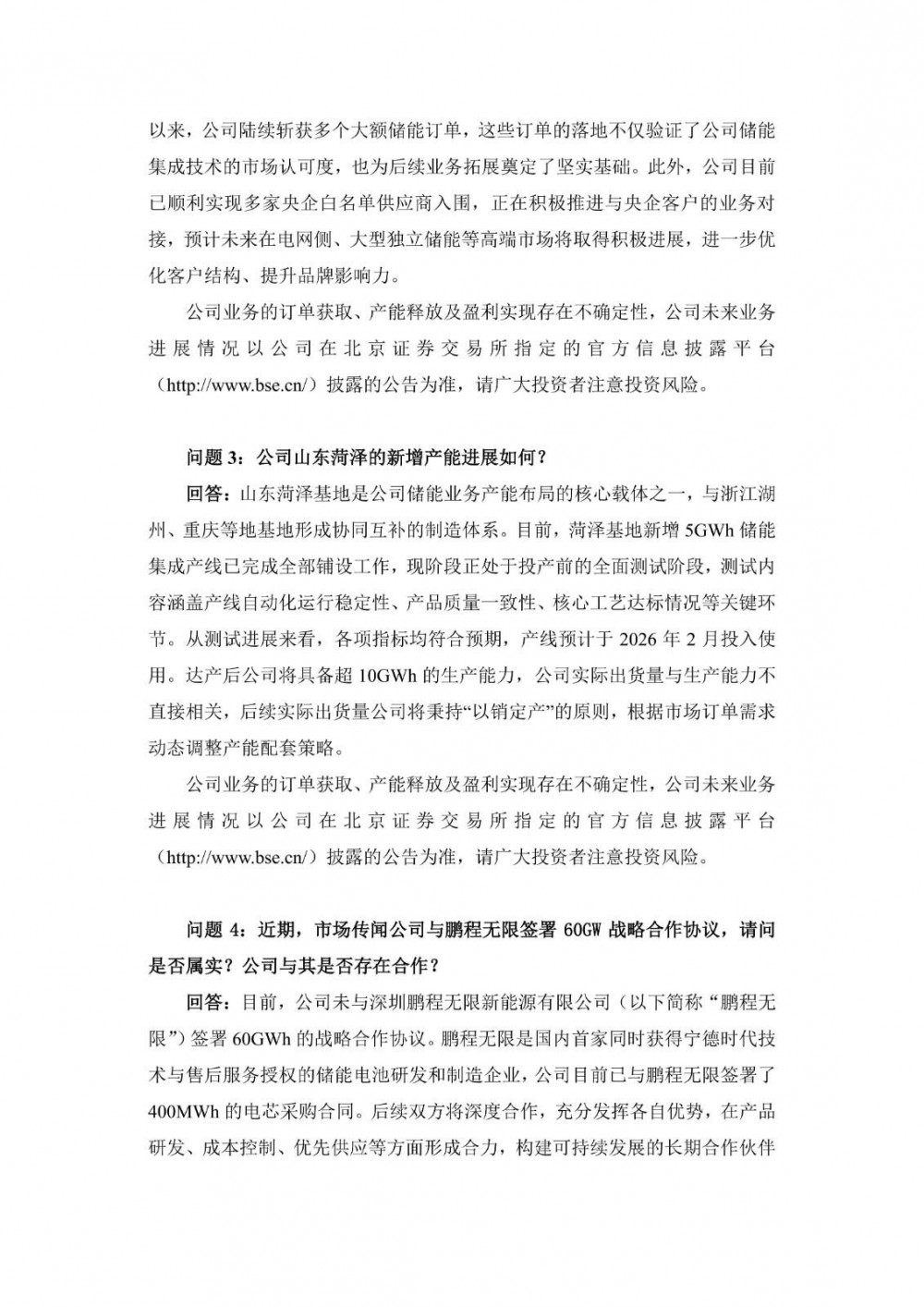
海希通讯表示,目前,公司未与深圳鹏程无限新能源有限公司(以下简称“鹏程无限”)签署60GWh的战略合作协议。
此前有消息称,海希通讯与鹏程无限正式签署一项规模达60GWh的战略合作协议,旨在打造具备市场竞争力的储能系统产品。
公告显示,鹏程无限是国内首家同时获得宁德时代技术与售后服务授权的储能电池研发和制造企业,公司目前已与鹏程无限签署了400MWh的电芯采购合同。后续双方将深度合作,充分发挥各自优势,在产品研发、成本控制、优先供应等方面形成合力,构建可持续发展的长期合作伙伴关系。
原公告如下:




切换行业





正在加载...



