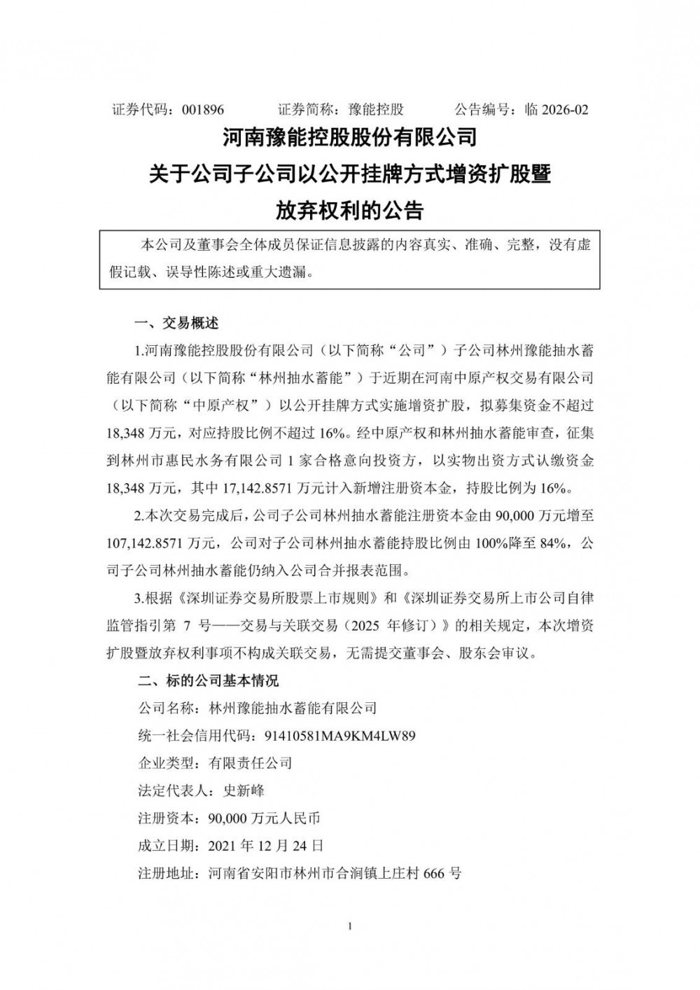
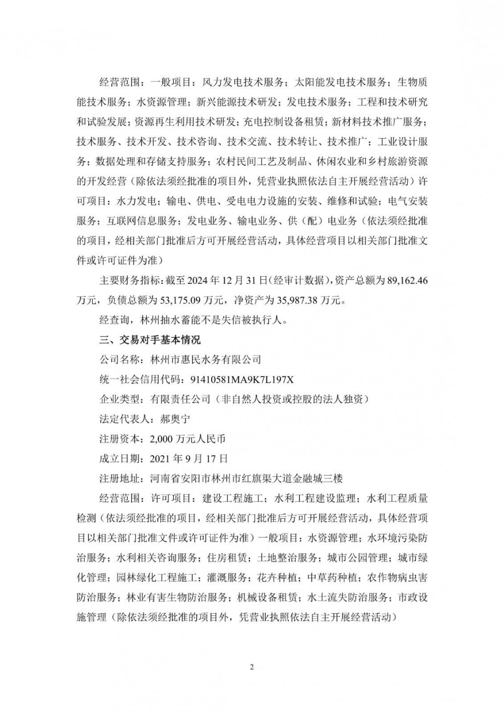
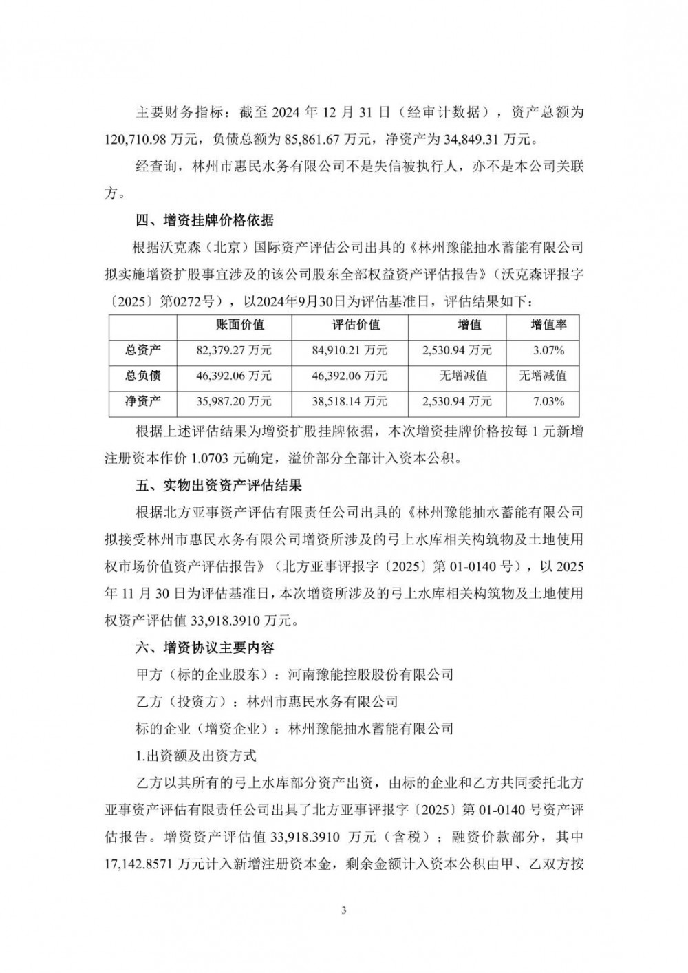
近日,豫能控股发布公告称,公司子公司林州豫能抽水蓄能有限公司于近期在河南中原产权交易有限公司以公开挂牌方式实施增资扩股,拟募集资金不超过18,348万元,对应持股比例不超过16%。经中原产权和林州抽水蓄能审查,征集到林州市惠民水务有限公司1家合格意向投资方,以实物出资方式认缴资金18,348万元,其中17,142.8571万元计入新增注册资本金,持股比例为16%。
本次交易完成后,豫能控股子公司林州抽水蓄能注册资本金由90,000万元增至107,142.8571万元,公司对子公司林州抽水蓄能持股比例由100%降至84%,公司子公司林州抽水蓄能仍纳入公司合并报表范围。
豫能控股表示,公司在本次林州抽水蓄能增资事项中放弃优先权利,是基于公司目前经营发展状况和长期发展战略的审慎决定,遵循公平、公正的原则,符合有关法律、法规的规定。本次增资扩股交易完成后,公司仍为林州抽水蓄能控股股东,不会造成公司合并报表范围的变化,不影响公司对林州抽水蓄能的控制权,不会对公司的经营状况和财务状况产生不利影响,不存在损害公司及股东利益的情形,对公司的经营和长期发展有利。
原公告如下:





切换行业





正在加载...



