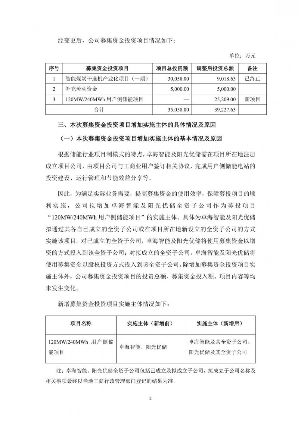
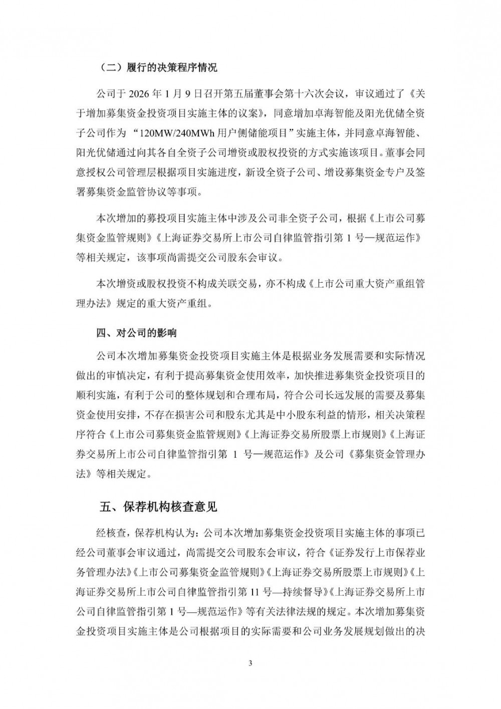
近日,泰禾智能发布公告称,公司分别于2025年11月21日、2025年12月8日召开第五届董事会第十五次会议、2025年第二次临时股东会,审议通过了《关于变更部分募集资金投资项目的议案》,同意公司将“智能煤炭干选机产业化项目(一期)”尚未投入的募集资金21,909.37万元(含对应募集资金账户产生的利息及理财收入并扣除手续费后的金额,具体以资金转出当日银行结算后实际金额为准)变更投向,用于“120MW/240MWh用户侧储能项目”,实施主体由合肥泰禾卓海智能科技有限公司变更为卓海智能和阳光优储。变更后的募集资金投资项目“120MW/240MWh用户侧储能项目”拟投资金额25,209.00万元,其中计划使用募集资金21,909.37万元,剩余部分为企业自筹。
公司本次增加募集资金投资项目实施主体是根据业务发展需要和实际情况做出的审慎决定,有利于提高募集资金使用效率,加快推进募集资金投资项目的顺利实施,有利于公司的整体规划和合理布局,符合公司长远发展的需要及募集资金使用安排,不存在损害公司和股东尤其是中小股东利益的情形,相关决策程序符合《上市公司募集资金监管规则》《上海证券交易所股票上市规则》《上海证券交易所上市公司自律监管指引第1号—规范运作》及公司《募集资金管理办法》等相关规定。
原公告如下:





切换行业






正在加载...



