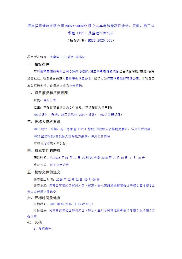
1月11日,河南祥昇储能有限公司200MW/400MWh独立共享电储能项目设计、采购、施工总承包(EPC)及监理招标公告发布。
本项目总装机容量200MW,储能容量400MMh(交流侧),采用磷酸铁锂电池储能技术,由80个2.5MW/5.0MMh储能单元组成,电能物联网远程运维中心及相关附属设施。总建设用地面积25780平方米,总建筑面积6000平方米。
项目共划分2个标段;
第1标段:设计、采购、施工总承包(EPC)标段;
第2标段:监理标段;
EPC标段招标范围包含但不限于以下内容工程设计(本项目施工图设计工作,建设期及缺陷责任期设计服务,包含但不限于本项目施工图设计阶段服务及设计后续施工配合等内容;工程施工及采购(包含本工程施工图范围内全部施工内容和材料、设备采购安装、调试等)等相关内容,并按规范、规定完成各项验收、试运行、项目移交及竣工验收、缺陷修复及保修等;按照相关规定协助发包人办理项目报建、报批、质监备案等手续;其他应包含在设计采购施工总承包(EPC)范围的内容。
监理标段招标范围为本工程设计、采购、施工总承包(EPC)范围内的工程监理及相关服务。
原公告如下:




.jpg)

切换行业





正在加载...



