1月12日,江西省能源局发布关于印发《江西省虚拟电厂建设运营工作指南》的通知,其中提到,江西省电力交易中心(以下简称“交易中心”)为省内虚拟电厂提供市场注册与变更服务,为虚拟电厂参与中长期市场、需求响应市场提供交易组织与出清等服务,出具虚拟电厂电能量市场、辅助服务市场、需求侧市场化响应等结算依据,开展虚拟电厂的履约保函管理工作。
江西省电力调度控制中心(以下简称“调控中心”)负责组织省内虚拟电厂参与现货、辅助服务市场,对接入电网调度控制系统的虚拟电厂提出接入技术要求。
虚拟电厂运营商负责虚拟电厂运营商平台建设、资源聚合、注册接入、参与各类市场交易等工作。在电网发生紧急情况时,组织聚合资源按要求执行调节指令。
虚拟电厂参与电力市场前,根据其参与的交易品种向交易中心提交相应的履约保函或保险。
(一)电能量交易。选择以虚拟电厂聚合方式参与电能量交易的电力用户,其与虚拟电厂的聚合关系与该用户的电能量零售代理关系应保持一致。虚拟电厂可结合自身发用电特性,以聚合控制单元为最小单位参与年度、月度、多日等周期的电力中长期交易,并全电量参与电力现货交易出清,具体按照《江西省电力中长期交易实施细则》《江西省电力现货交易实施细则》等执行。虚拟电厂在最大上、下网容量范围内,可结合自身灵活调节能力优化调整电力电量申报策略,对因报价原因引起的弃限电不纳入新能源消纳统计。虚拟电厂公平承担市场运营费用、不平衡资金等相应分摊费用,按照上、下网电量分别计算。
(二)需求响应交易。负荷类虚拟电厂默认参与需求响应。市场化需求响应启动后,由电网企业根据电力供需和消纳情况提前发布需求响应范围、容量需求、响应时段等信息,虚拟电厂以报量报价方式参与竞价,并按照出清结果完成需求响应。
(三)电力辅助服务交易。虚拟电厂参与电力辅助服务交易按照电力辅助服务市场相关规则执行。虚拟电厂不得以同一调节行为在辅助服务、需求响应和电能量市场重复获取收益。
原文如下:
江西省能源局关于印发《江西省虚拟电厂建设运营工作指南》的通知
赣能运行字〔2025〕105号
各设区市发展改革委、赣江新区经发局、上饶市工信局,国网江西省电力有限公司,国家电投江西公司、国家能源集团江西公司、华能江西分公司、大唐江西分公司、华电江西公司、江西赣能股份有限公司,江西电力交易中心有限公司,各有关单位、企业:
为贯彻落实国家发展改革委、国家能源局《加快构建新型电力系统行动方案(2024—2027年)》(发改能源〔2024〕1128号)、《关于加快推进虚拟电厂发展的指导意见》(发改能源〔2025〕357号)等文件精神,规范开展虚拟电厂建设和运营管理工作,引导和推动虚拟电厂健康发展,省能源局编制了《江西省虚拟电厂建设运营工作指南》。现予以印发,请遵照执行。
2025年12月29日
江西省虚拟电厂建设运营工作指南
为贯彻落实国家发展改革委、国家能源局《加快构建新型电力系统行动方案(2024—2027年)》(发改能源〔2024〕1128号)、《关于加快推进虚拟电厂发展的指导意见》(发改能源〔2025〕357号)等文件精神,积极支持新型主体创新发展,加快提升我省虚拟电厂的发展规模和水平,规范开展虚拟电厂建设和运营管理工作,引导和推动虚拟电厂健康发展,结合我省实际,制定本指南。
—、总体要求
按照国家发展改革委、国家能源局关于推进虚拟电厂发展的工作要求,借鉴国内先进省份虚拟电厂建设运营经验,按照“政府部门主导、电网企业服务、运营主体实施”的工作原则,结合江西能源资源禀赋和供需实际,规范虚拟电厂功能形态,强化虚拟电厂资源聚合、系统接入、注册准入、运营管理、市场交易等关键环节管理,不断优化完善建设运营流程和相关技术要求,支持并鼓励包括民营企业在内的各类社会资本结合自身优势投资、建设、运营虚拟电厂,发挥好虚拟电厂在增强电力保供能力、促进新能源消纳、完善电力市场体系等方面的重要作用。
二、组织架构
(一)系统架构
虚拟电厂系统主要由虚拟电厂运营管理平台(以下简称“运管平台”)、虚拟电厂运营商平台(以下简称“运营商平台”)、虚拟电厂终端以及相关信息通信网络组成。其中:
虚拟电厂运营管理平台是指国网江西省电力有限公司依托新型电力负荷管理系统建设,与各虚拟电厂运营商平台互联,用于对虚拟电厂开展负荷信息采集、预测分析、测试、调控、服务的软硬件平台,是开展电力需求侧管理的信息技术辅助系统,是服务虚拟电厂建设、运营的重要实施平台。参与电力现货交易、辅助服务交易的虚拟电厂按要求接入调度自动化系统,接受调度机构的调控,调控情况与虚拟电厂运营管理平台交互共享。
虚拟电厂运营商平台是指由虚拟电厂运营商运营并接入运管平台,实现平台运营、资源聚合、运行监控、业务管理、控制执行等功能的软硬件平台系统。
虚拟电厂终端是指实现数据采集、信息接收及控制执行等功能,并能够与运营商平台进行信息交互的设备或系统模块,部署于用户设备侧,对下接入用户设备管理系统或直接接入具体设备。
(二)职责分工
江西省能源局牵头建立完善虚拟电厂发展工作机制,组织制定、完善虚拟电厂发展配套政策、管理规范、技术要求等。与国家能源局华中监管局等共同研究制定完善虚拟电厂参与电力市场相关规则,及时指导电网企业、电力交易机构等解决虚拟电厂参与市场交易相关问题,并对虚拟电厂建设运营工作进行监督。
国网江西省电力有限公司配合主管部门对省内虚拟电厂建设与运营进行管理,开展虚拟电厂建设运营技术指导和监督评价工作,负责为虚拟电厂及其聚合用户提供相关费用结算与收付服务。制定电网应急预案和处置流程,明确虚拟电厂与电网企业各部门的职责分工,将虚拟电厂纳入电力安全应急模拟演练,不断提升应急响应与快速恢复水平。
江西省电力负荷管理中心(以下简称“省负荷管理中心”)负责省内虚拟电厂及其聚合用户接入测试、能力认证、数字能力证书管理、运行监测、效果评估、需求侧管理、技术支持服务等工作,会同有关部门制定虚拟电厂代理服务协议等标准合同模板,进一步细化明确系统平台接入、资源录入、注册准入等业务流程。
江西省电力交易中心(以下简称“交易中心”)为省内虚拟电厂提供市场注册与变更服务,为虚拟电厂参与中长期市场、需求响应市场提供交易组织与出清等服务,出具虚拟电厂电能量市场、辅助服务市场、需求侧市场化响应等结算依据,开展虚拟电厂的履约保函管理工作。
江西省电力调度控制中心(以下简称“调控中心”)负责组织省内虚拟电厂参与现货、辅助服务市场,对接入电网调度控制系统的虚拟电厂提出接入技术要求。
虚拟电厂运营商负责虚拟电厂运营商平台建设、资源聚合、注册接入、参与各类市场交易等工作。在电网发生紧急情况时,组织聚合资源按要求执行调节指令。
三、平台接入及能力校核
运管平台向全省范围内虚拟电厂提供接入管理、运行管理等服务,向调控中心和交易中心提供虚拟电厂参与电力市场的相关数据和服务支撑。虚拟电厂接入运管平台步骤包含:
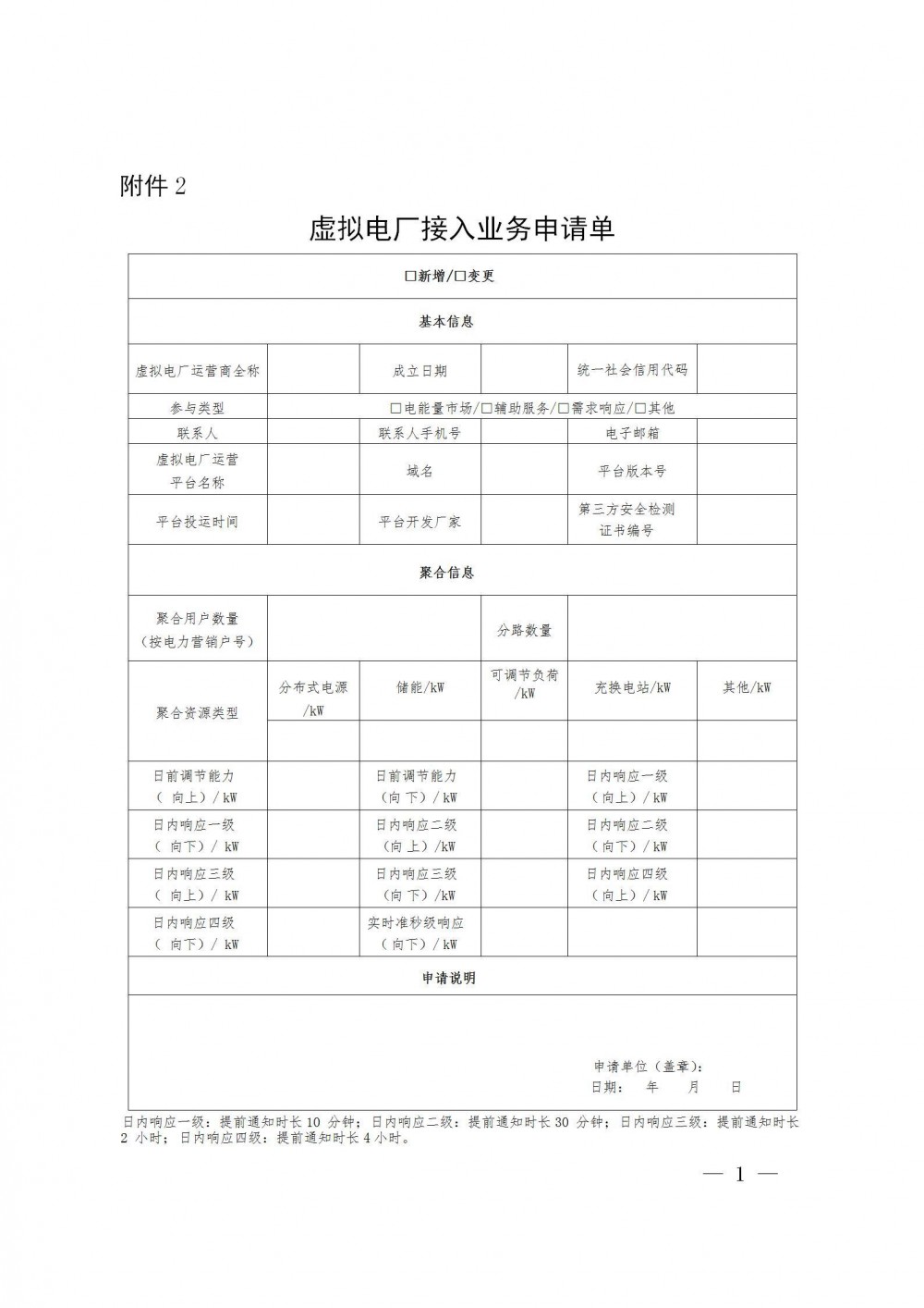
(一)接入申请。虚拟电厂运营商通过运管平台向省负荷管理中心提交《虚拟电厂接入业务申请单》,并上传相关资料和运营商平台安全等级保护证书、平台域名、网络端口等基础信息,虚拟电厂运营商平台为购买或租赁的,应提供购买或租赁合同。省负荷管理中心对虚拟电厂基础信息的真实性、完整性进行复核,并会同调度机构组织开展运管平台或调度自动化系统端口联调及测试。纳入涉网安全管理范围的虚拟电厂应签订并网调度协议,严格执行涉网安全管理相关规定,服从调度机构的统一调度管理。
(二)资源录入与能力校核。虚拟电厂运营商应在省负荷管理中心完成接入申请复核后15个工作日内通过在线填报等方式完成所聚合资源信息录入和聚合协议上传工作。虚拟电厂运营商在资源录入完成后,由省负荷管理中心在15个工作日内组织或委托具备相关资质能力的第三方机构开展能力校核,校核应包含调节容量、调节速率、调节精度等指标。校核完成后由省负荷管理中心出具《虚拟电厂调节能力核验凭证》。
(三)平台接入。虚拟电厂运营商向省负荷管理中心确认接入规模并签订平台接入协议后,正式接入虚拟电厂运营管理平台。需要接入电网调度控制系统的,与调度机构签订并网调度协议后接入调度控制系统。
四、安全运行管理
(一)安全能力建设。虚拟电厂运营商应加强自身安全管理,通过协议等方式明确虚拟电厂与其所聚合资源的安全责任,严格遵守《电力监控系统安全防护规定》等政策法规和标准规范,落实网络安全防护、数据安全管理等各项要求,使用满足要求的密码产品,建设覆盖平台、通信网络、终端设备的安全防护体系,有效防范网络攻击与数据泄露风险。
(二)提升可靠运行水平。纳入涉网安全管理范围的虚拟电厂应签订并网调度协议,严格执行涉网安全管理相关规定,服从调度机构的统一调度管理。虚拟电厂应加强系统交互相关软硬件安全管理,积极参与或响应安全应急模拟演练,提升应急响应和故障快速处理能力,在电网紧急情况下,虚拟电厂公平承担有序用电、紧急负荷调控等义务。
五、市场注册与准入
(一)市场注册
虚拟电厂和其聚合的各类资源对应的经营主体应按照《售电公司管理办法》《电力市场注册基本规则》等要求,在省负荷管理中心完成能力测试并在交易中心完成注册后方可参与各类电力市场交易。虚拟电厂注册时应明确其类型,同一运营商可同时申请多种类型虚拟电厂。交易中心会同省负荷管理中心、调控中心对虚拟电厂注册信息进行校核,并对完成注册的虚拟电厂实行动态管理。
(二)变更要求
1.注册信息变更。虚拟电厂注册信息变更参照《售电公司管理办法》执行,虚拟电厂运营商的统一社会信用代码、法定代表人、业务范围等重大注册信息发生变化,应在5个工作日内向交易中心申请注册资料变更,并将变更信息同步至运管平台。
2.调节能力变更。虚拟电厂因新增、减少聚合资源用户或调节容量、调节速率、响应时间等指标发生重大变化时,应向省负荷管理中心申请调节能力变更,由省负荷管理中心组织开展变更校核,出具能力校核报告或更新《虚拟电厂调节能力核验凭证》,变更信息同步至相关运营机构。虚拟电厂运营商应保持聚合资源相对稳定,资源变更周期应不少于3个月。
六、市场运营和交易
虚拟电厂参与电力市场前,根据其参与的交易品种向交易中心提交相应的履约保函或保险。
(一)电能量交易。选择以虚拟电厂聚合方式参与电能量交易的电力用户,其与虚拟电厂的聚合关系与该用户的电能量零售代理关系应保持一致。虚拟电厂可结合自身发用电特性,以聚合控制单元为最小单位参与年度、月度、多日等周期的电力中长期交易,并全电量参与电力现货交易出清,具体按照《江西省电力中长期交易实施细则》《江西省电力现货交易实施细则》等执行。虚拟电厂在最大上、下网容量范围内,可结合自身灵活调节能力优化调整电力电量申报策略,对因报价原因引起的弃限电不纳入新能源消纳统计。虚拟电厂公平承担市场运营费用、不平衡资金等相应分摊费用,按照上、下网电量分别计算。
(二)需求响应交易。负荷类虚拟电厂默认参与需求响应。市场化需求响应启动后,由电网企业根据电力供需和消纳情况提前发布需求响应范围、容量需求、响应时段等信息,虚拟电厂以报量报价方式参与竞价,并按照出清结果完成需求响应。
(三)电力辅助服务交易。虚拟电厂参与电力辅助服务交易按照电力辅助服务市场相关规则执行。虚拟电厂不得以同一调节行为在辅助服务、需求响应和电能量市场重复获取收益。
七、计量与结算
(一)计量与结算原则
虚拟电厂及聚合用户的费用结算以电网企业计量装置数据为计量依据,以发、用电户号为单元进行计量、监测、结算。虚拟电厂在批发市场的计量数据由聚合的发用电资源计量数据分别叠加形成。
(二)结算方式
交易中心根据虚拟电厂签订的代理合同或套餐(零售套餐)约定条款,负责向虚拟电厂和聚合电力用户出具结算依据。虚拟电厂相关费用按月结算至虚拟电厂运营商账户,聚合电力用户收益在结算电费时予以支付。
(三)结算考核
虚拟电厂应遵守需求侧市场化响应、电能量市场和辅助服务市场等相关考核规则,承担相应考核费用。
八、退出管理
(一)自愿退出
由虚拟电厂运营商向交易中心提交书面申请,明确退出原因和计划的终止交易月等,按要求完成市场运营机构相关退出流程,申请退出前应将所有有效期合约履行完毕或转让,经公示无异议后方可退出市场,退出结果同步至运管平台。
(二)强制退出
出现以下情形之一,强制虚拟电厂退出电力市场,再次入市应重新履行注册手续。
(1)隐瞒有关情况或者在调节能力核验中提供虚假材料,违规取得注册资格且拒不整改。
(2)经过程跟踪发现虚拟电厂未持续满足注册条件,且未在规定时间内整改到位的。
(3)严重违反市场交易规则,且拒不整改。
(4)依法被撤销、解散,依法宣告破产、歇业。
(5)企业违反信用承诺且拒不整改。
(6)被政府有关部门和社会组织依法依规对其他领域失信行为做出处理。
(7)违反法律法规的其他情况。









切换行业






正在加载...



