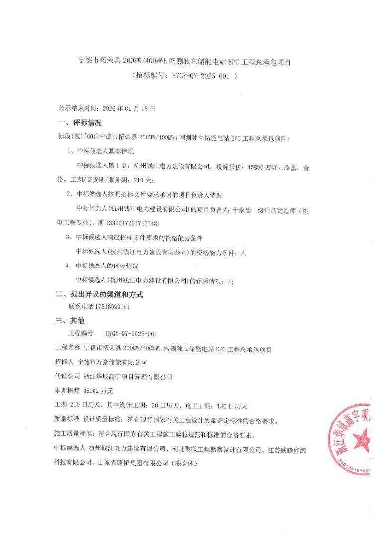
1月12日,宁德市柘荣县200MW/400MWh网侧独立储能电站EPC工程总承包项目中标候选人公示。
第一中标候选人为杭州钱江电力建设有限公司、河北聚微工程勘察设计有限公司、江苏威腾能源科技有限公司、山东省路桥集团有限公司联合体,投标报价为45860万元,折合单价1.1465元/Wh。
项目招标人为宁德市万豪储能有限公司,本项目投资估算50000万元,工程概算48000万元。
本次招标接受联合体投标。
原公告如下:


日期:2026-01-13 来源:中国招标投标公共服务平台
1月12日,宁德市柘荣县200MW/400MWh网侧独立储能电站EPC工程总承包项目中标候选人公示。
第一中标候选人为杭州钱江电力建设有限公司、河北聚微工程勘察设计有限公司、江苏威腾能源科技有限公司、山东省路桥集团有限公司联合体,投标报价为45860万元,折合单价1.1465元/Wh。
项目招标人为宁德市万豪储能有限公司,本项目投资估算50000万元,工程概算48000万元。
本次招标接受联合体投标。
原公告如下:


能源资讯一手掌握,关注 "储能头条" 微信公众号
看资讯 / 读政策 / 找项目 / 推品牌 / 卖产品 / 招投标 / 招代理 / 发文章
扫码关注
免责声明:本文仅代表作者本人观点,与国际储能网无关,文章内容仅供参考。凡本网注明"来源:国际储能网"的作品,均为本站原创,转载请注明“来源:国际储能网”!凡本网注明“来源:XXX(非国际储能网)”的作品,均转载自其它媒体,转载目的在于传递更多信息,并不代表本网赞同其观点和对其真实性负责。
如因作品内容、版权和其它问题需要同本网联系的,请在相关内容刊发之日起30日内进行,我们将第一时间进行删除处理 。联系方式:400-8256-198