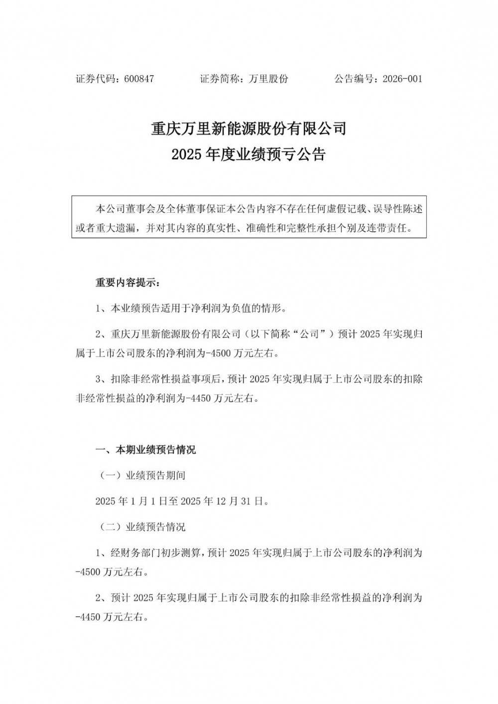
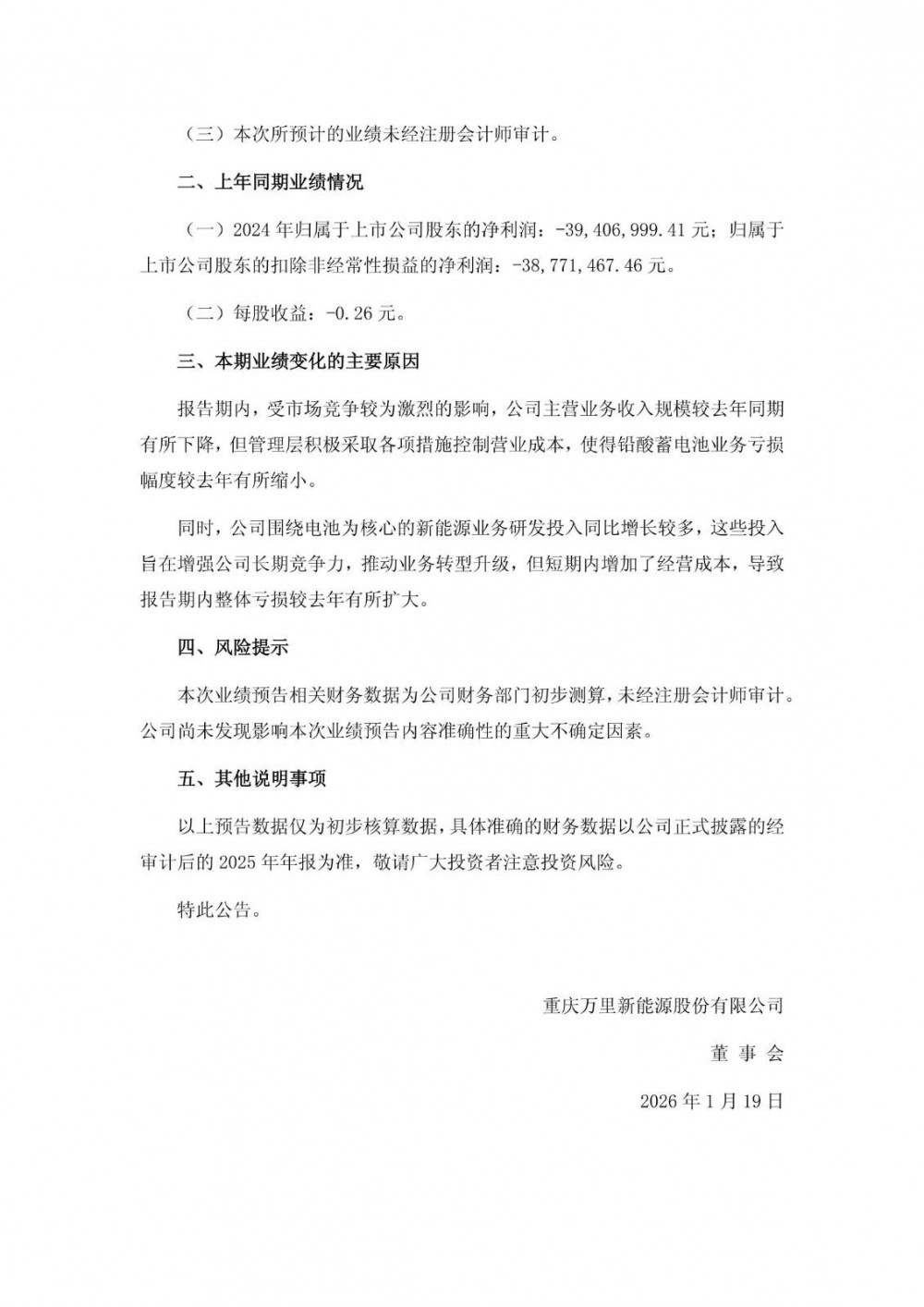
1月19日,万里股份发布万里股份2025年度业绩预亏公告。预计2025年归母净利润亏损4500万元,上年同期亏损3940.7万元;扣非净利润亏损4450万元,上年同期亏损3877.15万元。
报告期内,受市场竞争较为激烈的影响,万里股份主营业务收入规模较去年同期有所下降,但管理层积极采取各项措施控制营业成本,使得铅酸蓄电池业务亏损幅度较去年有所缩小。
同时,万里股份围绕电池为核心的新能源业务研发投入同比增长较多,这些投入旨在增强公司长期竞争力,推动业务转型升级,但短期内增加了经营成本,导致报告期内整体亏损较去年有所扩大。
原公告如下:


切换行业





正在加载...



