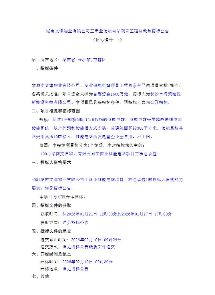
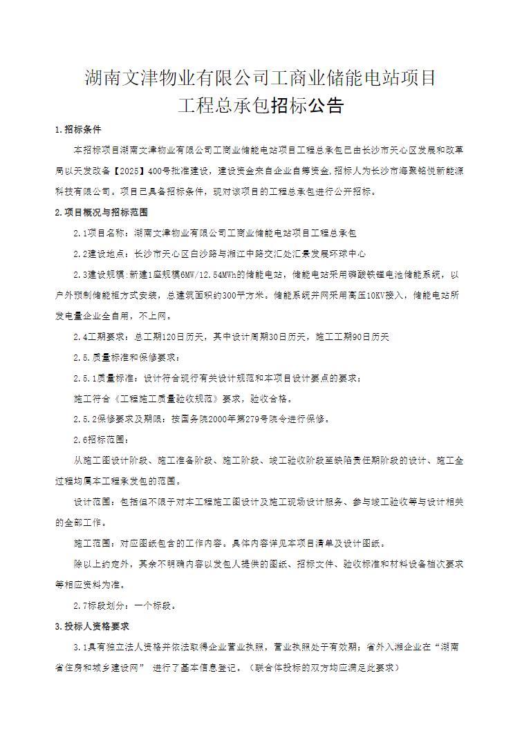
1月21日,湖南文津物业有限公司工商业储能电站项目工程总承包招标公告发布。
项目新建1座规模6MW/12.54MWh的储能电站,储能电站采用磷酸铁锂电池储能系统,以户外预制储能柜方式安装,总建筑面积约300平方米。储能系统并网采用高压10KV接入,储能电站所发电量企业全自用,不上网。
本次招标接受联合体投标。
原公告如下:






日期:2026-01-22 来源:中国招标投标公共服务平台
能源资讯一手掌握,关注 "储能头条" 微信公众号
看资讯 / 读政策 / 找项目 / 推品牌 / 卖产品 / 招投标 / 招代理 / 发文章
扫码关注
免责声明:本文仅代表作者本人观点,与国际储能网无关,文章内容仅供参考。凡本网注明"来源:国际储能网"的作品,均为本站原创,转载请注明“来源:国际储能网”!凡本网注明“来源:XXX(非国际储能网)”的作品,均转载自其它媒体,转载目的在于传递更多信息,并不代表本网赞同其观点和对其真实性负责。
如因作品内容、版权和其它问题需要同本网联系的,请在相关内容刊发之日起30日内进行,我们将第一时间进行删除处理 。联系方式:400-8256-198