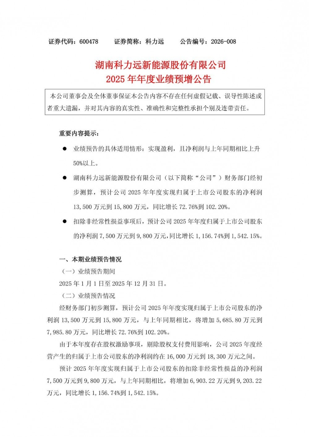
1月26日,科力远发布2025年年度业绩预增公告。预计公司2025年年度实现归属于上市公司股东的净利润13,500万元到15,800万元,同比增长72.76%到102.20%。扣除非经常性损益事项后,预计公司2025年年度归属于上市公司股东的净利润7,500万元到9,800万元,同比增长1,156.74%到1,542.15%。
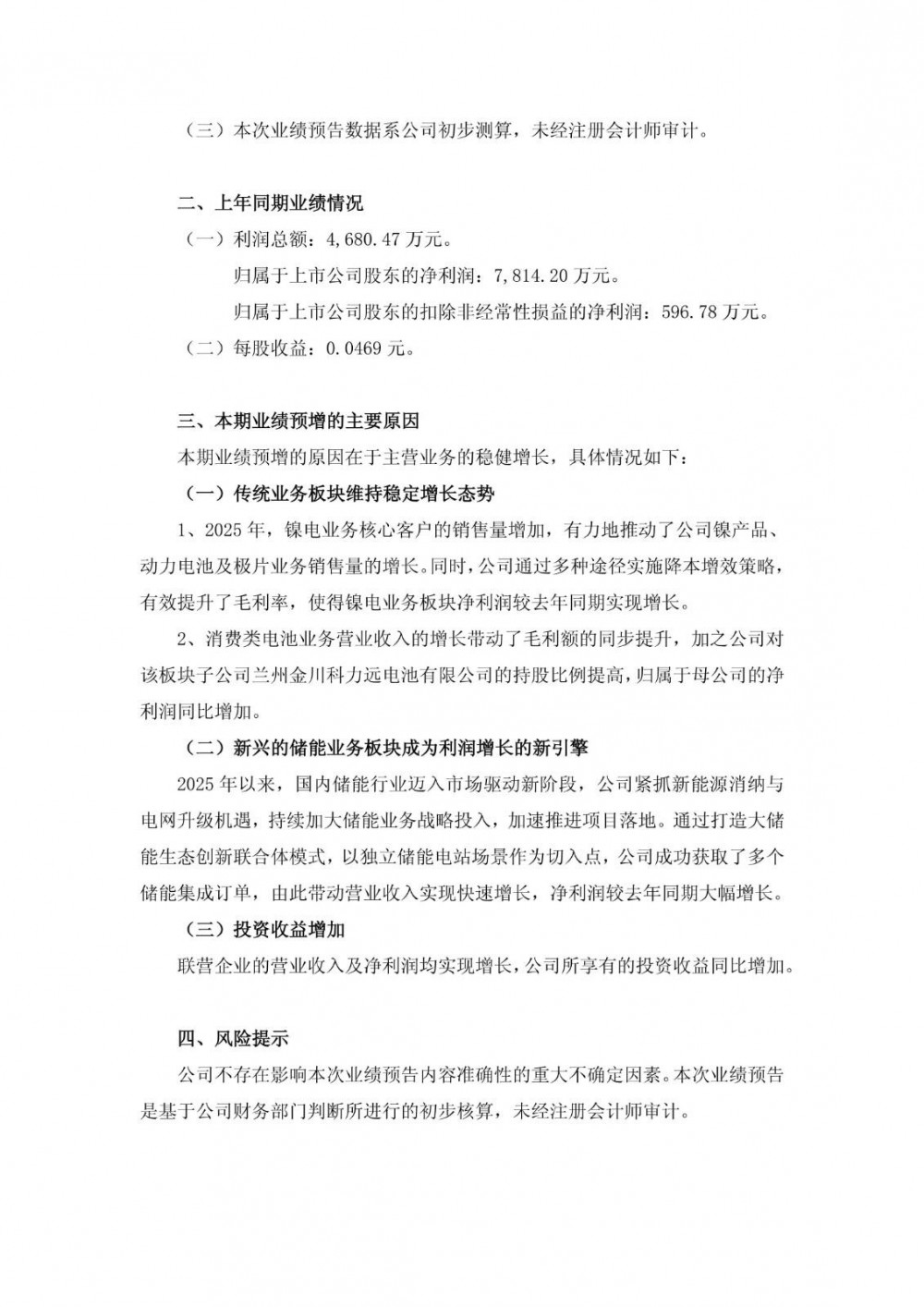
2025年以来,国内储能行业迈入市场驱动新阶段,科力远紧抓新能源消纳与电网升级机遇,持续加大储能业务战略投入,加速推进项目落地。通过打造大储能生态创新联合体模式,以独立储能电站场景作为切入点,公司成功获取了多个储能集成订单,由此带动营业收入实现快速增长,净利润较去年同期大幅增长。
原公告如下:



切换行业




正在加载...



