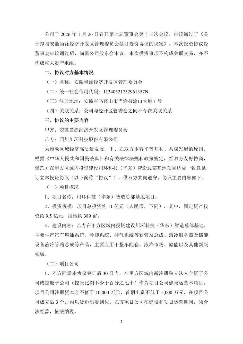
1月26日,川环科技发布公告称,公司战略规划布局的需要,为提升公司在华东地区的服务能力和市场竞争力,吸引优秀人才、促进企业经营的可持续发展,公司拟与安徽当涂经济开发区管理委员会签订《川环科技(华东)智造总部基地项目投资协议》,就公司拟在安徽当涂经济开发区投资人民币约11亿元建设川环科技(华东)智造总部基地相关事项进行约定。
根据协议,乙方在甲方区域内投资建设川环科技(华东)智造总部基地,主要生产汽车燃油系统、冷却系统、排气系统等软管及总成、液冷服务器及储能设备液冷管路总成等产品,主要应用于整车配套、液冷市场、储能以及其他新兴领域。
川环科技表示,本次公司与安徽当涂经济开发区管理委员会签署《投资协议》建设川环科技(华东)智造总部基地项目是基于公司战略规划布局的需要,旨在建设华东智造总部基地,项目建成后将实现双基地运营,显著提升公司在华东地区的服务能力和市场竞争力,未来有助于巩固汽车领域的市场份额,进一步拓展储能、数据中心液冷、密封减震等新兴领域市场,优化公司产品结构,实现公司可持续发展。本次投资事项符合相关法律法规的规定,不存在损害公司和中小股东利益的情形。
原公告如下:





切换行业






正在加载...



