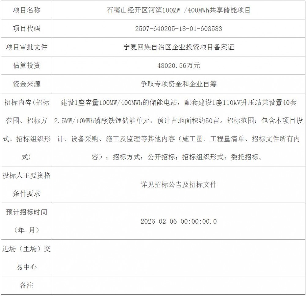
近日,石嘴山经开区河滨100MW/400MWh共享储能项目招标计划发布。
项目建设1座容量100MW/400MWh的储能电站,配套建设1座110kV升压站共设置40套2.5MW/10MWh磷酸铁锂储能单元,预计占地面积约50亩。
招标范围:包含本项目设计、设备采购、施工及监理等其他内容(施工图、工程量清单、招标文件所有内容)。
原公告如下:
自治区工程建设项目招标计划表1
招标人(盖章):石嘴山经济技术开发区实业开发有限公司

注:1.本表所列招标项目(标段)系初步安排,仅供潜在投标人参考,具体情况以招标公告和招标文件为准。
2.项目审批文件,已完成初步设计的填写初步设计批复文件及文号,未进行初步设计的填写可行性研究报告批复文件及文号,未进行可行性研究的填写项目建议书批复及文号,未进行项目建议书审批的填写项目当前进展情况。
切换行业





正在加载...



